Книга Казаки. Между Гитлером и Сталиным, страница 49 – Петр Крикунов

Авторы: А Б В Г Д Е Ж З И Й К Л М Н О П Р С Т У Ф Х Ч Ш Ы Э Ю Я
Книги: А Б В Г Д Е Ж З И Й К Л М Н О П Р С Т У Ф Х Ц Ч Ш Щ Ы Э Ю Я
Бесплатная онлайн библиотека LoveRead.in

Онлайн книга «Казаки. Между Гитлером и Сталиным»

📃 Cтраница 49

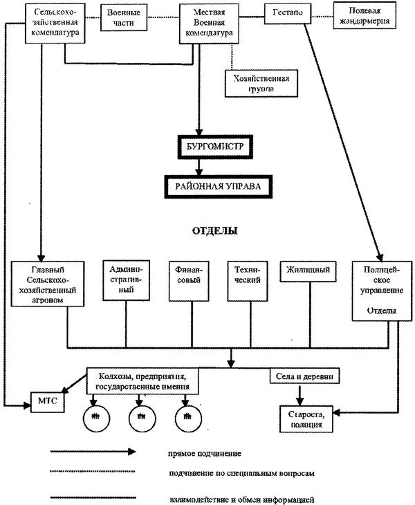
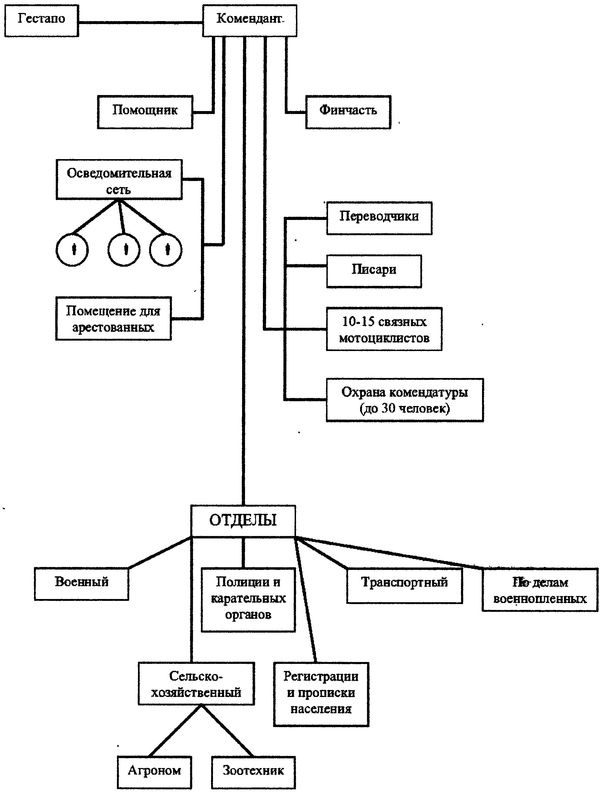
На захваченных территориях Дона, Кубани и Терека в течение всего времени оккупации сохранялось военное управление. Вся власть принадлежала здесь немецким военным комендатурам: полевым (фельдкомендатурам) и местным (ортскомендатурам) (см. схемы 5 и 6).

Иллюстрация к книге — Казаки. Между Гитлером и Сталиным [i_006.jpg]

Схема 5. Организация германской местной военной комендатуры на Кубани в период оккупации [229].

Иллюстрация к книге — Казаки. Между Гитлером и Сталиным [i_007.jpg]

Схема 6. Организация управления оккупированными сельскими районами Кубани [230].


Оккупационные органы власти возглавлял военный комендант, обладающий неограниченными полномочиями, распространяющимися не только на военно-полицейскую, но также на хозяйственную и культурную сферы жизнедеятельности. Коменданты отвечали за расквартирование и снабжение немецких войск, соблюдение порядка на подконтрольных территориях и выполнение приказов вышестоящего командования, формировали вспомогательную полицию из числа местного населения и гражданские административные учреждения, следили за выпуском газет и отвечали за охрану важных военных и гражданских объектов. Местные комендатуры в населенных пунктах создавались штабами действующих частей вермахта. Они поддерживали тесную связь с гестапо и имели в своем составе следующие отделы: военный, полиции и карательных отрядов, сельскохозяйственный, транспортный, регистрации и прописки населения, по делам военнопленных, финансовый и другие. При комендатуре действовала команда охраны, группа связных-мотоциклистов, писари, переводчики, а также агентурная сеть. Районные и городские комендатуры возглавляли офицеры вермахта.

Специальные полномочия на всей оккупированной советской территории имели ведомства Гиммлера, выполнявшие полицейские и репрессивные функции, и Геринга, обеспечивавшие снабжение армий за счет местных ресурсов. Среди первых выделялась тайная политическая полиция Германии — гестапо, которое выявляло противников режима, контролировало деятельность других полицейских формирований, проводило карательные акции и выполняло прочие функции. На оккупированной территории также действовали дивизии охраны тыла, полицейские полки и батальоны, полевая жандармерия, полицейские и карательные части.

Немецкому коменданту напрямую подчинялись органы власти на местах — районные и городские управы, возглавляемые бургомистрами, которые, как правило, выбирались из местных жителей. Немецкие оккупационные власти отводили органам местного управления исключительно вспомогательную роль. В их обязанности входило; выполнение приказов и распоряжений немецких властей, поддержание порядка, организация полиции, сбор оружия, арест лиц, подозреваемых в связях с партизанами, регистрация населения, восстановление работы учреждений и предприятий, ремонт ветхого жилья, поврежденных сельскохозяйственных орудий и машин. Бургомистры были обязаны следить за затемнением окон и дверей. В то же время им запрещалось проведение любых самостоятельных мероприятий по преобразованию существующего порядка, управления и по переделу земли, скота и запасов. Районные бургомистры также были обязаны следить за выполнением старостами деревень сельскохозяйственных поставок, проведением необходимых агротехнических мероприятий, благонадежностью крестьян. Бургомистр имел право накладывать штрафы (до 5 тысяч рублей), но при этом не мог наказывать германских подданных, которые подлежали дисциплинарному взысканию только со стороны немецкой комендатуры. Управы состояли из отделов: административного, финансового, промышленного, торгового, транспортного, земельного, жилищного, дорожного, строительного, коммунального и т. д. Различия в структуре и количестве отделов зависели от численности населения, специфики хозяйственного района или города. В крупных городах, делившихся на районы, также вводились должности районных старост. Городские бургомистры назначали в каждом квартале специальных уполномоченных — квартальных, а в каждом доме — ответственных (комендантов), в чьи обязанности входило соблюдение порядка и правил общежития, санитарных и противопожарных инструкций. Их деятельность контролировал начальник полиции.

На низших ступенях власти находились старосты населенных пунктов и колхозов, которых впоследствии стали заменять на станичных и хуторских атаманов. Весьма красноречивый пример подобной смены власти приводит в своих воспоминаниях казак, скрывающийся под псевдонимом И. В.: «Прошло две или три недели (после прихода немцев. — П.К.), стали собираться казаки, со всех сторон пошли разговоры — староста был для казаков „не по пути“… Ознакомившись с настоящим положением жизни, среди казаков образовалась инициативная группа… Пошли в район к немецкому коменданту… Все подробно рассказали. Он выдал нам документ. По возвращении в станицу передали этот документ старосте, чтобы эта власть нам все сдала. После того как мы все приняли, мы должны были донести коменданту, затем приступили к выборам атамана» [231]. Замена старост на атаманов осуществлялась исключительно на территории Дона, Кубани и Терека и по инициативе самих казаков, которая, правда, нашла поддержку у немецких властей. С 1 января 1943 года все атаманы — хуторские, станичные, районные (окружные) — на казачьих землях стали официально называться не старостами, а атаманами хуторов, станиц и т. д.

Военно-экономический аппарат на оккупированных территориях находился под командованием вермахта. В тыловых прифронтовых районах структура военно-экономического аппарата включала в себя хозяйственные инспекции, закрепленные при командующих тылом армейских групп, хозяйственные команды при охранных дивизиях, хозяйственные группы при полевых комендатурах. В состав хозяйственной команды входили начальник — офицер и специалисты самых разных экономических отраслей. В ее подчинении находились подразделения по охране орудий производства и сырья, инженеры для руководства сельскохозяйственными предприятиями и МТС. Хозяйственная группа состояла из начальника — офицера, подчиненного военному коменданту, и консультантов по вопросам промышленности, сельского хозяйства и экономики в целом. В армейском тылу и в районе боевых действий решение экономических вопросов возлагалось непосредственно на военное руководство — 4-й экономический отдел штаба армии (административно- хозяйственный отдел управления военного хозяйства и вооружения). Ему подчинялись технические батальоны, части экономической разведки и хозяйственные группы при полевых комендатурах.

Важное место в структуре аппарата оккупационной власти занимали органы управления сельским хозяйством. Ключевая роль в данной сфере также отводилась исключительно немецким учреждениям и инициативам — никакая «самодеятельность» не допускалась. Начальник специальной сельскохозяйственной команды (немец) контролировал работу краевого сельскохозяйственного управления, которое, в свою очередь, было проводником германской аграрной политики. Так, например, Краснодарский край делился на 10 областей, каждую из которых возглавлял специальный сельскохозяйственный комендант — обязательно немец. Главный агроном как руководитель сельского хозяйства района и начальник МТС назначались немецким сельскохозяйственным комендантом. На районного руководителя сельского хозяйства возлагалась ответственность за работу колхозов и МТС, сельскохозяйственных предприятий и учреждений по заготовке и сбыту сельхозпродукции. Его штат включал агронома, зоотехника, ветеринара, землеустроителя и статистика. Агрономы совхозов и колхозов отвечали за уборку, обмолот и сдачу хлебов, сохранность скота и семенного фонда, подготовку складских помещений, инвентаря, сельскохозяйственной техники, а при отсутствии таковой — за организацию ручного труда. Они несли ответственность перед бургомистром или старостой за бесперебойную работу и беспрекословное выполнение всех поручений и предписаний германских сельскохозяйственных руководителей.

Вход
Поиск по сайту
Ищем:
Календарь