Книга Счастливый клевер человечества. Всеобщая история открытий, технологий, конкуренции и богатства, страница 160 – Вадим Махов

Авторы: А Б В Г Д Е Ж З И Й К Л М Н О П Р С Т У Ф Х Ч Ш Ы Э Ю Я
Книги: А Б В Г Д Е Ж З И Й К Л М Н О П Р С Т У Ф Х Ц Ч Ш Щ Ы Э Ю Я
Бесплатная онлайн библиотека LoveRead.in

Онлайн книга «Счастливый клевер человечества. Всеобщая история открытий, технологий, конкуренции и богатства»

📃 Cтраница 160

Схема такого взаимодействия клиента с «Криогенмашем» весьма адаптивна и может учитывать все особенности конкретного проекта. Например, состав забираемого для производства технических газов воздуха может потребовать дополнительной каталитической очистки или строительства удаленного воздухозабора, а значит, могут потребоваться дополнительные электрические мощности. Или в районах с температурами ниже –40 °С могут потребоваться конструкции из специальных сортов стали.

Такой подход дает неожиданный эффект. Те заказчики «Криогенмаша», которые по достоинству оценили преимущества подобного «встраивания» в собственную технологическую цепочку, стремятся не просто купить оборудование или очередную установку, а приобрести готовое решение по бесперебойной поставке технических газов на определенных условиях: объем, качество, условия поставки, формула цены и т. д. Этот симбиоз очень выигрышен как для «Криогенмаша», так и для покупателя. Возросшая специализация позволяет усовершенствовать систему разделения труда, которая и создает добавленную стоимость в бизнесе!

Историческая динамика структуры выручки «Криогенмаша» подтверждает эту тенденцию. 2008 г.: оборудование – 100 %, газы – 0 %; 2014 г.: оборудование – 75 %, газы – 25 %. К 2020 г. в компании рассчитывают, что на оборудование будет приходиться 56 % выручки, а на поставку газов уже 44 %!

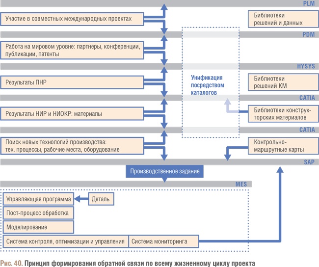
Процесс встраивания (сложной увязки требований заказчика и технологических решений «Криогенмаша») показан на рис. 40.

Иллюстрация к книге — Счастливый клевер человечества. Всеобщая история открытий, технологий, конкуренции и богатства [i_143.jpg]

Этап третий – конкуренция

В эволюционной схеме, как вы помните, конкуренция проявляется сразу на нескольких уровнях. Первый уровень – конкуренция с технологическими решениями в самой компании («Криогенмаше»), второй – в борьбе за проекты заказчиков (с мировыми лидерами отрасли: немецкой Linde, французской Air Liquid, американской Air Products), и наконец, третий – внутри бизнес-среды (за выживание).

Еще до выхода на тендер с готовым технико-коммерческим предложением в подразделениях «Криогенмаша» идет поиск лучших технических решений из набора готовых виртуальных для конкретного проекта. Каждое из них оценивается интегрально по ряду характеристик – от компоновки и производительности до стоимости конечного продукта (технических газов) для заказчика. Программное обеспечение позволяет в автоматическом режиме получать калькуляцию затрат проекта в разрезе себестоимости материалов, трудоемкости, услуг. В зависимости от удовлетворенности результатами вносятся изменения, оптимизируется состав изделий, снова и снова выполняются имитации проекта с фиксацией стоимости конечного расчета.

Во временном измерении проводится объемно-календарное планирование, позволяющее буквально на каждый день проекта получить расчет потребностей в материалах, компонентах, деталях с привязкой к конкретной дате их поставки или изготовления. Формируются плановые и производственные задания, а также номенклатурный план работ для каждого производственного участка.

При расчетах эффективности конструкций и выборе комплектующих для последующей закупки идет постоянная конкуренция применяемых технологических решений и оборудования, ведь снижение энергопотребления на 2–3 % на каждом этапе может привести в итоге к снижению операционных затрат компании (так называемый ОРЕХ) на 8–10 %.

Конкуренция на втором уровне (с мировыми лидерами) идет даже в сфере проектного финансирования и страхования. Экспортно-кредитные агентства [622] предоставляют широкий набор услуг, к которым относятся кредитование внешнеторговых операций, предоставление государственных гарантий по экспортным кредитам, страхование экспортных кредитов и сделок от политических и других видов рисков. Низкая кредитная ставка (2–5 %) позволяет побеждать в ценовой конкуренции, поскольку реализация инвестиционного проекта с привлечением коммерческого кредита обходится дороже, чем с привлечением средств через экспортное агентство.

Специалисты «Криогенмаша» освоили самое прогрессивное программное обеспечение для работы с внешней информацией, которая определяет успех в конкурентной борьбе на этом уровне. С помощью программ осуществляется даже оценка технико-экономических показателей разных технологий, существующих на рынке, лучшие из которых затем используются для инициирования новых разработок или доработки технологий «Криогенмаша».

Иллюстрация к книге — Счастливый клевер человечества. Всеобщая история открытий, технологий, конкуренции и богатства [i_144.jpg]

При продвижении изделий для нового проекта по производственной цепочке компании накапливаются данные в самых разных форматах программного обеспечения (рис. 41). Они, на мой взгляд, служат аналогом природного механизма наследования (ДНК), поскольку каждое последующее измерение (D) основывается на результатах предыдущего. Хочу отметить, что последнее (6D) уже можно представить как совокупность ЗD-моделей (исполненных по 2D-наброскам) и календарно-сетевого планирования всех видов работ. Календарно-сетевое планирование, в свою очередь, включает управление процессами проектирования и изготовления изделия с учетом требуемых ресурсов, а также систему управления трудовыми, техническими и финансовыми ресурсами компании. Управление ресурсами охватывает систему управления поставками и закупками, а значит, и систему управления процессами с учетом взаимодействия с партнерами и поставщиками. Эта система также предполагает разработку подрядчиками поставляемых компонентов в совместимом с ПО «Криогенмаша» информационном программном продукте.


Этап четвертый – отбор

Рассуждая о критериях и механизмах отбора, я хотел бы вновь напомнить про принципы, которые эволюционным производствам необходимо перенять у живых систем: элементы организации должны обладать достаточным интеллектом для собственного изменения с целью адаптации к рыночным условиям, а существующие жизненные циклы продуктов должны быть согласованы с темпами рынка, куда продукты встраиваются.

Хотя «Криогенмаш» при проведении коммерческих тендеров руководствуется такими важными критериями, как энергоэффективность, надежность и комплектность, довольно часто жизнь ставит перед менеджментом дополнительные задачи, без решения которых невозможно успешно встроиться в рынок. Приведу такой пример. Для получения нового контракта на поставку (EP) установки КтА-40/60 в Норильске потребовалось повысить надежность рабочих колес турбодетандера. Специалисты «Криогенмаша» за короткое время разработали новую конструкцию цельнофрезерованного рабочего колеса и управляющую программу для нового многокоординатного обрабатывающего центра, который должен был это колесо изготовить. Иначе говоря, специалисты компании в буквальном смысле переписали важную часть информационного кода (читай части «генетического кода» компании)! Благодаря накопленным знаниям по используемым материалам, колесо из более прочного сплава было в короткое время изготовлено, поставлено на объект и запущено в эксплуатацию.

Вход
Поиск по сайту
Ищем:
Календарь