Книга Теория ограничений в действии. Системный подход к повышению эффективности компании, страница 52 – Эли Шрагенхайм

Авторы: А Б В Г Д Е Ж З И Й К Л М Н О П Р С Т У Ф Х Ч Ш Ы Э Ю Я
Книги: А Б В Г Д Е Ж З И Й К Л М Н О П Р С Т У Ф Х Ц Ч Ш Щ Ы Э Ю Я
Бесплатная онлайн библиотека LoveRead.in

Онлайн книга «Теория ограничений в действии. Системный подход к повышению эффективности компании»

📃 Cтраница 52

Так как же следовало Даниелю планировать систему наблюдения за конкурентами – систему контроля за ситуацией на рынке пивной продукции? Ход размышлений представлен на рис. 10.2.

Иллюстрация к книге — Теория ограничений в действии. Системный подход к повышению эффективности компании [i_032.jpg]

В самой верхней части дерева контроля ситуации – событие, которого мы стремимся не допустить или на которое хотим вовремя среагировать. Ниже приведены основные причины, способные вызвать наступление данного события. Обратите внимание, в отличие от обычных логических диаграмм здесь мы включили в схему явления, которых в реальности пока, как мы надеемся, не существует, но возникновение которых весьма возможно. Мы пытаемся разобраться, как можно распознать наступление главного нежелательного события вовремя – так, чтобы можно было предпринять ответные меры.

Как узнать о том, что на рынке вскоре появится новая компания – наш конкурент? Это достаточно крупное событие, влекущее за собой ряд сопутствующих явлений, которые трудно не заметить. Поэтому вполне можно организовать своевременный сбор всей необходимой информации.

Очень важно строить подобные логические диаграммы (по сути, они сродни негативным ветвям дерева будущей реальности), чтобы установить механизмы контроля, опирающиеся на существенную и разумно отбираемую информацию.

Анализ ситуации Давида Серри

Журналисту Давиду нужна информация иного рода. Его не интересует полная картина жизни компании, которую пытаются составить для себя менеджеры. Давид охотится за сенсациями, за новостями, которые будут интересны широкой аудитории. И если для Даниеля как для бизнесмена отставка Джоша не представляет большого интереса, то для Давида это самое то! И если бы он мог предсказать или хотя бы предположить, что такое событие вероятно, это повысило бы его личный рейтинг. Но он не предположил и не предсказал. Может, Давид что-то не учел, что-то упустил из виду?

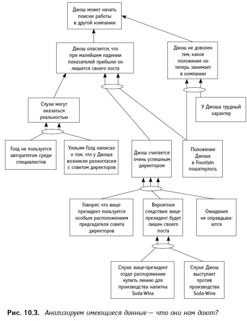
Да, именно упустил – многочисленные знаки, симптомы надвигающегося события. Если угадывать – ваша работа, если вы действуете в обстановке слухов и предположений, то мало полагаться на одну лишь интуицию. Нужно развить в себе интуицию иного уровня, нужно постоянно задумываться о том, что движет поступками людей. Вот, к примеру, уважаемый, авторитетный генеральный директор, у которого возникли разногласия с членами совета директоров, но который сохраняет свое положение до тех пор, пока компания продолжает приносить прибыль. Как бы вы почувствовали себя на его месте, узнав, что вице-президент за вашей спиной, пока вы были в отъезде, распорядился приобрести производственную линию для изготовления продукта, против которого вы однозначно и неоднократно высказывались? Наверное, заявили бы, что не согласны с таким поворотом событий. Допустим, совет директоров принял вашу сторону, но надолго ли? Ведь не вызывает никаких сомнений, что произойдет, как только обозначится хоть малейший спад в показателях прибыли. Вице-президент продолжает оставаться на своем посту, и долго ли будут простаивать мощности, на приобретение которых им была потрачена кругленькая сумма?

Построим логическое дерево, отражающие наши размышления о том, что могло бы произойти, если бы слухи, которые доходили до Давида, оказались правдой.

Схема на рис. 10.3 говорит о том, что Джош, возможно, стал бы искать другую работу. Давид не допускал даже намека на такую мысль. Это также объясняет тот факт (не отображенный на рисунке), что из Fountain не просочилась информация о грядущей отставке Джоша, ведь это было его личное решение – уйти и занять привлекательный пост в Gross-Sweets, поскольку его не устраивало то, что происходило в Fountain. Если бы Давид вот так «по полочкам» разложил все сведения и пришел к подобному выводу, то вполне мог бы предсказать переход Джоша в Gross-Sweets, особенно вспомнив о том, что Джош – родственник Майкла Довера. Вот вам яркий пример того, что одно лишь обладание информацией не гарантирует правильных выводов.

Иллюстрация к книге — Теория ограничений в действии. Системный подход к повышению эффективности компании [i_033.jpg]

Считается, что обработка данных – дело компьютера. По ТОС только обработанные данные становятся ценной информацией. Голдратт говорит, что информация – это ответы на заданные вопросы. На мой взгляд, лучший способ обработки данных (пусть даже это не точные сведения, а только догадки) – это построение на их основе логических диаграмм причин и следствий. Тогда при взаимодействии человеческой интуиции и логики из «сырых» данных рождается информация. Таким образом, когда мы говорим об отсутствии информации, имеется ввиду отсутствие процесса осмысления полученных сведений, а не недостаточное количество собранных данных. Данные были доступны, но их должным образом не проанализировал человек. Даниель и Дэвид сами виноваты в том, что с ними произошло.

Необходимо признать важность обработки официальных и неофициальных данных для превращения их в полезную информацию. При этом, чтобы собирать правильные сведения, нужно посмотреть, чего именно мы опасаемся и что может вызвать наступление нежелательных событий. Это то, чему нас учит теория ограничений.

На примере этой истории вы, я надеюсь, поняли разницу между данными и информацией. Обсуждаемая ситуация также позволила нам рассмотреть применение интересных логических инструментов. С моей точки зрения, чрезвычайно важно уметь строить логические деревья, позволяющие контролировать ситуацию. Каждый толковый менеджер должен быть готов к наступлению нежелательных событий. Иногда умение своевременно обнаружить приближение опасности позволяет заблаговременно подготовиться или даже предотвратить негативные явления. Это умение способно дать вам очень многое. Представьте себе, что вы хозяин фирмы, а ваш директор по маркетингу ходит по клиентам, подыскивая себе новую работу. Приятного мало, правда? Какие данные позволят вам заранее предугадать подобное развитие событий? Изложите свои размышления в форме логической диаграммы (дерева контроля ситуации). По-моему, это еще одно хорошее упражнение на применение инструментов ТОС.

11. Планы на следующий сезон и информационные системы

В этой главе речь пойдет о том, как результаты вычислений компьютерных программ могут легко сбить с толку менеджеров при принятии решений. Генеральный директор туристической фирмы занят разработкой планов компании на следующий сезон. Перед ним на экране компьютера – массив различных численных данных, которые можно трактовать совершенно по-разному. Но дают ли цифры полную картину ситуации? Думаю, что нет, и глава компании считает точно так же. Возникает дилемма, решить которую мы с вами попытаемся вместе. Процесс интерпретации информации полон «подводных камней» – особенно когда речь идет о конкретных цифрах. Будьте осторожны, используя данные различных информационных систем, если не знаете точно, какие критерии легли в основу отбора и систематизации данных.

Вход
Поиск по сайту
Ищем:
Календарь