Книга Теория ограничений в действии. Системный подход к повышению эффективности компании, страница 46 – Эли Шрагенхайм

Авторы: А Б В Г Д Е Ж З И Й К Л М Н О П Р С Т У Ф Х Ч Ш Ы Э Ю Я
Книги: А Б В Г Д Е Ж З И Й К Л М Н О П Р С Т У Ф Х Ц Ч Ш Щ Ы Э Ю Я
Бесплатная онлайн библиотека LoveRead.in

Онлайн книга «Теория ограничений в действии. Системный подход к повышению эффективности компании»

📃 Cтраница 46

Все эти разговоры разозлили Джима. Он напомнил, что во время регулярных встреч с командованием ничего не говорилось о внедрении альтернативного решения. Эрнест был вне себя из-за провала проекта. Он вызвал Джима, Джошуа и Мортона на длительную беседу, в ходе которой в выражениях себя не стеснял. Давно поняв, что здесь для него больше нет перспектив, Джим тогда уже начал сотрудничать с Scientist Pro. На встрече с Эрнестом он заявил, что тот сам закрывал глаза на все трудности, что подобные проекты обычно продолжаются лет по восемь. Он привел даже пример с проектом для военно-воздушных сил – где ставилась задача, подобная «Глазу крокодила», которая была решена за восемь лет. Джим утверждал: «Не бывает проектов без срывов графика и трудностей. Главное – понять, что у каждой проблемы существует свое решение. Наша система нужна флоту. Мы знаем, что Минобороны заинтересовано в нашей платформе».

Мортон подтвердил слова Джима, перечислив целый ряд продуктов, которые можно было бы разработать благодаря данной платформе. Он отрицал те очевидные проблемы, которые встали на пути реализации проекта, но все же считал, что из него вполне можно извлечь выгоду, если воспользоваться всеми знаниями и опытом, что были накоплены за время работ над системой. Джим согласился с Мортоном, сказав, что оборудование, выпущенное в рамках проекта, значительно превосходит многие аналогичные приборы. И в завершение он отметил: «Самое главное, что в конце концов мы полностью выполнили все задачи, которые поставили перед собой, и наша система соответствует всем заявленным характеристиками и демонстрирует запланированную функциональность».

Однако Эрнест был непрошибаем и ответил лишь, что «Глаз крокодила» – это величайший провал величайшего проекта.

Заметим, что платформа, созданная в рамках проекта «Глаз крокодила», позже была использована в ряде проектов, реализованных компанией Rand. И вполне возможно, что «Глаз крокодила» все-таки внес свой вклад в процветание фирмы. В свою очередь, Джим, работая теперь уже на компанию-конкурента, успешно реализовал тот же принцип в ряде крупнейших нестандартных проектов. Тем не менее словосочетание «Глаз крокодила» стало среди сотрудников Rand синонимом неудачи, плохого руководства проектом, ошибки, из которой следует извлечь урок.

Анализ ситуации

Все мы время от времени ошибаемся. Самое неприятное в этой истории то, что главные герои упорно не хотят делать выводы из своих ошибок. Вряд ли Эрнест Бур и другие руководители на собственном опыте усвоили урок, который дает Голдратт в работе «Критическая цепь» («Critical Chain»), но хоть что-то они должны были для себя вынести из описанной ситуации. Однако из истории следует, что не было предпринято ни единой попытки проанализировать однажды принятые решения, сделать какие-то выводы. Полагаю, что очень редко из подобных ситуаций извлекаются уроки для организации в целом. Возможно, кто-то и сделал какие-то отдельные выводы для себя лично. И очень хочется надеяться, что Джим Моррисон, по-настоящему хороший менеджер проекта, получил важный урок и в следующий раз будет осторожнее. Компания же, в которой он работал, – фирма Rand – так ничему стоящему и не научилась. Яркий пример – увольнение Джима по результатам реализации проекта. Это ошибочный шаг.

Я считаю, что на ошибках учатся лишь в том случае, когда на деле получают совсем не то, что ожидали получить изначально. Неожиданность заставляет людей задуматься о причинах того или иного явления. Если мы понимаем, что ожидаемый и полученный результаты не совпадают, значит, в нашем мышлении засела модель, которую надо пересматривать. Пересмотр моделей и есть процесс обучения. Многому можно научиться, когда выявлены расхождения между планами и реальными результатами, которые были получены. В этом случае можно заняться и процессом непрерывного совершенствования.

Чему нас учит данная история? Давайте сначала найдем главные расхождения между желаемым и задуманным. Несколько целей остались нереализованными. С какой начнем?

Для начала перечислим их. Итак, где планы разошлись с реальностью? Во-первых, время, потребовавшееся на создание опытной модели системы. Сначала планировалось, что на это понадобится два с половиной года, а на деле ушло четыре с половиной. Во-вторых, коммерческая сторона дела: вместо шести удалось продать всего две системы. И это особенно плохо, если вспомнить, что бюджет проекта превысил планируемый лимит. Третья неудача – неправильный выбор технологии, который чуть было не сгубил весь проект целиком. Этой проблемы не ожидал никто.

Рассмотрим все три несоответствия по порядку. Начнем с самого неприятного и болезненного для компании – с коммерческого аспекта. Почему именно он самый болезненный? Да потому, что если бы удалось продать шесть систем, как и планировалось, то вряд ли бы Эрнест Бур назвал этот проект величайшим провалом. При этом акцент сделан именно на том, что не удалось реализовать шесть систем, а не на том, что расходы превысили плановые показатели. Чтобы получить более полную картину причин и следствий, включим в анализ и два других аспекта, по которым планы разошлись с реальностью.

Диаграмма на рис. 9.1 вкратце объясняет провал по одному из аспектов.

Иллюстрация к книге — Теория ограничений в действии. Системный подход к повышению эффективности компании [i_024.jpg]

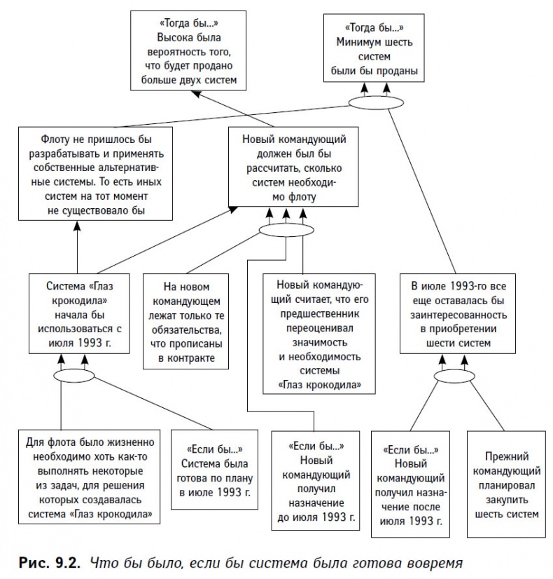
На вершине диаграммы мы видим несоответствие между двумя противоположными утверждениями. Причинно-следственные цепочки дают нам представление о том, на чем основывались исходные ожидания, планы и чем вызвано появление именно такого результата. Простейшие логические рассуждения приводят нас к двум причинам неудачи. Первая: серьезные задержки с разработкой системы. Если бы опытный образец был готов в середине 1993-го, то к тому времени, скорее всего, еще не было бы внедрено альтернативное решение и флоту бы потребовалось более двух систем. Размышления о том, что было бы, если бы проект завершился вовремя, отображены на рис. 9.2. Диаграмма представляет собой логическое дерево, дающее предполагаемый сценарий развития событий в нереальных обстоятельствах – «если бы… то». Вторая причина сорванных планов продаж: иная точка зрения нового командующего на вопрос о необходимости системы.

Иллюстрация к книге — Теория ограничений в действии. Системный подход к повышению эффективности компании [i_025.jpg]

Как следует из этих рассуждений, все-таки трудно угадать, сколько бы удалось продать систем, так как на должность заступил новый командующий, который не так высоко ценит важность «Глаза крокодила». Таким образом, даже если проект и был бы завершен вовремя, это вовсе не означает, что именно шесть систем понадобилось бы заказчику.

Получается, что ошибка кроется в изначальных оценках будущих продаж. Неправильно было ожидать, что удастся продать целых шесть систем. Принимая во внимание, что командование может смениться и новые люди не обязательно будут разделять мнение предшественников, можно увидеть, что в расчет не была взята реальная ценность системы для флота – то, насколько она действительно нужна ВМС.

Вход
Поиск по сайту
Ищем:
Календарь