Книга Теория ограничений в действии. Системный подход к повышению эффективности компании, страница 29 – Эли Шрагенхайм

Авторы: А Б В Г Д Е Ж З И Й К Л М Н О П Р С Т У Ф Х Ч Ш Ы Э Ю Я
Книги: А Б В Г Д Е Ж З И Й К Л М Н О П Р С Т У Ф Х Ц Ч Ш Щ Ы Э Ю Я
Бесплатная онлайн библиотека LoveRead.in

Онлайн книга «Теория ограничений в действии. Системный подход к повышению эффективности компании»

📃 Cтраница 29
Какова производительность Т нового отделения?

Ясно, что с открытием нового отделения значительно улучшится качество жизни тех, кто нуждался в пересадке печени. В этом ли заключается производительность Т, на увеличение которой должна быть направлена работа всей больницы? Совсем не обязательно. Нужно понять, кого мы в данном случае считаем целевой аудиторией некоммерческой организации, т. е. разобраться, на улучшение чьей именно жизни нацелена деятельность больницы. Можно предложить ответ «все человечество», и он будет правильным, хотя и несколько идеалистическим. Другой, более практичный вариант ответа – «жители города», и это уже совсем другая история.

Оставим нравственную составляющую вопроса и не станем диктовать больнице Peaceful Hospital ее цель. Но чтобы разобраться, в чем заключается проблема, и попытаться найти для нее оптимальное решение, мы должны хотя бы для себя решить, в чем же цель работы больницы.

Абсолютно очевидно, что отсутствие общего понимания цели – ядро большинства конфликтов, возникающих в любой компании. Я считаю, что это в общем-то ключевая проблема многих некоммерческих организаций. Как только возникает спор о цели, мы должны понимать, что здесь кроется ключевая проблема.

У нас есть некоторые факты, которые позволяют нам сделать вывод, в чем Peaceful Hospital видит свою цель. По местным законам жители города имеют преимущественное право на медобслуживание. То есть цель – в первую очередь улучшать жизнь местных жителей. Больница не отказывает в приеме приезжим, но их лечат либо за деньги, либо из соображений врачебной этики. Тем не менее и городское законодательство, и действия доктора Берра указывают, что цель больницы – улучшать качество жизни населения Марджорджа.

Если принять такую цель, то каков смысл существования нового отделения по пересадке печени, какова будет его, этого отделения, производительность Т в рамках системы? Похоже, что на качестве жизни местного населения это новшество практически и не скажется, т. е. производительность Т этого участка больницы (с точки зрения цели «улучшать качество жизни населения Марджорджа») будет весьма незначительна.

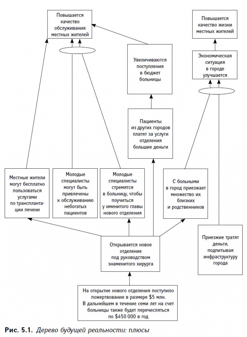
Но прежде чем сделать вывод, нужно посмотреть на ситуацию шире. Возможно, что опосредованно открытие нового отделения вызовет значительное увеличение Т всей больницы. Итак, есть четыре потенциальных плюса от реализации нового проекта.

1. Улучшение экономической ситуации в городе. Приезжие, в частности родственники пациентов, будут оставлять свои деньги в местном бюджете. Появятся возможности для открытия новых предприятий.

2. Пациенты нового отделения за лечение будут платить немалые суммы. Бюджет больницы складывается из денег за платные услуги, финансовой поддержки спонсоров и города. Эта сумма может быть потрачена на внутренние нужды больницы, и если от пациентов станут поступать большие деньги и город не сократит своих дотаций, то бюджет больницы станет больше. То есть можно будет больше тратить на повышение качества жизни горожан. Таким образом, бюджет определенно лимитирует возможности больницы, и открытие нового отделения принесет дополнительные доходы, что несколько расширит лимит.

3. Повышение престижа больницы привлечет туда молодых специалистов, которые будут стремиться пройти практику у именитого главы нового отделения. Новые молодые сотрудники, безусловно, важный ресурс, позволяющий улучшить ситуацию с оказанием помощи бедным слоям населения.

4. Некоторым местным жителям тоже может потребоваться пересадка печени.


Эти размышления о положительных сторонах предприятия отображены на диаграмме ДБР (рис. 5.1).

Иллюстрация к книге — Теория ограничений в действии. Системный подход к повышению эффективности компании [i_014.jpg]

Учитывая все вышесказанное, мы можем сделать вывод, что спор об открытии нового отделения актуален, только если при этом придется чем-то пожертвовать. В противном случае мы видим одни плюсы. Поскольку открытие отделение трансплантологии печени не повлечет за собой каких-либо дополнительных трат, то для принятия стратегического решения не нужно сопоставлять проектные затраты с ожидаемой прибылью.

Остается каким-то образом проверить, не скажется ли негативно открытие нового отделения на возможности горожан лечиться в Peaceful Hospital, т. е. не ухудшится ли текущий уровень обслуживания, не снизится ли производительность всей системы при запуске нового проекта.

Следующий вопрос должен звучать примерно так: «После открытия нового отделения не пострадает ли качество жизни определенного числа жителей города?» Если ответ отрицательный, то и проблем с принятием решения нет, конфликта не существует. Итак, нерешительность доктора Берра либо связана с тем, что он ожидает каких-то негативных явлений при реализации проекта, либо вызвана его элементарной завистью к доктору Миклехаусу, которому предстоит возглавить новое престижное подразделение. Но Феликс Берр больше не является практикующим врачом. Став во главе Peaceful Hospital, он даже ушел из отделения, где проработал столько лет. Поэтому вариант с ревностью-завистью исключаем. Предположим, что на самом деле он опасается, что при открытии отделения трансплантологии пострадают некоторые слои местного населения. Но каким образом открытие отделения по пересадке печени может повредить горожанам?

Нужно также разобраться, почему все заведующие дружно выступают против идеи Холдена. Неужели их всех одновременно снедает черная зависть? Или, может, личность доктора Миклехауса представляет какую-то угрозу для работы больницы? Чем вызвано такое открытое и бурное несогласие коллектива с планами по развитию организации? Может быть, врачи полагают, что с появлением престижного подразделения пошатнется положение их отделений?

Но если дело в этом, то разумно было бы предположить, что интеллигентные, профессиональные люди в подобном случае скорее сделают вид, что поддерживают новое начинание и лишь в будущем начнут вести позиционную войну за общие ресурсы больницы. Ведь с точки зрения деловой этики не очень корректно и даже неразумно вот так открыто выражать полное несогласие с идеей, которая, в общем, выглядит весьма неплохо, особенно если эта позиция основана всего лишь на зависти.

Поведение заведующих может объясняться лишь тем, что открытие нового отделения негативно отразится на пациентах существующих отделений. А такое возможно, если в системе больницы существует конкретное внутреннее ограничение. Это же заставляет сомневаться и доктора Берра. Перед ним стоит дилемма – ему трудно сопоставить выгоду от появления отделения трансплантологии с возможными негативными последствиями, оценить вероятную общую производительность системы после запуска нового проекта.

Что является ограничением в больнице?

Здесь возможны два ответа: количество койкомест или число и пропускная способность операционных. Скорее всего, проблема свободного места к новому отделению отношения не имеет. Можно предположить, что $5 млн – достаточная сумма, чтобы построить и оборудовать просторное помещение и палаты приличной площади, где всем желающим хватит места. То есть не нужно будет занимать уже существующие больничные палаты, так что с появлением отделения трансплантологии число палат для горожан не должно сократиться. Также не станет новое отделение занимать площади, предназначенные для платных пациентов.

Вход
Поиск по сайту
Ищем:
Календарь