Онлайн книга «Теория ограничений в действии. Системный подход к повышению эффективности компании»
|
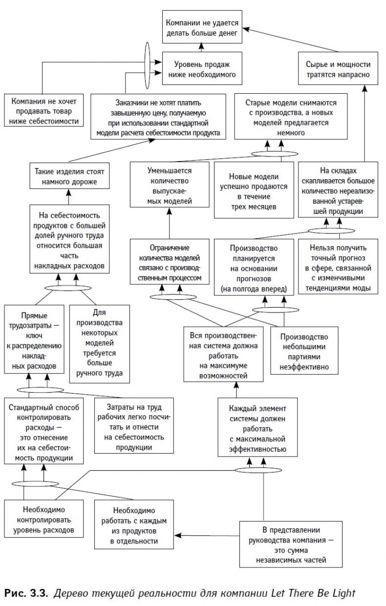
Чтобы найти настоящую ключевую проблему, очень важно изложить все рассуждения в письменном (графическом) виде, чтобы можно было тщательно проанализировать ход мыслей. В данном случае явно что-то не так с утверждением у основания диаграммы. Почему-то нам кажется, что высокая стоимость производства и вынужденное уменьшение ассортимента связаны с трудоемкостью процесса (ручная работа, длительные переналадки линии, нестандартная технология изготовления). Но, помимо всего изложенного, мы помним, что ключевая проблема компании Let There Be Light скрывается где-то в образе мыслей, в управленческой парадигме менеджеров. Именно здесь следует начинать преобразования, иначе кардинальных улучшений не произойдет. Итак, нужно искать ошибки в исходных установках руководства, которые мешают компании двигаться к цели быстрее. Несмотря на то что каждая система имеет хотя бы одно ограничение, нам важно найти способы использовать его для управления организацией, расширить сдерживающие мощности с точки зрения производительности, подчинить процессы компании ритмам ограничения, улучшив тем самым итоговые показатели всей организации. Для этого нужно преодолеть некоторые предубеждения, выявить не замеченные ранее моменты в работе компании, которые не позволяли увидеть стройную картину причин и следствий в системе. Более строгая схема дана на рис. 3.3 – это дерево текущей реальности для компании Let There Be Light. ![]() Выявленная нами ключевая проблема (уверенность в том, что организация – это лишь сумма ее независимых составных частей) – одна из главных ошибок менеджмента, с которыми призвана бороться теория ограничений. Во всех новейших подходах к теории управления постулируется взаимозависимость элементов системы. Однако большинство компаний действует по-старому. Именно поэтому Сэм, начальник производства, не ориентируется в своей работе на требования рынка, а опирается на какие-то мифические внутренние нормативы производительности, которые не помогают, а скорее мешают компании улучшить общие показатели. Кому-то может показаться странным мое предположение, что именно ориентация на некие нормативы, стремление к максимальной эффективности заставляет цех ограничивать количество находящихся в производстве моделей. Почему я уверен, что дело именно в этом, а не в нехватке мощностей, ресурсов, например? Конечно, если бы существовало физическое производственное ограничение, оно обязательно вызвало бы сокращение числа моделей, предлагаемых компанией единовременно. Эту часть проблемы мы не отобразили в явном виде на основной логической схеме. Но достаточно простые рассуждения (рис. 3.4) приводят нас к заключению, что на производственной линии компании Let There Be Light нет существенных физических ограничений системного уровня. Значит, проблема не в производстве, и мы вынуждены искать другие причины сокращения модельного ряда. Ход размышлений представлен на рис. 3.4. Те предположения, которые мы хотим проверить, отмечены вопросительными знаками. ![]() Обратите внимание, мы исходим из предположения, что за последний год нового ограничения не появилось, т. е. пропускная способность ограничивающей производственной операции, если такая имеется, не снижалась. И мы помним, что в течение года производство по мере надобности расширялось. Поэтому, на мой взгляд, наша исходная логическая посылка была сформулирована верно. Осознав, что все в системе взаимосвязано, хороший менеджер должен найти способ согласовать все основные процессы, синхронизировать их, чтобы научиться управлять системой. Задача эта не из простых! Кроме того, нужно еще и следить за расходами на всех уровнях организации, начиная с самых мелких ее единиц. Отсюда появляются показатели производительности отделов и подразделений. Вот где возникает основной конфликт. Оуэну как главе компании предстоит найти компромисс между требованием Сэма сократить количество производимых моделей и совершенно противоположным стремлением Эрика и Кэти максимально расширить ассортимент. Надо также разобраться и с выводами Эли по поводу убыточности некоторых моделей (слишком большие затраты на производство и слишком низкие цены). В то же время из-за чересчур высоких розничных цен не пользуется спросом VIP-дизайн для топ-менеджмента. Если рассмотреть диаграмму разрешения данного конфликта (рис. 3.5), то выход может быть найден достаточно быстро исходя из основополагающих постулатов теории ограничений. Очевидная необходимость поддержания резервных мощностей в системе опровергает логическое утверждение в блоке CD′. Если предположить, что каждый ресурс производственной линии уже используется на полную мощь, значит, дополнительная работа в компании либо невозможна, либо должна делаться за счет других имеющихся непроизводственных ресурсов. Кроме того, любая дополнительная операция, не поддерживаемая производственными мощностями, влечет за собой дополнительные расходы. Но обе эти установки сомнительны с точки зрения ТОС. Не всегда дополнительная работа должна увеличивать себестоимость. На имеющихся в организации мощностях можно выпускать больше продукции, оплачивая лишь дополнительное сырье, комиссионные розничной сети и еще, может быть, дополнительную электроэнергию. На самом деле именно степень синхронизации производственных процессов системы определяет стоимость продукции и уровень необходимых для гибкого реагирования на рыночный спрос резервных мощностей. ![]() Рыночный спрос и полное подчинение внутренних процессов требованию рынка должно являться основной заботой руководства в большинстве случаев, если, конечно, нет какого-то внутреннего существенного ограничения, на снятие которого требуется значительное время и инвестиции. После того как будет снят основной конфликт, возможно, придется пересмотреть внутренние требования к эффективности для отдельных ресурсов. Как только работа системы будет полностью перестроена в соответствии с требованиями рынка, внутри организации может появиться производственное ограничение. Это происходит в тот момент, когда все резервные мощности уже задействованы, например, когда много времени уходит на переналадку линии или на выполнение каких-либо дополнительных, вроде бы не очень важных пожеланий заказчика. Если на переналадку какого-то оборудования действительно уходит очень много рабочего времени, то, возможно, с точки зрения оптимизации работы всей системы есть смысл установить нормы на размер производственной партии для данной операции. Но по ТОС прибегать к этому стоит, только если временные затраты на переналадку и действительно узкое место всего производственного процесса. Мы рассмотрели главный конфликт данной ситуации. Снять его, снизить степень его влияния на работу системы – дело тактического управления; важно, что мы понимаем, как и когда происходит смена основного ограничения системы и, соответственно, когда нам стоит пересмотреть принципы, которым подчинены все процессы. |
![Иллюстрация к книге — Теория ограничений в действии. Системный подход к повышению эффективности компании [i_009.jpg] Иллюстрация к книге — Теория ограничений в действии. Системный подход к повышению эффективности компании [i_009.jpg]](img/book_covers/066/66357/i_009.jpg)
![Иллюстрация к книге — Теория ограничений в действии. Системный подход к повышению эффективности компании [i_010.jpg] Иллюстрация к книге — Теория ограничений в действии. Системный подход к повышению эффективности компании [i_010.jpg]](img/book_covers/066/66357/i_010.jpg)
![Иллюстрация к книге — Теория ограничений в действии. Системный подход к повышению эффективности компании [i_011.jpg] Иллюстрация к книге — Теория ограничений в действии. Системный подход к повышению эффективности компании [i_011.jpg]](img/book_covers/066/66357/i_011.jpg)