Книга Теория ограничений в действии. Системный подход к повышению эффективности компании, страница 11 – Эли Шрагенхайм

Авторы: А Б В Г Д Е Ж З И Й К Л М Н О П Р С Т У Ф Х Ч Ш Ы Э Ю Я
Книги: А Б В Г Д Е Ж З И Й К Л М Н О П Р С Т У Ф Х Ц Ч Ш Щ Ы Э Ю Я
Бесплатная онлайн библиотека LoveRead.in

Онлайн книга «Теория ограничений в действии. Системный подход к повышению эффективности компании»

📃 Cтраница 11

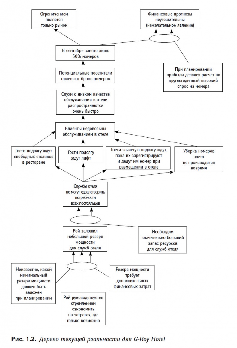
Главным нежелательным явлением в G-Roy Hotel были неблагоприятные финансовые перспективы. С чем они связаны? Можно напрямую соотнести этот неприятный факт со спадом рыночного спроса на номера в G-Roy Hotel. Таким образом, ограничение – рынок, особенно в сентябре. Это желаемая ситуация? Конечно, нет. Следовательно, необходимо понять, чем вызван спад интереса к отелю.

На чем завершается построение ДТР? При классическом подходе рекомендуется дойти до момента, когда все нежелательные явления соединены с несколькими истинными причинами (элемент без входящих стрелок). Тогда, если устранить одну из этих причин, исчезнет и большая часть изначально указанных нежелательных явлений. Причина, вызвавшая большинство нежелательных явлений, – это ключевая проблема.

Я же считаю ключевой проблемой исходную концепцию менеджера и именно до нее стремлюсь добраться при построении ДТР. Поэтому схема на рис. 1.2 не закончилась, когда обнаружилось, что ресурсы не были подчинены нуждам ограничения. Я продолжил построение далее, пока не дошел до исходных соображений, которыми руководствовался управляющий при планировании.

На рис. 1.2 представлено мое видение ситуации с G-Roy Hotel. Читателю следует проанализировать логику построения, чтобы решить для себя, справедлива ли она. Кроме того, нужно подумать, является ли такой способ подачи материала более эффективным по сравнению с традиционным. Это же касается всех примеров, рассматриваемых в книге.

Иллюстрация к книге — Теория ограничений в действии. Системный подход к повышению эффективности компании [i_002.jpg]

В данном дереве текущей реальности указано, что основная причина плачевного положения, вероятнее всего, кроется в стремлении Роя к максимально низкому уровню расходов. Но есть и другая ключевая причина. Естественно, что, по крайней мере, на стадии планирования Рой не мог знать точно, какой запас прочности следует заложить, чтобы службы отеля работали на высоком уровне. Если бы для каждого предприятия существовала математическая или статистическая формула расчета необходимого количества резервных ресурсов, то стать менеджером было бы намного проще. Но обычно точная модель функции распределения неизвестна. Очень трудно собрать все данные и рассчитать зависимости между многими параметрами. Поэтому на практике, делая поправку на неопределенность, менеджеры довольствуются приблизительными размерами необходимых резервных мощностей.

Однако ДТР не дает ответа на вопрос «Почему важно сокращать расходы?». Вопрос, казалось бы, очень простой, и ответ очевиден: «Чтобы получать прибыль». Однако у этой медали есть и оборотная сторона. Если чересчур экономить на расходах, то система не сможет адекватно и своевременно реагировать на потребности и нужды главного ограничения. Таким образом, мы видим, что конфликт возникает уже на стадии планирования: стремиться ли к снижению затрат или к эффективному подчинению системы нуждам ограничения?

Практически любую выявленную в ходе анализа истинную проблему можно раскрыть как конфликт двух противоборствующих положений. Если бы каждая проблема не формировалась и не усиливалась подобным конфликтом, решать их было бы очень просто. Достаточно лишь единожды создать ситуацию, ей противоположную. Единственный случай, когда проблему нельзя представить в виде конфликта, – это если ее не считают проблемой вовсе. Предположим, компания теряет клиентов только из-за того, что у нее всего один телефонный одноканальный номер, по которому невозможно дозвониться. Дополнительные номера не устанавливаются просто потому, что никто пока не догадался, в чем причина плохих результатов работы. В этом случае, как только нехватка телефонов будет выявлена, решение проблемы – провести еще несколько линий – придет само собой, поскольку не будет восприниматься как некое радикальное изменение системы.

Каждое действие кроме положительных результатов может вызвать и негативные последствия. Возникает конфликт, и обычно решить его пытаются путем нахождения компромисса. Однако в этом случае проблема никуда не девается, хотя иногда, конечно, это единственно возможный способ разрешить ситуацию. Но обычно можно найти выход лучше – такой, при котором сохранятся положительные результаты и сократятся отрицательные.

Стремление сократить расходы тоже можно представить в форме конфликта. Анализ конфликтов иногда приводит к совершенно неожиданным решениям, от которых выигрывают обе стороны (в отличие от компромисса, когда оба лагеря в чем-то проигрывают).

Голдратт разработал инструмент выявления и нестандартного разрешения конфликтов, назвав его «Грозовая туча». Хотя такое название и содержит в себе аналогию с рассеиванием туч, лично я для снятия конфликтных ситуаций предпочитаю наименование, предложенное Детмером, – диаграмма разрешения конфликтов (ДРК). В данной книге будут использоваться оба названия.

Иллюстрация к книге — Теория ограничений в действии. Системный подход к повышению эффективности компании [i_003.jpg]

Рис. 1.3 дает графическое изображение конфликта, связанного с принципом экономии затрат. Это хороший пример управленческой дилеммы, возникшей при долгосрочном стратегическом планировании – конфликта между подходом теории ограничений, в котором главенствует показатель «производительность по денежному потоку», и классическим бухгалтерским учетом, где правят «себестоимость», «затраты».

Обратите внимание: роль стрелок в ДРК отличается от функции стрелок в других логических построениях ТОС. В деревьях будущей и текущей реальности стрелка от А к В читается как «если А, то В». Выражаясь языком математики, можно сказать, что А является достаточным условием для появления В.

Но в ДРК стрелка от В к А показывает, что для проявления А как минимум должно наступить В. То есть одного только В может быть и недостаточно, чтобы вызвать А, но если не будет В, то не будет и А. Иными словами, В является необходимым условием существования А.

На рис. 1.3 элемент А – это задача. В нашем примере задача состоит в создании прибыльного бизнеса. Чтобы дело приносило большие деньги, нужно, чтобы клиенты были довольны. А чтобы клиенты всегда были довольны, нужно иметь резерв по всем основным ресурсам.

В то же время, чтобы была высокой прибыль, должны быть низкими расходы. А чтобы не было больших расходов, не должно быть и излишних – резервных мощностей для основных ресурсов.

Любая проблема, которая существует длительное время, свидетельствует о вероятном наличии подобного конфликта. Традиционно пытаются найти некую золотую середину – «сторговаться» на решении, которое более или менее устраивает обе стороны. И так же традиционно считается, что это оптимальный вариант выхода из ситуации противостояния, что некое промежуточное решение (не вашим и не нашим) – идеальный исход в подобных обстоятельствах.

Но уместен ли здесь торг? Предположим, нам известен объем необходимых резервных мощностей по нашим ресурсам. Например, 99,9 % клиентов не станут ждать столик в ресторане, лифт или сотрудника службы приема более 10 минут. Но поможет ли это знание решить проблему? Как только становится ясно, какое конкретно количество ресурсов нужно, следует ли именно столько и закладывать при планировании, сколько бы это ни стоило? «Пожалуй, да», – скажете вы. Не совсем так. Откуда мы знаем, что 10 минут гости ждать готовы, что это приемлемый показатель для хорошей компании? Посоветовали бы вы своим друзьям ехать на курорт, где всего приходится дожидаться? Но, может, 85 % постояльцев согласны ждать по 10 минут, тогда бы мы сэкономили на расходах, сократив их на 4,7 %. Разве это не выгодно? Сколько неудобств можно доставить клиенту в стремлении снизить издержки? Дело в том, что в бизнесе, и особенно в сфере услуг, очень трудно установить ту приемлемую планку, ниже которой нельзя опускаться, чтобы не потерять заказчика.

Вход
Поиск по сайту
Ищем:
Календарь