Книга Видеть лес за деревьями. Системный подход для совершенствования бизнес-модели, страница 46 – Деннис Шервуд

Авторы: А Б В Г Д Е Ж З И Й К Л М Н О П Р С Т У Ф Х Ч Ш Ы Э Ю Я
Книги: А Б В Г Д Е Ж З И Й К Л М Н О П Р С Т У Ф Х Ц Ч Ш Щ Ы Э Ю Я
Бесплатная онлайн библиотека LoveRead.in

Онлайн книга «Видеть лес за деревьями. Системный подход для совершенствования бизнес-модели»

📃 Cтраница 46

Все рычаги можно представить с помощью уравновешивающих петель, демонстрирующих следующее:

Иллюстрация к книге — Видеть лес за деревьями. Системный подход для совершенствования бизнес-модели [i_123.jpg]

планируемый параметр рычага определяется политикой;

реальный параметр рычага определяется реальностью;

управленческие действия – это то, что требуется, чтобы привести реальный параметр в соответствие с планируемым.

Если мы поместим эти петли на одну страницу, то получим рис. 10.4.

Иллюстрация к книге — Видеть лес за деревьями. Системный подход для совершенствования бизнес-модели [i_124.jpg]

Все действия, которые предпринимают руководители, связаны с уравновешивающей петлей: принятие решений об изменении значения планируемого параметра рычага количества персонала на новый и выполнение всех соответствующих действий по найму, увольнению, обучению с целью привести реальное количество персонала в соответствие с новым планируемым количеством персонала. Плоды успеха этой деятельности пожинаются в усиливающей петле, ведя к росту двух наиболее важных результатов – доли рынка и доходов инвесторов.

Однако пока две половины диаграммы не связаны между собой. Это наглядно иллюстрирует тот принцип, что рычаги и результаты не связаны напрямую, ни логически, ни во времени.

Тем не менее связи между ними существуют, но где?

Соединяем петли

Один из способов определить местонахождение связей – выбрать любой элемент уравновешивающей петли и любой элемент усиливающей петли и спросить: «Есть ли между ними причинно-следственная связь? Если есть, то какая? Как ее можно кратко представить?» Если цепочка причинности есть, мы можем отразить ее, если нет – мы можем перейти к рассмотрению связей между тем же элементом уравновешивающей петли и следующим элементом усиливающей петли. Проверив таким образом наличие связей между всеми элементами уравновешивающей петли и всеми элементами усиливающей петли, мы можем быть уверены, что рассмотрели все возможные варианты.

Давайте возьмем, например, элемент новое планируемое количество персонала из уравновешивающей петли. Связан ли он каким-либо образом с элементом клиенты из усиливающей петли? Как стремление нанять еще 300 разработчиков программного обеспечения влияет на базу существующих клиентов или привлечение новых? Возможно, если планы роста компании будут обсуждаться в прессе, это благотворно скажется на репутации фирмы и поспособствует тому, что она попадет в списки участников какого-нибудь тендера. Хорошая реклама также может способствовать росту стоимости акций.

Однако для составления продуманных диаграмм цикличной причинности важно уметь отличать существенное от случайного. Цепочка причинности, идущая от нового планируемого количества персонала через рекламу и ее влияние на привлечение новых клиентов, может быть, а может и не быть. Я считаю, что эту цепочку рисовать не надо, хотя могу представить себе случаи, когда она будет уместна. Конечно же, это отражение моих ментальных моделей.

В действительности я не вижу каких-либо связей между рычагом нового планируемого количества персонала и каким-либо из элементов усиливающей петли, поэтому давайте попробуем другой элемент уравновешивающей петли, скажем реальное количество персонала.

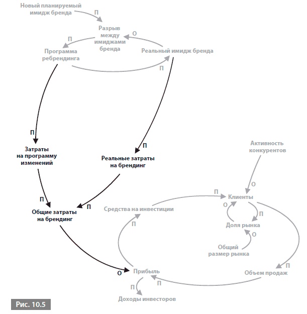
Эта попытка более удачна: я вижу связь между реальным количеством персонала и прибылью. Ясно, что существуют разнообразные затраты на персонал – зарплаты, социальные выплаты, налоги, – и чем они выше, тем меньше прибыль. В то же время приведение в действие рычагов найма, увольнения, обучения также влечет за собой множество затрат – на рекламу, комиссионные агентствам, трудоустройство уволенных, обучение – поэтому давайте объединим их под названием затраты на программу изменений. Таким образом, мы вводим две дополнительные связи, идущие от уравновешивающей петли к усиливающей и объединяющие затраты в категорию общие затраты на персонал (рис. 10.5).

Эти элементы соединяются с усиливающей петлей связями типа О и действуют как тормоз, что логично. Диаграмма также показывает, что общие затраты на персонал состоят из двух основных элементов: реальные затраты на персонал, которые представляют общие затраты на постоянное количество персонала, работающего в компании в любой момент времени, и временные затраты на программу изменений, связанные с рычагами найма, увольнения, обучения.

Есть ли еще связи, идущие от реального количества персонала?

Вернитесь к реальному количеству персонала в уравновешивающей петле и проверьте ее элементы по отношению ко всем остальным элементам усиливающей петли. Есть ли между ними еще связи? Если да, то как бы вы их описали?

Иллюстрация к книге — Видеть лес за деревьями. Системный подход для совершенствования бизнес-модели [i_125.jpg]

Еще одна связь есть, и это самая важная связь в диаграмме. Она соединяет реальное количество персонала с клиентами. Позвольте объяснить мне свою ментальную модель относительно того, что означает эта связь, и вы сможете сравнить мою точку зрения со своей.

Наша компания занимается разработкой программного обеспечения, и, поскольку мы предоставляем услуги, наш успех связан с качеством разрабатываемого нами продукта. Чем лучше наше программное обеспечение, чем лучше наше управление проектами при оценке и поставках, чем более профессионален процесс продаж, тем более успешным будет наш бизнес. Однако все определяют люди: если наши сотрудники недостаточно талантливы или если сотрудников слишком мало и они перегружены, бизнес не будет успешным. Главное для нас – отношения между сотрудниками, представленными реальным количеством персонала, и клиентами. Благодаря хорошим сотрудникам клиенты довольны, и это увеличивает вероятность получения повторных и новых контрактов.

Таким образом, связь между реальным количеством персонала и клиентами должна быть, поскольку именно благодаря ей мы остаемся в бизнесе. Однако эта связь нечеткая: я не могу записать равенства, чтобы выразить ее, и бухгалтерского определения для нее тоже нет. Значит, мне придется придумать слова, чтобы выразить то, что крутится у меня в голове. Я назову ее влиянием хорошего персонала на привлечение и удержание клиентов. Она может быть нечеткой, неосязаемой и не поддающейся измерению. Но тем не менее она существует (рис. 10.6).

Иллюстрация к книге — Видеть лес за деревьями. Системный подход для совершенствования бизнес-модели [i_126.jpg]
Вход
Поиск по сайту
Ищем:
Календарь