Книга Видеть лес за деревьями. Системный подход для совершенствования бизнес-модели, страница 38 – Деннис Шервуд

Авторы: А Б В Г Д Е Ж З И Й К Л М Н О П Р С Т У Ф Х Ч Ш Ы Э Ю Я
Книги: А Б В Г Д Е Ж З И Й К Л М Н О П Р С Т У Ф Х Ц Ч Ш Щ Ы Э Ю Я
Бесплатная онлайн библиотека LoveRead.in

Онлайн книга «Видеть лес за деревьями. Системный подход для совершенствования бизнес-модели»

📃 Cтраница 38
Иллюстрация к книге — Видеть лес за деревьями. Системный подход для совершенствования бизнес-модели [i_098.jpg]

Очень заманчиво быстро решить проблему, уступив требованиям звезд. Я заключу сделку, о которой никто не узнает. К тому времени, когда мне придется отчитываться перед управляющим директором, мы получим данные о количестве зрителей, и это сойдет мне с рук…

К сожалению, в жизни редко все бывает так гладко. Слухи о «тайных соглашениях» имеют свойство просачиваться (рис. 9.4).

Иллюстрация к книге — Видеть лес за деревьями. Системный подход для совершенствования бизнес-модели [i_099.jpg]

Кроме того, этим вы вызовете обиду со стороны прочих сотрудников, не являющихся звездами и не попадающих в свет прожекторов. Они выполняют важные функции, и, если в результате повысится вероятность их ухода, это усилит зависимость от звезд. То, что вы уступили требованиям звезд, не разрешило конфликт. «Если я хоть немного уступлю звездам, – думает руководитель, – мне придется сократить расходы в другом месте, что только усилит обиду со стороны прочих сотрудников и усугубит конфликт. В результате я буду находиться в еще более стрессовой ситуации, что скажется на моей личной производительности. А это означает, что потребность в большом количестве зрителей становится еще важнее, потому что только оно обеспечивает мне прочное положение…» (рис. 9.5).

Иллюстрация к книге — Видеть лес за деревьями. Системный подход для совершенствования бизнес-модели [i_100.jpg]

Никто не говорил, что у руководителя телекомпании легкая жизнь, и эта диаграмма объясняет почему. Все петли на ней являются усиливающими, толкающими друг друга вверх с каждым витком. Неудивительно, что эти люди находятся в состоянии стресса. Однако проблема по-прежнему остается нерешенной: какую тактику следует избрать в сложившихся обстоятельствах?

Точка зрения звезды

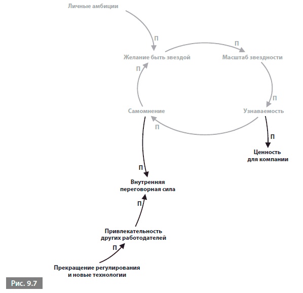
На рис. 9.6 показано, как видит эту ситуацию звезда. У звезд тоже имеются личные амбиции, проявляющиеся собственно в желании быть звездой. Однако звезды бывают большие и маленькие, и ни одна из них никогда не бывает удовлетворена масштабом своего звездного положения. Чем более вы популярны, тем более вы узнаваемы, а это воздействует на ваше самомнение, подогревающее желание быть еще большей звездой. Эту чудесную усиливающую петлю (пожалуй, в данном случае название «круг процветания» ей не очень подойдет) узнает любой, кому приходилось лично общаться с примой.

Иллюстрация к книге — Видеть лес за деревьями. Системный подход для совершенствования бизнес-модели [i_101.jpg]

Чем больше узнаваемость звезды, тем выше ее ценность для компании, и чем сильнее самомнение звезды, тем сильнее ее убежденность в своей внутренней переговорной силе, особенно если рыночные условия влияют на привлекательность других работодателей, стимулируемую прекращением регулирования и новыми технологиями (рис. 9.7).

С точки зрения звезды, ее растущая ценность для компании должна повышать готовность компании уступить ее требованиям.

Иллюстрация к книге — Видеть лес за деревьями. Системный подход для совершенствования бизнес-модели [i_102.jpg]

Напряжение между внутренней переговорной силой, стимулируемой привлекательностью других работодателей, и готовностью или неготовностью компании уступить требованиям создает в сознании звезды конфликт. Уйти или остаться? Насколько сильно я могу давить на компанию, чтобы компания не выдавила меня? И насколько я уверен в том, что в другом месте будет лучше? Этот конфликт разрешится, если компания согласится на мои требования или если другие возможные работодатели окажутся не настолько привлекательными. Но если компания не согласится на мои требования или если я получу действительно хорошее предложение от конкурентов, это повысит вероятность ухода.

Иллюстрация к книге — Видеть лес за деревьями. Системный подход для совершенствования бизнес-модели [i_103.jpg]

На рис. 9.8 представлена окончательная диаграмма цикличной причинности с точки зрения звезды. Она содержит только одну петлю обратной связи, усиливающую петлю примы наверху. Все остальное связано со свободными звеньями: цель представлена личными амбициями, внешняя движущая сила – прекращением регулирования и новыми технологиями, а результат – вероятностью ухода. Возможность нейтрализации конфликта между «остаться» и «уйти» показана с помощью противопоставления связей типа П и О. Если эти связи уравновесятся, звезда останется, если нет – вероятность ухода повысится.

Как видно из двух составленных диаграмм цикличной причинности, точки зрения высшего руководства и звезд довольно сильно различаются, что неудивительно, поскольку в этом споре они находятся по разные стороны баррикад. Но у нас осталась еще одна группа, чью точку зрения мы не рассмотрели.

Точка зрения прочих сотрудников

Компания стремится привлекать самых лучших и талантливых выпускников. Молодые сотрудники хотят учиться, но у них тоже есть амбиции, и они тоже хотят в будущем стать звездами. На рис. 9.9 показана диаграмма цикличной причинности, отражающая их точку зрения.

Иллюстрация к книге — Видеть лес за деревьями. Системный подход для совершенствования бизнес-модели [i_104.jpg]

Логична ли эта диаграмма?

Вы видели уже много диаграмм цикличной причинности, поэтому внимательно посмотрите на эту и расскажите по ней историю. Вы согласны с общей идеей? Вы согласны с тем, как расставлены типы связей П и О? Как ведет себя петля обратной связи? Каким может быть отношение компании к такой ситуации?

Начнем сверху. Чем выше престиж компании, тем больше ее привлекательность для новых сотрудников и тем более успешен наем этих новых сотрудников. Однако некоторое время спустя молодые амбициозные сотрудники начинают искать возможности стать звездой, и чем более успешной была кампания по найму за несколько предыдущих лет, тем больше будут молодые таланты оказывать давление с целью занять звездное место. Однако в компании есть только определенное количество свободных звездных мест, определяемое разницей между общим количеством звездных мест и количеством существующих звезд. Учитывая амбиции существующих звезд, маловероятно, что они подвинутся, чтобы уступить место молодым талантам, поэтому чем больше количество существующих звезд, тем меньше количествосвободныхзвездных мест и тем больше разочарование молодых талантов в связи с невозможностью делать карьеру из-за существующих звезд. По мере того как разочарованность молодых талантов, ожидающих ухода существующих звезд, растет, привлекательность других работодателей постепенно повышается. Это ведет к потере молодых талантов, и слухи о массовом уходе из компании просачиваются в университеты и колледжи, нанося ущерб престижу компании.

Вход
Поиск по сайту
Ищем:
Календарь