Книга МВА за 10 дней. Самое важное из программ ведущих бизнес-школ мира, страница 55 – Стивен Силбигер

Авторы: А Б В Г Д Е Ж З И Й К Л М Н О П Р С Т У Ф Х Ч Ш Ы Э Ю Я
Книги: А Б В Г Д Е Ж З И Й К Л М Н О П Р С Т У Ф Х Ц Ч Ш Щ Ы Э Ю Я
Бесплатная онлайн библиотека LoveRead.in

Онлайн книга «МВА за 10 дней. Самое важное из программ ведущих бизнес-школ мира»

📃 Cтраница 55
Коэффициент бета: рискованность инвестиционного портфеля

Рыночный курс акций, например компании IBM, колеблется ежедневно на всех фондовых биржах мира. Такая неустойчивость порождает риск. Распределение исходов в ретроспективе отображает уровень риска в графической форме, как было показано в главе «Количественный анализ» на примере с дождями в Сиэтле и размерами обуви в магазине. Чтобы освежить в вашей памяти распределение вероятностей, приведу еще один пример, в котором средняя доходность обычных акций в длительной ретроспективе составила 12,1 % при среднеквадратичном отклонении 21,2 %. В границах одного среднеквадратичного отклонения фондовый рынок 68 % времени обеспечит вам прибыль в размере от +33 % до –9,1 % в год.

В дополнение к графическому отображению неустойчивости инвестиционного проекта в абсолютном выражении специалисты по финансовому анализу измеряют риск владения конкретными акциями или небольшими пакетами акций, сравнивая динамику их курсов с динамикой рынка в целом. Такое измерение, выражающееся в коэффициенте бета, сопоставляет риск владения конкретными акциями с риском владения огромным инвестиционным портфелем, отображающим весь рынок ценных бумаг. Примеры такого «общерыночного» портфеля – индекс акций 500 компаний Standard & Poor’s 500 (S&P 500) или 5000 компаний из Wilshire 5000. Индекс Nikkei для 225 компаний представляет фондовый рынок Японии, DAX – рынок Германии, FTSE – Великобритании.

Известный Промышленный индекс Доу – Джонса (Dow Jones Industrial Average) отражает тенденцию 30 наиболее стабильных промышленных компаний США (в частности, AT&T, IBM, 3M, P&G, Coca-Cola, Boeing и ExxonMobil). Тридцать «голубых фишек» Доу – Джонса, торгуемых на Нью-Йоркской фондовой бирже (NYSE), не являются репрезентативными для более широкого рынка, хотя пресса часто старается уверить вас в обратном.

Если акции или инвестиционный портфель колеблются в такт с рынком, говорят, что они коррелируют с бета-коэффициентом, равным 1. Coca-Cola является образцом стабильной компании, курс акций которой колеблется в такт с рынком при бета, равном 1. Если курс акций колеблется в противофазе с рынком, говорят, что корреляция негативна или что бета-коэффициент равен –1.

Акций с подобной идеально негативной корреляцией не существует, однако есть акции с очень низким коэффициентом бета. Например, коэффициент бета компании Luby’s Cafeterias равен 0,45: при резком падении цен на акции люди старшего поколения продолжают, тем не менее, посещать кафетерии. Правда, в играх на большом рынке это почти наверняка не приведет к росту акций Luby’s Cafeterias. Акции компаний коммунального электроснабжения также отличаются низким бета. Теоретически риск должен полностью отсутствовать при бета, равном 0: бета по разным инвестициям уравновесят друг друга, а в сумме получится 0, то есть совокупный риск отсутствует, несмотря на колебания курсов.

Иллюстрация к книге — МВА за 10 дней. Самое важное из программ ведущих бизнес-школ мира [i_112.jpg]

Рисковые акции, например алюминиевой компании Alcoa, характеризуются бета-коэффициентом 1,84. При колебании в 1 % на рынке курс акций Alcoa должен измениться на 1,84 %. Для умеренно рисковых акций компаний Boeing и Disney типичен коэффициент 1,2.

Динамика рынка имеет такое значение потому, что почти все крупные инвестиционные решения принимаются в контексте большого портфеля, совокупности инвестиций. Риск инвестиций в конкретные акции может быть высоким, но общий риск будет ниже за счет инвестиций, снижающих бета-коэффициент портфеля в целом. Крупные взаимные фонды, как, например, Fidelity’s Magellan Fund с портфолио в $19 млрд, обеспечивают необходимую диверсификацию инвестиций. Хедж-фонды, напротив, представляют собой частные фонды, через посредство которых организации и богатые люди могут рискнуть и сделать высокую ставку на заинтересовавшие их акции. Когда многомиллионная ставка не оправдывалась, хедж-фонд Long-Term Capital Management (в такой ситуации название «Долгосрочное управление капиталом» отдает трагической иронией), потеряв $4 млрд, пошел в 1998 г. ко дну.

Иллюстрация к книге — МВА за 10 дней. Самое важное из программ ведущих бизнес-школ мира [i_113.jpg]

Конечно, значения бета не появляются из ниоткуда. Бета-коэффициент – результат статистических расчетов корреляции, то есть ковариации акции относительно рынка, деленной на вариацию рынка. Коэффициенты бета можно рассчитать самостоятельно, но финансовые аналитики пользуются данными таких служб инвестиционной информации, как Value Line Service или Reuters. Расчет этих коэффициентов трудоемок, и, как принято у настоящих МВА, в книге я пропущу данную тему.

Граница эффективности

Если рассматривать все возможные портфели активов, то теоретически должно быть идеальное сочетание инвестиций для каждого уровня риска. В графическом виде «идеальные портфели» представлены прямой, которая именуется границей эффективности. Площадь под границей эффективности охватывает все реальные или возможные сочетания инвестиций. Выше границы теоретически находятся инвестиции с недостижимыми уровнями доходности.

Иллюстрация к книге — МВА за 10 дней. Самое важное из программ ведущих бизнес-школ мира [i_114.jpg]
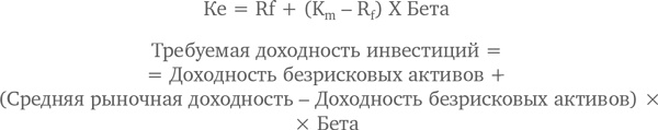
Модель оценки активов

Модель оценки активов позволяет определить требуемую доходность инвестиций с учетом несистемного и системного риска. Простая формула этой модели показывает, что требуемая доходность – это доходность безрисковых активов плюс надбавка за несистемный риск, который характеризуется уже известным вам коэффициентом бета.

Иллюстрация к книге — МВА за 10 дней. Самое важное из программ ведущих бизнес-школ мира [i_115.jpg]

Предположим, в 1992 г. вы решили выяснить, стоит ли вкладывать деньги в IBM. Агентство Value Line Survey сообщило вам, что бета компании устойчив и равен 1,2. The Wall Street Journal проинформировал, что доходность безрисковых долгосрочных облигаций Казначейства США составляет 8 % (куда лучше, чем 4 % в 2011 г., самом неудачном за сорок лет). Для окончательного решения понадобятся дополнительные источники информации. Вот один из них: исследование, начавшееся в 1926 г. и продолжающееся по настоящее время, показывает, что средняя доходность компаний из индекса Standard & Poor’s 500 за этот период на 7,4 % превышала доходность вложений в безрисковые облигации Казначейства США (это называется премия за рыночный риск). Сейчас эта премия составляет 5–6 %, поскольку процентная ставка и доходность рынка находятся на очень низком уровне. На основании данных по этим трем моделям приходим к выводу, что инвестиции в акции IBM должны обеспечивать среднюю доходность 16,8 %.

Вход
Поиск по сайту
Ищем:
Календарь