Книга МВА за 10 дней. Самое важное из программ ведущих бизнес-школ мира, страница 48 – Стивен Силбигер

Авторы: А Б В Г Д Е Ж З И Й К Л М Н О П Р С Т У Ф Х Ч Ш Ы Э Ю Я
Книги: А Б В Г Д Е Ж З И Й К Л М Н О П Р С Т У Ф Х Ц Ч Ш Щ Ы Э Ю Я
Бесплатная онлайн библиотека LoveRead.in

Онлайн книга «МВА за 10 дней. Самое важное из программ ведущих бизнес-школ мира»

📃 Cтраница 48

Анализ движения средств выявляет денежные потоки, а анализ накопленной стоимости оценивает эти потоки в сегодняшних долларах. Таким способом можно сравнивать разные проекты независимо от распределения денежных потоков во времени.

Например, если компании Apple Computer известно, что новый компьютер Tangerine станет «хитом продаж» и принесет $5 млрд, но на его разработку потребуется 10 лет, компания, возможно, отвергнет этот проект. Во-первых, за 10 лет инфляция отчасти обесценит эти $5 млрд, а главное, лучше вложить средства в робототехнику и сразу же снизить затраты на производство. Даже если анализ NPV оправдывает проект Tangerine, могут найтись более существенные стратегические соображения. Тут-то MBA и должен продемонстрировать способность принимать управленческие решения.

Специалисты по ценным бумагам приравнивают акции и облигации к покупке оборудования. Акции обеспечивают выплату дивидендов, а облигации – получение процентов в будущем. Стоимость ценных бумаг определяется как текущая стоимость будущего притока денежных средств. Как Quaker Oats, анализируя текущую стоимость, определяет выгоды от покупки нового производственного оборудования, так корпорации оценивают новые заводы или интенсивную рекламу. Юрист, берущийся представлять родственников жертвы, может с помощью анализа текущей стоимости прикинуть вероятные будущие доходы погибшего и подсчитать сумму компенсации. Главное, что необходимо запомнить: доллар сегодня стоит больше, чем доллар в будущем.

Проект Quaker Oats принес за три года $163 000 (51 + 51 + 61). Как мы подсчитали, эти $163 000 дадут дополнительные $34 230, если их реинвестировать под 10 % годовых в другие проекты компании или вложить под проценты. Вы бы стали вкладывать $163 000 в надежде получить через три года те же самые $163 000? Разумеется, нет, ведь вы бы потеряли выраженную в деньгах стоимость денег, в данном случае – $34 000.

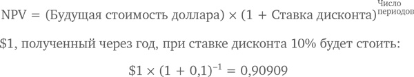
Исходя из этой простой логики, анализ NPV сводит будущие потоки денежных средств к их сегодняшней стоимости, то есть производит операцию, обратную вычислению накопленной стоимости. Расчетная формула выглядит так:

Иллюстрация к книге — МВА за 10 дней. Самое важное из программ ведущих бизнес-школ мира [i_082.jpg]

С помощью этой формулы составлены таблицы коэффициентов дисконтирования для разных ставок и периодов. С учетом возможности реинвестирования под 10 % годовых и рисков проекта стоимость $1 в будущем в соответствии с формулой и таблицами составит:

Иллюстрация к книге — МВА за 10 дней. Самое важное из программ ведущих бизнес-школ мира [i_083.jpg]

Потоки денежных средств по проекту Quaker Oats оцениваются следующим образом:

Иллюстрация к книге — МВА за 10 дней. Самое важное из программ ведущих бизнес-школ мира [i_084.jpg]

Оценка любого проекта зависит от величины потоков денежных средств, распределения их во времени и ставки дисконта — в нашем случае это 10 %.

Ставка дисконта – весьма субъективный критерий. Чем выше ставка дисконта или пороговая рентабельность, тем ниже стоит сегодня «будущий доллар» (см. Приложение). Пороговой эта норма называется потому, что чем выше ставка дисконта, тем больший приток денежных средств в будущем должен обеспечивать проект, чтобы иметь такую же ценность сегодня. То есть проекту необходимо преодолеть более высокий порог, чтобы свести концы с концами. Для рискованных инвестиций, вроде нашего примера с нефтяными скважинами, уместна более высокая ставка дисконта. Для надежного инвестирования, как при вложении средств в трудосберегающее устройство или гособлигации, приемлема невысокая ставка дисконта. Если в руководстве компании не найдется эксперта со степенью MBА, компания, не беря в учет относительную рискованность проектов, будет устанавливать для всех единую пороговую рентабельность. В итоге компания откажется от надежного вложения и ухватится за рискованный проект. Ни при каких обстоятельствах пороговая норма прибыли не должна равняться проценту на банковский кредит компании, разве что эти цифры случайно совпадут. Ставка дисконта должна определяться рискованностью проекта. Стабильная компания может заимствовать денежные средства под очень низкий процент и инвестировать эти деньги в рискованные проекты.

Внутренняя норма рентабельности

Внутренняя норма рентабельности (IRR) – это производная NPV. IRR инвестиции – ставка, при которой сумма дисконтированных будущих притоков денежных средств равна стоимости инвестиционного капитала сегодня.

Для определения IRR необходимо последовательно проверять разные ставки дисконта, пока NPV не выйдет в ноль. По проекту Quaker Oats IRR составляет 26,709 %. Проверим это число расчетами:

Иллюстрация к книге — МВА за 10 дней. Самое важное из программ ведущих бизнес-школ мира [i_085.jpg]

Для оценки проектов внутренняя норма прибыли важна, однако при этом не учитываются масштабы вложений. Небольшая инвестиция с непропорционально высокой прибылью ранжируется по такой системе выше, чем крупные инвестиции с адекватной прибылью. Выделив миллиард долларов на исследования, General Electric должна затем вложить большие суммы в крупные проекты со сравнительно низкой нормой прибыли.

При ранжировании по внутренней норме прибыли остаются без внимания IRR и коэффициенты дисконтирования, используемые при анализе NPV. Как я уже говорил, пороговые нормы прибыли корректируются с учетом уровня риска. При прочих равных вложения компании Quaker Oats в оборудование могут иметь относительно менее высокую IRR, чем весьма рискованные инвестиции шведской компании Merck в поиски лекарства от рака, однако NPV у Quaker Oats может оказаться выше. Небольшие потоки денежных средств, связанные с приобретением оборудования, дисконтируются по ставке 10 % в связи с низким риском. В результате NPV окажется выше. Вложения в исследования рака следует оценивать по высокой ставке дисконта – 50 %. Запомните: чем выше ставка дисконта, тем ниже стоимость наличных средств сегодня и тем выше уровень предполагаемого риска.

Теория вероятности

Теория вероятности – красивое название статистики, предмета, которого побаиваются даже наиболее талантливые слушатели бизнес-школ. По существу, теория вероятности – более точный термин, поскольку он объясняет, как статистика используется для решения задач. При определенной вероятности обнаружения нефти как следует поступить Сэму? Сколько из 800 состоящих в браке слушателей лучших рейтинговых школ на первом году программы MBA позабудут о своих супругах? Все это теория вероятности. Почти все деловые люди избегают статистики, тут-то МВА и предоставляется возможность блеснуть. Я прослушал курс статистики еще в студенчестве и практически ничему не научился, так как нам преподавали теорию, а не решение проблем. Программы для МВА сосредоточены на практическом применении статистики, а теорию оставляют математикам. Если вы незнакомы со статистикой, ни в коем случае не пропускайте этот раздел. Нескольких страниц не хватит, чтобы сделать вас знатоком статистики, но если вы наберетесь терпения и прочтете эту главу, то будете разбираться в этом сложном вопросе достаточно, чтобы вовремя попросить о помощи. В том-то и суть подготовки MBA – дать слушателям практические знания по различным предметам. Преподаватели не надеются за два года превратить учеников в экспертов, но требуют, чтобы выпускники понимали, когда им требуется помощь эксперта для решения конкретной проблемы.

Вход
Поиск по сайту
Ищем:
Календарь