Онлайн книга «Учитесь видеть бизнес-процессы. Построение карт потоков создания ценности»
|
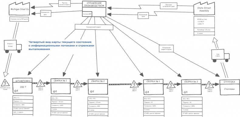
На другом конце карты изобразим картинку завода – поставщика стальных листов. Мы используем такую же картинку грузовика и широкую стрелку, чтобы показать перевозку рулонов стали от поставщика на завод Acme. Поставщик материалов каждую неделю получает заказ от Acme и осуществляет доставку дважды в неделю. В списке параметров мы записываем, что объем поставки от поставщика составляет 500 погонных футов рулонов стального листа. (Другими словами, поставщик не может доставить меньше чем целый рулон, но может доставить любое число рулонов, если понадобится.) При поступлении стальных рулонов на завод Acme их размещают на складе, как показано в треугольнике запасов. Примечание Не наносите на карту каждую закупаемую деталь в вашем семействе продуктов. Покажите только поток для одного или двух основных видов сырья. Детализацию всех закупаемых деталей лучше сделать для карты на уровне процесса. ![]() ![]() Но как завод Acme, каждый его процесс, каждый поставщик стальных листов узнают, сколько надо заготовить сырья и когда его доставить? Давайте рассмотрим второй аспект карты потока создания ценности – информационный поток. Для этого нам понадобится несколько дополнительных пиктограмм и стрелок, в частности узкая линия, показывающая информационные потоки. Если эта линия изображена в виде зигзагообразной молнии, это означает, что данные передаются электронным, а не бумажным способом. Маленькая пиктограмма в виде прямоугольника или узла используется для описания различных информационных потоков. Информационный поток рисуется справа налево в верхней половине карты. В нашем примере с Acme Stamping мы рисуем информационный поток в обратном направлении: от завода State Street Assembly к отделу управления производством завода Acme Stamping и оттуда к поставщику – заводу стальных листов Michgan Steel. Обратите внимание на линии прогнозов и ежедневных заказов, поскольку это различные информационные потоки. Отдел управления производством завода Acme изображен в виде прямоугольника процесса, в котором указано, что на Acme используется автоматизированная система планирования потребности в материалах (MRP) для составления графика работы в цехах. Отдел управления производством Acme собирает информацию от потребителей и в цехах, консолидирует и обрабатывает ее и посылает каждому производственному процессу конкретные инструкции о том, что надо произвести и когда. Этот отдел направляет в отдел отгрузки ежедневный график отгрузки. ![]() Примечание При составлении карты потоков в вашем цехе вы можете обнаружить, что имеете дело с более сложными информационными потоками, чем информационные потоки на заводе Acme Stamping. Например, во многих цехах мастера (супервайзеры) подсчитывают уровень запасов и корректируют на основе этой информации графики работы. Мы называем это планированием через наблюдение, на карте потока оно изображается в виде очков. Постарайтесь включить эти «неформальные» процессы составления графиков работ в описание вашей карты, используя информационные стрелки и названия информационных потоков. Не бойтесь, если это будет выглядеть беспорядочно. Видимо, так оно и есть! Когда вы поймете, каким образом определяется, что надо сделать в каждом процессе для его потребителя (следующего процесса) и когда это должно быть сделано, вы сможете определить большую часть информации, нужной для построения карты: долю материалов, которые выталкиваются производителем, а не вытягиваются потребителем. Выталкивание означает, что процесс выпускает продукцию, не считаясь с реальными требованиями процесса потребителя ниже по потоку, т. е. выталкивает ее вперед. Выталкивание – обычный результат работы по графику, составленному на основе предположений о том, что понадобится следующему процессу. К сожалению, делать это последовательно практически невозможно, поскольку графики изменяются, а производственный процесс редко выполняется в соответствии с планом. Когда каждый процесс выполняется по собственному графику, он работает как «изолированный островок», независимо от того, какого рода потребитель находится ниже по потоку. В каждом процессе самостоятельно устанавливаются объемы партий и темп производства исходя из собственного видения, а не видения всего потока создания ценности. В такой ситуации предыдущие процессы будут иметь тенденцию выпускать изделия, которые не нужны последующим процессам (их потребителям) в настоящее время и которые будут выталкиваться на хранение. При таком способе работы процессов партиями и выталкиванием почти невозможно выстроить гладкий поток работ от одного процесса к другому, характерный для бережливого производства. ![]() Чтобы отразить на карте перемещение выталкиваемых материалов, используйте полосатую стрелку. На заводе Acme Stamping только отдел отгрузки связан с потребителем. Все остальные процессы выпускают продукцию в соответствии с графиком, следовательно, передача изделий от одного процесса к другому происходит путем выталкивания. Поэтому мы рисуем стрелку выталкивания между всеми процессами. Примечание Будьте осторожны с перемещением материалов, которые многие называют вытягиваемыми, хотя на деле они все еще выталкиваются. (См. «Правила создания бережливого потока создания ценности», где обсуждаются вытягивающие системы супермаркета.) Чтобы перейти к вытягивающему производству, нужно производить и доставлять детали с применением канбан (информационной карточки о начале работы) и в том объеме, который указан в нем. Регулирование графика с помощью наблюдения не создает настоящего вытягивающего производства. ![]() ![]() Глядя на почти законченную карту, вы можете понять, как в общем виде выглядят все карты потоков создания ценности. Поток материалов изображается слева направо в нижней части карты, а поток информации идет справа налево в верхней ее части. Теперь вы можете понять, чем отличается карта потока создания ценности от другого инструмента визуализации, используемого при анализе операций, – схемы компоновки оборудования. Карта потока создания ценности делает хаос событий, показанный на такой схеме завода, понятным и с точки зрения потока создания ценности, и с точки зрения потребителя продукции. |
![Иллюстрация к книге — Учитесь видеть бизнес-процессы. Построение карт потоков создания ценности [i_028.jpg] Иллюстрация к книге — Учитесь видеть бизнес-процессы. Построение карт потоков создания ценности [i_028.jpg]](img/book_covers/066/66257/i_028.jpg)
![Иллюстрация к книге — Учитесь видеть бизнес-процессы. Построение карт потоков создания ценности [i_029.jpg] Иллюстрация к книге — Учитесь видеть бизнес-процессы. Построение карт потоков создания ценности [i_029.jpg]](img/book_covers/066/66257/i_029.jpg)
![Иллюстрация к книге — Учитесь видеть бизнес-процессы. Построение карт потоков создания ценности [i_030.jpg] Иллюстрация к книге — Учитесь видеть бизнес-процессы. Построение карт потоков создания ценности [i_030.jpg]](img/book_covers/066/66257/i_030.jpg)
![Иллюстрация к книге — Учитесь видеть бизнес-процессы. Построение карт потоков создания ценности [i_031.jpg] Иллюстрация к книге — Учитесь видеть бизнес-процессы. Построение карт потоков создания ценности [i_031.jpg]](img/book_covers/066/66257/i_031.jpg)
![Иллюстрация к книге — Учитесь видеть бизнес-процессы. Построение карт потоков создания ценности [i_032.jpg] Иллюстрация к книге — Учитесь видеть бизнес-процессы. Построение карт потоков создания ценности [i_032.jpg]](img/book_covers/066/66257/i_032.jpg)
![Иллюстрация к книге — Учитесь видеть бизнес-процессы. Построение карт потоков создания ценности [i_033.jpg] Иллюстрация к книге — Учитесь видеть бизнес-процессы. Построение карт потоков создания ценности [i_033.jpg]](img/book_covers/066/66257/i_033.jpg)