Онлайн книга «Бизнес-процессы. Моделирование, внедрение, управление»
|
На шаге 4 руководитель вышестоящего уровня рассматривает и согласует план по процессу (процессам). На шаге 5 руководитель утверждает планы по подпроцессам и доводит их до нижестоящих руководителей (владельцев процессов). Выше приведены некоторые методические рекомендации по организации оперативного планирования процессов. В конкретной компании допустимы свои порядок планирования и формы документов. Также для планирования процессов могут использоваться различные программные продукты. 6.5.2. Мониторинг процесса
Мониторинг процесса [133] осуществляется владельцем процесса по ряду показателей: • установленных в отчетности вышестоящим руководителем; • установленных владельцем процесса, необходимых ему для осуществления мониторинга. Мониторинг процесса проводится с заданной периодичностью (ежечасно, ежедневно, еженедельно, ежемесячно, ежеквартально). Его задача состоит в том, чтобы определить, находится ли процесс в нормальном состоянии, то есть в состоянии статистической управляемости. Если выполнить анализ процесса с точки зрения статистической управляемости невозможно, то нормальные границы определяют по другим соображениям. Рис. 6.5.2. Пример анализа процесса по одному из показателей ![]() На рис. 6.5.2 нормальное состояние процесса соответствует значениям показателей, попадающих в зеленую зону. Когда значение показателей находится в этой зоне, его владелец не должен хвататься за каждое отклонение и анализировать его причину. Но когда процесс приближается к желтой зоне – границе допуска (например, наблюдается явный тренд увеличения значения показателя), владельцу процесса следует выполнить анализ причин отклонений и соответствующие корректирующие действия. Ширину зеленой зоны лучше всего определять опытным путем. Например, она может составлять ½ ширины желтой зоны. А ее ширина, в свою очередь, может определяться более однозначно: • требованиями внешнего потребителя (границы допусков, значения каких-либо параметров и т. п.); • нормативами компании; • требованиями вышестоящего руководства; • требованиями государственных стандартов и других внешних нормативных документов. Если значения показателя оказались в красной зоне, это чрезвычайная ситуация. Владельцу процесса нужно срочно предпринимать меры по коррекции процесса и устранению последствий попадания показателя в красную зону (например, отбор бракованных изделий из партии). При значительных отклонениях возможна полная остановка процесса до выяснения и устранения причин. Последовательность шагов по мониторингу процесса представлена на рис. 6.5.3. Рис. 6.5.3. Мониторинг хода процесса ![]() На шаге 1 владелец процесса контролирует получение фактической информации по процессу. Данные могут собираться: • вручную (например, путем занесения в различные журналы, контрольные формы или файлы); • автоматически фиксироваться различными системами. Часть информации о процессе его владелец может собирать и фиксировать лично. За сбор другой части данных отвечают его подчиненные либо соответствующие информационные системы. На шаге 2 на основе фактической информации о ходе и результатах процесса владелец либо его сотрудники формируют таблицы, графики, контрольные карты по выбранным показателям. Для решения этой задачи могут использоваться различные программные продукты – от MS Excel до систем BPM [134] или специализированных программных продуктов для статистической обработки данных. На основе анализа данных владелец процесса идентифицирует отклонения от нормального хода процесса. Выявленные отклонения фиксируются в журнале учета отклонений (это может быть электронный файл или база данных). Может возникнуть вопрос, зачем все это нужно? Чтобы руководители регулярно занимались мониторингом и анализом управляемых ими процессов, необходимо создание определенной управленческий культуры, ориентированной на решение этой задачи. Если просто написать и утвердить процедуру выполнения корректирующих действий (как это часто бывает при формальном внедрении СМК), рекомендующую руководителям «что-то там» анализировать и корректировать, то мало кто будет ее применять. На первых порах важно именно привить культуру работы с процессами. При решении этой задачи основная ответственность ложится на руководителей верхнего и среднего уровня. Они должны постоянно проверять, выполняют ли их подчиненные регулярный мониторинг процессов, анализируют ли отклонения и т. п. Причем они должны делать это не формально, а вникая в суть выполненного анализа и предлагаемых корректирующих мероприятий. В противном случае работа владельцев по анализу и корректировке процессов рискует оказаться профанацией. Поэтому формы (база данных), в которых фиксируются результаты проделанной работы по мониторингу и анализа причин отклонений, очень важны. Они помогают руководителю вышестоящего уровня контролировать процессы управления, выполняемые владельцами процессов. Также важна грамотно построенная система стимулирования, мотивирующая руководителей заниматься совершенствованием своих бизнес-процессов. На шаге 3 владелец процесса выявляет и анализирует причины отклонений. При необходимости на шаге 4 он собирает дополнительную, более подробную информацию по процессу. Затем анализ причин отклонений повторяется. По итогам мониторинга и анализа причин отклонений владелец процесса: • приступает к анализу необходимости корректирующих действий; • принимает оперативные решения по изменению процесса (например, организация людей и ресурсов, привлечение дополнительных ресурсов). 6.5.3. Разработка и выполнение корректирующих действий
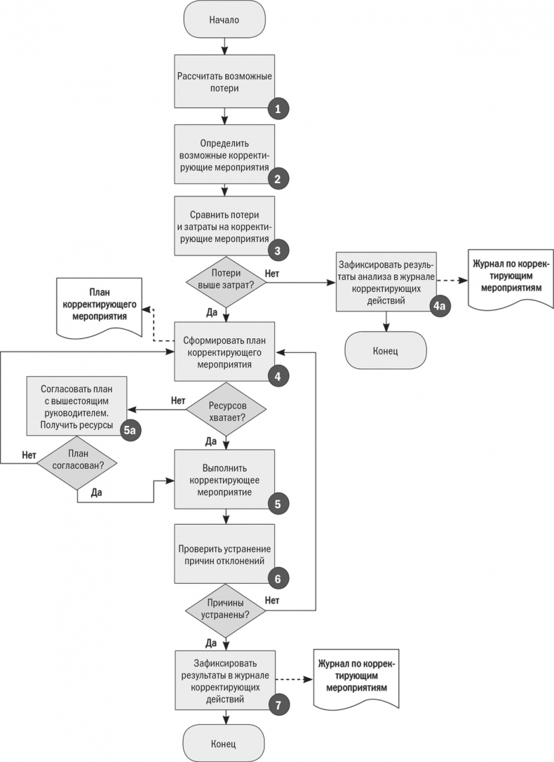
Владелец процесса выполняет корректирующие действия следующим образом (рис. 6.5.4). Рис. 6.5.4. Выполнение корректирующих действий ![]() |
![Иллюстрация к книге — Бизнес-процессы. Моделирование, внедрение, управление [i_134.jpg] Иллюстрация к книге — Бизнес-процессы. Моделирование, внедрение, управление [i_134.jpg]](img/book_covers/066/66246/i_134.jpg)
![Иллюстрация к книге — Бизнес-процессы. Моделирование, внедрение, управление [i_135.jpg] Иллюстрация к книге — Бизнес-процессы. Моделирование, внедрение, управление [i_135.jpg]](img/book_covers/066/66246/i_135.jpg)
![Иллюстрация к книге — Бизнес-процессы. Моделирование, внедрение, управление [i_136.jpg] Иллюстрация к книге — Бизнес-процессы. Моделирование, внедрение, управление [i_136.jpg]](img/book_covers/066/66246/i_136.jpg)