Книга Бизнес-процессы. Моделирование, внедрение, управление, страница 56 – Владимир Репин

Авторы: А Б В Г Д Е Ж З И Й К Л М Н О П Р С Т У Ф Х Ч Ш Ы Э Ю Я
Книги: А Б В Г Д Е Ж З И Й К Л М Н О П Р С Т У Ф Х Ц Ч Ш Щ Ы Э Ю Я
Бесплатная онлайн библиотека LoveRead.in

Онлайн книга «Бизнес-процессы. Моделирование, внедрение, управление»

📃 Cтраница 56

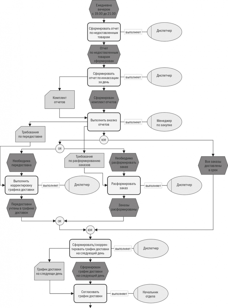
На рис. 4.7.4 представлена схема рассматриваемого процесса, разработанная в нотации ARIS eEPC. Замечу, что в схему не поместились некоторые операции процесса. Эта неполная схема простейшего процесса, выполненная в нотации ARIS eEPC, содержит четыре оператора логики и восемь событий. Человек, читающий схему, должен уметь правильно интерпретировать все эти логические операторы. Без специального обучения и наличия некоторых навыков чтения подобных схем рядовой сотрудник вряд ли сможет понять логику рассматриваемого процесса без подробного текстового описания или без помощи квалифицированного бизнес-аналитика.


Рис. 4.7.4. Схема процесса в нотации ARIS eEPC (сформирована в Business Studio)

OR – неисключающее логическое «ИЛИ»; XOR – исключающее логическое «ИЛИ».

Иллюстрация к книге — Бизнес-процессы. Моделирование, внедрение, управление [i_083.jpg]

Замечу, что схема процесса в нотации ARIS eEPC занимает намного больше места, чем схемы на предыдущих рисунках. Трудоемкость ее формирования также гораздо выше.

Схема процесса в нотации ARIS eEPC (построена в Business Studio)

Плюс

1. При формировании схемы выдерживается строгая, формальная логика процесса.

2. Четко определены все события, возникающие по ходу процесса


Минус

1. Сложность восприятия.

2. Трудоемкость формирования схемы.

3. У сотрудников должны быть специальные навыки и опыт интерпретации подобных схем.

4. Информационная избыточность.

5. Занимает слишком много места, что неудобно для документирования

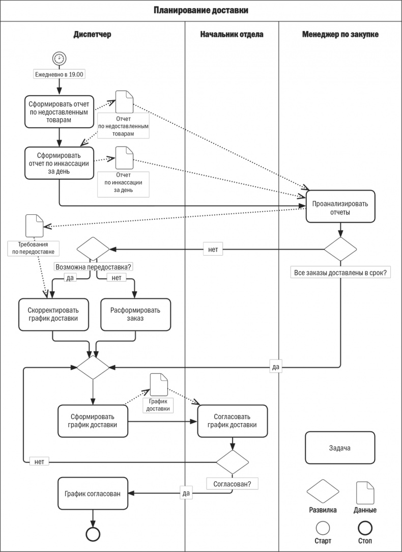
На рис. 4.7.5 изображен тот же процесс в нотации BPMN. Как видим, этот рисунок похож на рис. 4.7.1: в нотации BPMN задачи изображаются прямоугольниками, развилки – ромбами, данные – пиктограммой, похожей на документ. Потоки управления – сплошные линии, потоки данных – пунктирные.


Рис. 4.7.5. Схема процесса в нотации BPMN 2.0

Иллюстрация к книге — Бизнес-процессы. Моделирование, внедрение, управление [i_084.jpg]

Надо учитывать, что на этой диаграмме задействована только малая часть нотации BPMN: лишь один вид развилок из пяти имеющихся и один вид задач из восьми. Помимо более широкой палитры, эту нотацию отличает возможность моделировать не только изолированный поток работ, но и несколько процессов, взаимодействующих друг с другом через сообщения или данные. Кроме того, это более строгая нотация: в ней определены не только значки, но и правила, по которым они могут сочетаться друг с другом. Необходимость таких правил диктуется тем, что нотация BPMN ориентирована и на то, что ее будут читать люди, и на непосредственное исполнение специальным программным обеспечением – движком BPM-системы. В то же время, как показывает данный пример, при использовании ограниченного подмножества BPMN оказывается не сложнее привычной блок-схемы.

При описании процессов на операционном уровне нужно стремиться к простоте и понятности схем для сотрудников. Использование сложных нотаций приводит к:

• трудностям при интерпретации схем рядовыми сотрудниками;

• невозможности (сложности) организации работ по описанию процессов силами сотрудников подразделений, не прошедших специальное обучение;

• значительному увеличению трудозатрат бизнес-аналитиков на формирование схем;

• дополнительным сложностям при документировании схем (например, большой объем).


Нотация моделирования должна соответствовать уровню процессной культуры организации. Если сотрудники компании делают первые шаги в области описания процессов, то желательно выбрать простую, наглядную и удобную нотацию.

4.8. Формирование регламентирующих документов на основе описания процессов

После того как процессы описаны в среде моделирования (говоря шире – создана объектная модель организации), можно и нужно использовать эту информацию для регламентации деятельности.

В этом параграфе приведен пример использования среды моделирования Business Studio для формирования регламентирующих документов. Рассматриваются процессы управления транспортным отделом одной из российских компаний (методика определения процессов управления представлена в главе 6). С технической точки зрения точно так же можно описывать любые процессы и другие объекты регламентации (подразделения, должности).

На рис. 4.8.1 показана структура процессов управления транспортным отделом (ТО) крупной торговой компании, разработанная в рамках проекта, в котором я в свое время принимал участие.


Рис. 4.8.1. Структура процессов управления транспортным отделом

Иллюстрация к книге — Бизнес-процессы. Моделирование, внедрение, управление [i_085.jpg]

Представлен процесс управления транспортным отделом (ТО) торговой компании «Оптима» (г. Ижевск). Описание процессов выполнено в среде моделирования Business Studio. На рисунке слева видно дерево процессов, в котором процессы управления структурированы по соответствующим контурам.

Для описания объекта модели «Управление ТО» и контуров управления использована нотация «Процесс». Это наиболее простая нотация в Business Studio, но в рамках предложенной задачи ее использование вполне адекватно.

Для описания процессов внутри контуров управления использована нотация «Процедура». На рис. 4.8.1 показана кросс-функциональная схема процесса «Корректировка потребности в автотранспорте на месяц/квартал». В рамках данной модели все процессы управления описаны в виде подобных схем.

Для каждого процесса управления и для каждой операции процесса были заполнены текстовые атрибуты:

• содержание деятельности;

• начало процесса;

• результат процесса.


Этих атрибутов на первых порах вполне достаточно, но можно использовать и другие (в том числе создавать новые, необходимые бизнес-аналитику).

Для выгрузки описания процессов управления из Business Studio был разработан специальный отчет, который включает информацию о процессах на трех уровнях:

1. описание контура управления;

2. описание процесса в контуре управления;

3. описание операций процесса (в табличной форме) и схему процесса.


На рис. 4.8.2 показана работа мастера отчетов среды моделирования Business Studio. При помощи системы так называемых привязок была сформирована необходимая структура отчета. Затем создали и отредактировали шаблон отчета – регламент процесса управления на трех уровнях. После этого готовый отчет был сохранен в папке пользовательских отчетов среды моделирования Business Studio и запущен на выполнение для объекта «Управление ТО» (рис. 4.8.3).

Вход
Поиск по сайту
Ищем:
Календарь