Онлайн книга «Бизнес-процессы. Моделирование, внедрение, управление»
|
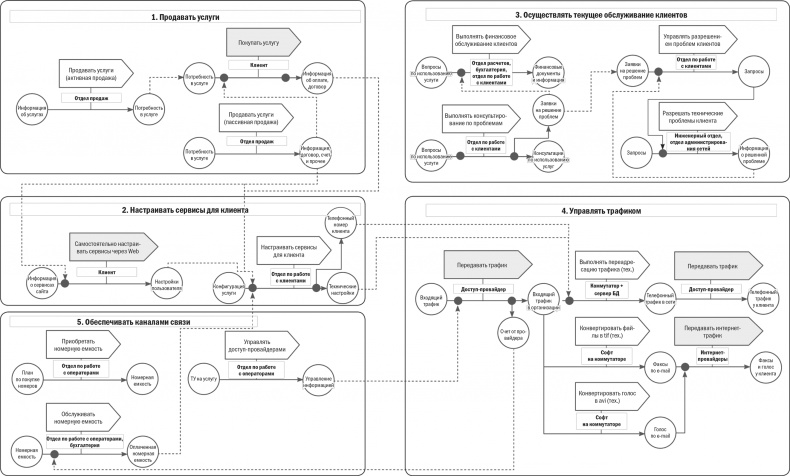
Пример. Рассмотрим схему процессов верхнего уровня телекоммуникационной компании, представленную на рис. 3.5.1. На рисунке показана схема цепочки создания ценности [80] по одной из основных ее услуг. При разработке схемы были описаны процессы по пяти основным категориям (на рис. 3.5.1 обведены рамками), которые условно назвали так: 1. «Продавать услуги». 2. «Настраивать сервисы для клиента». 3. «Осуществлять текущее обслуживание клиентов». 4. «Управлять трафиком». 5. «Обеспечивать каналами связи». При разработке схемы сначала пришлось описать процессы на уровне процессных групп, который позволял понять бизнес компании (как создается ценность для клиента по одной из основных видов услуг). Затем эти процессы были разделены по перечисленным категориям. Рис. 3.5.1. Пример схемы процессов верхнего уровня (схема цепочки создания ценности) ![]() * Серой заливкой показаны процессы, выполняемые внешними контрагентами данной организации. Состав и группировка процессов на рис. 3.5.1 не являются идеальными. Но не следует забывать, что построение модели верхнего уровня – это только инструмент анализа деятельности организации, используемый для формирования системы процессов. Как правило, для построения модели процессов верхнего уровня приходится делать несколько итераций. Если начинать моделирование с самого верхнего уровня, то почти для всех компаний сформируется похожая схема: закупка – производство – сбыт. Но такая упрощенная модель не содержит информации о конкретной организации и поэтому не считается ценной. Модель верхнего уровня полезна для понимания процессов только в том случае, если она отражает особенности бизнеса организации, причем в понятной для топ-менеджеров и собственников форме. Рис. 3.5.2 обобщает пример, представленный на рис. 3.5.1. На нем показано, как используется структурная схема процессов организации на верхнем уровне при построении системы процессов. Категория процессов (процессы верхнего уровня) – это основа для формирования процессного дерева. Далее определяются процессы второго уровня – группы процессов. Причем на модели верхнего уровня следует показывать минимальное количество связей: нужны только наиболее важные, системообразующие. Ни в коем случае нельзя показывать детальные потоки документов (информации) – это сделает модель нечитаемой. Модель верхнего уровня – эскизная. Она нужна для обоснованного формирования структуры процессных категорий и групп в системе процессов организации. Рис. 3.5.2. Использование модели процессов верхнего уровня для построения системы процессов ![]() Для формирования третьего уровня используем информацию о деятельности структурных подразделений организации. При этом важно не забыть про сквозные (кросс-функциональные) процессы. Итак, основа для формирования системы процессов – процессный взгляд на организацию на уровне бизнеса, а информацию для наполнения системы детальными процессами (начиная с третьего уровня) получаем из матриц процессов структурных подразделений. Отмечу, что при переносе информации из модели верхнего уровня в таблицу процессов организации не всегда возникает однозначное соответствие, поскольку: • часть процессов может отсутствовать на схеме, но должна быть включена в матрицу (например, вспомогательные процессы); • процессы могут быть перегруппированы (для получения более адекватного решения); • некоторые процессы могут быть сгруппированы (то есть изменен уровень); • некоторые процессы могут быть добавлены на основе стратегического ви2дения собственников; • прочее. Работа по формированию матрицы процессов на основе модели верхнего уровня – дело творческое. Как правило, требуется проделать несколько итераций, чтобы матрица процессов соответствовала реальному бизнесу компании. Построение модели процессов на верхнем уровне – не самоцель, а средство понимания деятельности организации с процессной точки зрения. 3.6. Определение процессов подразделений
Для наполнения системы процессов организации на третьем-четвертом уровнях нужна информация о деятельности структурных подразделений. На рис. 3.6.1 показан алгоритм определения процессов структурного подразделения организации. Рис. 3.6.1. Алгоритм определения процессов структурного подразделения ![]() На шаге 1 определяем входы и выходы, составив их перечень. Для этого нужно проанализировать все взаимодействия подразделения с другими отделами и внешними контрагентами. Стоит учесть не только движение бумажных, но и электронных документов, устных сообщений. На шаге 2 все выявленные входы/выходы нужно сгруппировать так, чтобы получилось не более шести – восьми (максимум десять – двенадцать) групп. Основной критерий для группировки – принадлежность документов (и других ресурсов) к конкретному продукту/услуге, в создании которого участвует подразделение. Адекватная группировка входов/выходов позволяет предположить состав его процессов. На шаге 3, используя информацию о группах входов/выходов и предположения о структуре процессов, формируем структурную схему процессов. Пример такой схемы представлен на рис. 3.6.2. Цель формирования схемы – выявить возможные процессы подразделения, определить связи между ними, согласовать полученную структуру. Рис. 3.6.2. Структурная схема процессов подразделения ![]() Адекватную схему процессов подразделения можно получить после двух-трех итераций (разработка схемы – обсуждение – внесение изменений) по обсуждению и согласованию, в которых принимают участие руководитель подразделения и ведущие специалисты, представители подразделения организационного развития. Построение и обсуждение схемы позволяет взглянуть на деятельность подразделения с процессной точки зрения. Еще раз напомню, что при анализе деятельности подразделения важно выявить сквозные процессы. |
![Иллюстрация к книге — Бизнес-процессы. Моделирование, внедрение, управление [i_055.jpg] Иллюстрация к книге — Бизнес-процессы. Моделирование, внедрение, управление [i_055.jpg]](img/book_covers/066/66246/i_055.jpg)
![Иллюстрация к книге — Бизнес-процессы. Моделирование, внедрение, управление [i_056.jpg] Иллюстрация к книге — Бизнес-процессы. Моделирование, внедрение, управление [i_056.jpg]](img/book_covers/066/66246/i_056.jpg)
![Иллюстрация к книге — Бизнес-процессы. Моделирование, внедрение, управление [i_057.jpg] Иллюстрация к книге — Бизнес-процессы. Моделирование, внедрение, управление [i_057.jpg]](img/book_covers/066/66246/i_057.jpg)
![Иллюстрация к книге — Бизнес-процессы. Моделирование, внедрение, управление [i_058.jpg] Иллюстрация к книге — Бизнес-процессы. Моделирование, внедрение, управление [i_058.jpg]](img/book_covers/066/66246/i_058.jpg)