Книга Конкурентное преимущество. Как достичь высокого результата и обеспечить его устойчивость, страница 16 – Майкл Портер

Авторы: А Б В Г Д Е Ж З И Й К Л М Н О П Р С Т У Ф Х Ч Ш Ы Э Ю Я
Книги: А Б В Г Д Е Ж З И Й К Л М Н О П Р С Т У Ф Х Ц Ч Ш Щ Ы Э Ю Я
Бесплатная онлайн библиотека LoveRead.in

Онлайн книга «Конкурентное преимущество. Как достичь высокого результата и обеспечить его устойчивость»

📃 Cтраница 16

В главе 12 рассматривается особый, но при этом очень важный случай взаимосвязей между отраслями: случай, когда продукт данной отрасли используется или приобретается вместе с дополняющими продуктами. Выявляются обстоятельства, при которых компания должна сама заниматься такими дополняющими продуктами, не доверяя их поставки другим компаниям. В этой главе рассматривается также стратегия товарного ассортимента (узла) – продажи нескольких отдельных видов продуктов в составе одного пакета – и ситуации, в которых данная стратегия будет уместной. В этой главе также анализируется перекрестное субсидирование, в рамках которого цена дополняющих продуктов устанавливается некоторым взаимосвязанным образом, а не отдельно для каждого вида продукта.

Четвертая часть книги написана исходя из концепций книги «Конкурентная стратегия» и всех предшествующих глав настоящей книги. В ней в общем виде разрабатываются принципы оборонительной и наступательной стратегий. В главе 13 обсуждается проблема формулирования конкурентной стратегии в условиях значительной неопределенности. В этой главе также вводится понятие сценария в той или иной отрасли и показывается, как разработка таких сценариев может помочь в выявлении возможных направлений развития структуры отрасли. Далее в главе предлагаются альтернативные методы, с помощью которых компания может преодолеть фактор неопределенности при выборе стратегии. Стратегия конкуренции будет более эффективной, если эксплицитно рассмотреть множество возможных сценариев развития в той или иной отрасли, а также установить, насколько та или иная стратегия в условиях определенного сценария будет последовательной или непоследовательной.

Книга «Конкурентное преимущество» завершается анализом оборонительных и наступательных стратегий. В главах 14 и 15 сводятся воедино идеи, высказанные во всех предшествующих главах. Глава 14 посвящена оборонительной стратегии. В ней говорится о том, какие процессы представляют собой угрозу позиции фирмы в отрасли и какие виды защитной тактики существуют для того, чтобы задержать или блокировать наступление конкурентов. Далее в главе 14 рассматриваются следствия этого анализа для оборонительной стратегии. В главе 15 говорится о том, как вести атаку на лидеров отрасли. Я излагаю условия, которые должны быть соблюдены, чтобы бросить вызов лидеру, и описываю существующие методы изменения правил конкурентной игры в свою пользу. Те же принципы, которые используются для атаки на лидеров, могут быть применены в наступательной стратегии, направленной против любых конкурентов.

Часть I. Основы конкурентного преимущества
2. Цепочка создания стоимости и конкурентные преимущества

Природу конкурентного преимущества нельзя понять, рассматривая фирму просто как некое целое. Конкурентное преимущество складывается как результат осуществления множества отдельных видов деятельности, входящих в состав процессов разработки, производства, маркетинга, доставки и обслуживания каждого продукта компании. Каждый из этих видов деятельности может способствовать установлению конкурентной позиции фирмы в отношении издержек и создать основу для дифференциации. К примеру, у компании может быть несколько разных источников преимущества в минимизации издержек: низкозатратная система дистрибуции, высокоэффективные процессы сборки или максимальное использование возможностей торгового персонала. Дифференциация может также стать результатом действия столь же различных факторов, включающих, к примеру, закупку высококачественного сырья, гибкую систему обработки заказов или высококлассный дизайн продукта.

Чтобы проанализировать природу конкурентных преимуществ, необходимо исследовать все осуществляемые компанией виды деятельности и разобраться в их взаимодействии. В этой главе я ввожу концепцию цепочки создания стоимости; это понятие и станет основным инструментом моего анализа. Применяя понятие цепочки создания стоимости, можно выделить в деятельности фирмы стратегически важные виды деятельности и таким образом понять картину издержек и выделить потенциальные источники дифференциации. Конкурентные преимущества получает та компания, которая осуществляет стратегически важные виды деятельности с меньшими затратами или более эффективно, чем конкуренты.

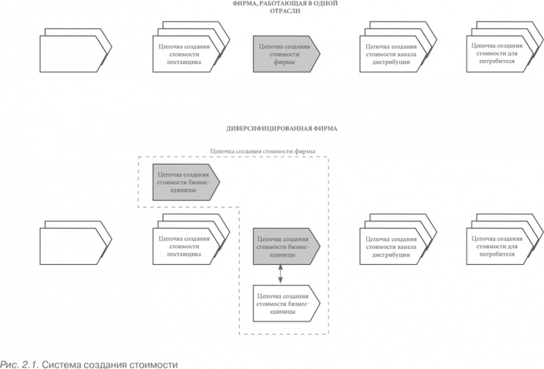
Цепочка создания стоимости у каждой компании складывается из обширного множества различных видов деятельности, которое я называю системой создания стоимости (см. схему на рис. 2.1). У каждого из поставщиков компании также есть цепочка создания стоимости (входной уровень создания стоимости), где производятся и доставляются продукты, приобретаемые компанией для своей стоимостной цепочки. Поставщики не просто предоставляют необходимые продукты; они оказывают самое непосредственное влияние на работу фирмы, причем разными способами. Кроме того, многие продукты на своем пути к потребителю проходят всю цепочку создания стоимости, соответствующую каналам дистрибуции (стоимость, создаваемая каналом). Каналы дистрибуции предоставляют дополнительные виды деятельности, которые непосредственно касаются покупателя, но при этом также влияют на деятельность фирмы. Продукт компании в конце концов становится частью цепочки стоимости, создаваемой для потребителя. Именно от самой компании и роли ее продуктов в стоимостной цепи для потребителя зависит возможность создания прочной основы для дифференциации товаров компании. Чтобы добиться конкурентных преимуществ и удерживать их, надо хорошо понимать как устройство цепи создания стоимости компании, так и положение компании в общей стоимостной системе.

Иллюстрация к книге — Конкурентное преимущество. Как достичь высокого результата и обеспечить его устойчивость [i_005.jpg]

Даже если компании работают в одной отрасли, цепочки создания ими стоимости тем не менее, как правило, различаются. Эти различия обусловлены историей каждой компании, ее стратегией, а также успешностью ее реализации. Одним из существенных различий между компаниями, а также их цепочками создания стоимости является масштаб конкуренции, который также представляет собой потенциальный источник конкурентных преимуществ. Если компания обслуживает один конкретный сегмент отрасли, она может приспособить свою цепочку создания стоимости к этому сегменту, результатом чего будет сокращение издержек или дифференциация в обслуживании данного сегмента по сравнению с конкурентами. Расширение или сужение географии рынков, на которых функционирует компания, может также влиять на конкурентные преимущества; верно это и в отношении степени интеграции в определенных видах деятельности. Наконец, конкуренция в смежных отраслях, где цепочки создания стоимости определенным образом скоординированы, может привести к получению конкурентных преимуществ через взаимосвязи. Компания может пользоваться преимуществами масштаба деятельности сама или формируя с этой целью коалицию с другими фирмами. Такие коалиции – это длительные союзы нескольких фирм, построенные не на основе полного слияния, а на базе совместных предприятий, лицензирования и соглашений о поставках. Фирмы, участвующие в коалиции, обычно обладают скоординированными цепочками создания стоимости; цепочки создания стоимости компаний – участниц коалиции также могут частично пересекаться или перекрываться, что значительно увеличивает масштабы деятельности каждой компании.

Вход
Поиск по сайту
Ищем:
Календарь