Книга Конкурентное преимущество. Как достичь высокого результата и обеспечить его устойчивость, страница 127 – Майкл Портер

Авторы: А Б В Г Д Е Ж З И Й К Л М Н О П Р С Т У Ф Х Ч Ш Ы Э Ю Я
Книги: А Б В Г Д Е Ж З И Й К Л М Н О П Р С Т У Ф Х Ц Ч Ш Щ Ы Э Ю Я
Бесплатная онлайн библиотека LoveRead.in

Онлайн книга «Конкурентное преимущество. Как достичь высокого результата и обеспечить его устойчивость»

📃 Cтраница 127

В силу наличия конкурентных взаимосвязей возрастает важность обнаружения и использования материальных и нематериальных взаимосвязей. При разнонаправленной конкуренции компания часто оказывается в таком положении, когда она либо вынуждена использовать те же, что и у конкурента, типы взаимосвязей, либо оказывается в крайне невыгодной позиции с точки зрения конкуренции. Множества подразделений у разнонаправленных конкурентов будут разными, хотя при этом и пересекающимися, поэтому разной будет система взаимосвязей между подразделениями конкурентов, что делает осуществление взаимосвязей с бизнес-единицами другой компании делом далеко не простым.


Все три типа взаимосвязей, как уже говорилось, возникают неразрывно друг от друга. Материальные взаимосвязи, затрагивающие некоторые виды деятельности, можно дополнить нематериальными взаимосвязями между другими видами деятельности. Ту деятельность, которая осуществляется совместно несколькими бизнес-единицами, можно усовершенствовать путем использования знаний и навыков, приобретенных в процессе похожей деятельности другими подразделениями. Материальные и нематериальные взаимосвязи встречаются в комбинации с конкурентными. Однако каждый тип взаимосвязей по-разному связан с получением конкурентных преимуществ.

Таким образом, синергия – это не одно понятие, а три совершенно разных в соответствии с тремя типами взаимосвязей. Неудивительно, что это понятие представлялось трудно определяемым и нечетким. Синергию часто описывали через нематериальные взаимосвязи – передачу знаний и опыта от одного подразделения к другому. Однако данный тип взаимосвязей является, пожалуй, самым непрочным, а его роль в получении конкурентных преимуществ остается неясной до конца, хотя не исключено, что она может оказаться очень важной. Поэтому неудивительно, что многие компании так и не смогли понять, что же на практике представляют собой плоды синергии.

В этой главе я буду обсуждать все три категории взаимосвязей. Материальные и конкурентные взаимосвязи практически однозначно ведут к получению конкурентных преимуществ, и их проще создать на практике. Создание и использование нематериальных взаимосвязей сопряжены с большим количеством подводных камней, и здесь существует большая вероятность пойти по неверному пути, но при этом они все равно являются мощным источником конкурентных преимуществ в некоторых отраслях. Все три типа взаимосвязей играют свою роль в разработке и реализации единой стратегии, о чем я еще буду говорить в главе 10 [121].

Материальные взаимосвязи

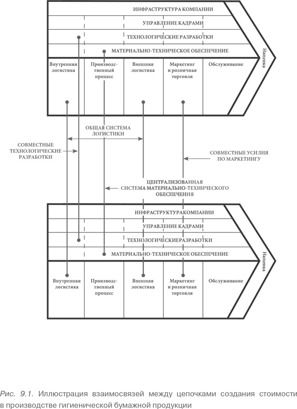
Отправной точкой анализа материальных взаимосвязей должна стать цепочка создания стоимости. Теоретически подразделение может любой вид деятельности осуществлять совместно с другим подразделением: это касается как основных, так и вспомогательных видов деятельности. Например, компания Procter & Gamble выгодно использует взаимосвязи между производством одноразовых подгузников и бумажных полотенец. В частности, это означает, что некоторые виды сырья можно закупать и обрабатывать одновременно для этих смежных подразделений, ряд технологических разработок осуществляется для продуктов и производственных процессов обоих подразделений, один и тот же торговый персонал продает оба типа продуктов супермаркетам, а доставка обоих продуктов покупателям осуществляется через одну и ту же дистрибьюторскую систему. Взаимосвязи подразделений компании схематически изображены на рис. 9.1. Как показывает этот пример, материальные взаимосвязи могут охватывать как один вид деятельности, так и сразу несколько. Если большинство видов деятельности осуществляются одновременно для двух подразделений, эти подразделения скорее стоит рассматривать как одно.

Иллюстрация к книге — Конкурентное преимущество. Как достичь высокого результата и обеспечить его устойчивость [i_048.jpg]

Совместное или одновременное осуществление деятельности по созданию стоимости приводит к получению устойчивых конкурентных преимуществ, если, во-первых, экономия от него превосходит затраты, а, во-вторых, конкурентам трудно воспроизвести такую же схему в своей работе. Совместное осуществление деятельности по созданию стоимости для нескольких подразделений дает конкурентные преимущества, если таким образом сокращаются издержки или укрепляются основания дифференциации. Однако при совместном осуществлении всегда возникают некоторые дополнительные затраты: начиная от затрат на координацию усилий подразделений, участвующих в совместной работе, и заканчивая необходимостью модификации стратегий этих подразделений с целью упрощения совместной деятельности.

Совместная деятельность по созданию стоимости и конкурентные преимущества

Совместное осуществление некоторых видов деятельности позволяет получить значительные конкурентные преимущества, если речь идет о такой деятельности, которая составляет существенную часть производственных издержек или активов (я буду называть такие виды деятельности большими), в то время как при совместном осуществлении затраты на данный вид деятельности снижаются. Совместное осуществление помогает значительно укрепить основания дифференциации, если затрагивается ключевой для дифференциации вид деятельности, а совместное осуществление данного вида деятельности несколькими бизнес-единицами позволяет либо придать ему уникальные свойства, либо сократить затраты на придание уникальных свойств. Таким образом, совместное осуществление видов деятельности по созданию стоимости для нескольких подразделений позволяет получить конкурентные преимущества, если при этом затрагивается действие ключевых факторов издержек и дифференциации, описанных в главах 3 и 4 соответственно.

Совместное осуществление деятельности и затраты

При совместном осуществлении деятельности по созданию стоимости эффект в отношении общего уровня издержек компании и ее позиции в отношении затрат будет иметь место в том случае, если тот вид деятельности, о котором идет речь, составляет существенную долю производственных затрат или активов или в будущем станет таковым. Например, компания Procter & Gamble благодаря совместному осуществлению некоторых видов деятельности может почти на 50 % увеличить объем доходов. Однако совместное осуществление позволяет снизить затраты не всегда, а только тогда, когда оно благоприятно сказывается на действии ключевых факторов издержек в данном виде деятельности. О возможности сокращения издержек при совместном осуществлении деятельности по созданию стоимости можно говорить в том случае, если затраты на осуществление этого вида деятельности зависят от эффекта масштаба, обучения или схемы использования производственных мощностей [122]. Совместная деятельность увеличивает масштабы и темпы обучения, если обучение зависит также от совокупного объема производства [123]. Благодаря совместной деятельности можно усовершенствовать схему использования производственных мощностей, если подразделения, для которых этот вид деятельности осуществляется совместно, прибегают к нему в разные периоды времени. Например, торговый персонал или система логистики, активно используемые в определенный период года одним подразделением, могут применяться другим подразделением в другой период. Все три вида выгод от совместного осуществления деятельности в том, что касается улучшения позиции компании в отношении затрат, теоретически можно получать одновременно [124].

Вход
Поиск по сайту
Ищем:
Календарь