Книга ПРОДУКТИВНЫЙ НИНДЗЯ. Работай лучше, получай больше, люби свое дело, страница 32 – Грем Олкотт

Авторы: А Б В Г Д Е Ж З И Й К Л М Н О П Р С Т У Ф Х Ч Ш Ы Э Ю Я
Книги: А Б В Г Д Е Ж З И Й К Л М Н О П Р С Т У Ф Х Ц Ч Ш Щ Ы Э Ю Я
Бесплатная онлайн библиотека LoveRead.in

Онлайн книга «ПРОДУКТИВНЫЙ НИНДЗЯ. Работай лучше, получай больше, люби свое дело»

📃 Cтраница 32

ДОВЕРИЕ И ВТОРОЙ МОЗГ

В следующих главах мы с вами будем детально изучать модель CORD, различные привычки и приемы. Ваша задача – сосредоточиться на создании второго мозга, которому можно доверять. Если вы будете ему доверять, то станете им пользоваться. А если будете пользоваться, то станете доверять. Без доверия вы потратите время и силы на создание того, что будет служить лишним отвлекающим фактором. Чтобы мозг реальный мог расслабиться, ему нужно знать, что второй мозг позаботится обо всех сложных решениях и запомнит все необходимое.

Когда вы станете доверять второму мозгу, вам останется всего лишь обрести дзен-спокойствие. В текущий момент вы должны сосредоточиться лишь на том, что нужно сделать, и не беспокоиться о том, над чем придется работать в дальнейшем. Достичь такого уровня готовности и контроля нелегко, если это для вас в диковинку. Но вы же не верили, что можно очистить свою электронную почту! Выработка доверия второму мозгу – процесс не менее сложный, чем очистка почты, но зато когда доверие будет достигнуто, поддерживать его будет довольно просто.

Иллюстрация к книге — ПРОДУКТИВНЫЙ НИНДЗЯ. Работай лучше, получай больше, люби свое дело [i_050.jpg]

Дабы ваш мозг мог полностью расслабиться и передать контроль системам второго мозга, следует педантично пройти все этапы модели CORD. У каждого человека в рамках его должности это происходит по-своему. Если вы, к примеру, секретарь, то чаще имеете дело с информационными потоками, нежели с проектами. Ваша работа заключается в сборе и фиксации информации, ее организации и принятии решений прямо на месте. Если же вы – глава корпорации, то, конечно, тоже получаете электронные письма и звонки, но основная ваша работа заключается в руководстве и управлении: вы должны следить за тем, что происходит «на передовой», где ваши работники занимаются реальной работой, и направлять их действия. Таким образом, вы будете делать акцент на разных частях модели CORD. Но, кем бы вы ни были, вы должны выработать в себе эти четыре важных навыка и объединить их в единую цельную систему, поэтому, когда мы будем их обсуждать, не говорите себе: «Ко мне это не относится». Это относится ко всем. Единственное различие – степень акцентирования каждого навыка.

Я не берусь утверждать, что упражнения, описанные в последующих главах, будут легкими и веселыми, но, надеюсь, они принесут вам ощущение свободы. Зато создание эффективно функционирующего второго мозга, которому вы сможете доверять, обязательно изменит вашу жизнь. То, чем мы будем заниматься дальше, я узнал на собственном опыте и научил этому многих людей на своих семинарах. Я знаю, какие изменения произойдут с вами. Я знаю, что сознательное восприятие собственной компетентности и изменение старых привычек – дело сложное. Но, поверьте, результат стоит затраченных усилий.

Иллюстрация к книге — ПРОДУКТИВНЫЙ НИНДЗЯ. Работай лучше, получай больше, люби свое дело [i_051.jpg]

Настало время готовности и дзен-спокойствия настоящего ниндзя. А всей тяжелой работой займется ваш новый второй мозг.

Иллюстрация к книге — ПРОДУКТИВНЫЙ НИНДЗЯ. Работай лучше, получай больше, люби свое дело [i_052.jpg]
6. Навыки сбора и упорядочивания

«Идеи приходят отовсюду».

Альфред Хичкок

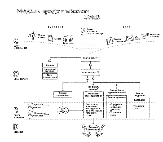
В этой главе мы с вами обсудим первый этап модели CORD: искусство сбора и фиксирования информации. Необходимо записать все стрессовые, навязчивые и творческие идеи о том, что нужно что-то сделать. Это подразумевает и упорядочивание всех бумаг и записок, которые лежат на вашем столе, в бумажнике, на кухонном столе и т. п. Это касается и виртуальной информации – электронные письма, уведомления, сайты и т. п. Все это нужно получить и упорядочить, чтобы затем серьезно и сосредоточенно обдумать и использовать второй мозг. Второй мозг «запомнит» всю эту информацию и напомнит нам о ней в нужный момент.

В предыдущей главе вы видели схему модели продуктивности CORD, где были показаны отдельные элементы сбора и упорядочивания информации. В этой главе мы обсудим все эти элементы, а затем вы получите возможность подумать о своих привычках в этой области. Совершенно очевидно, что в своем стремлении держать все под контролем мы должны, в первую очередь, выяснить, что означает это «всё»! Потоки информации поступают изо всех углов и закоулков. Нужно проанализировать то, что вы уже делаете, затем определить основные источники информации, а потом сосредоточиться на том, что нуждается в улучшении.

Многие замечают в себе естественное сопротивление идее сбора информации. Это происходит потому, что люди путают «Сбор и упорядочивание» с «Организацией»: записав что-то, мы чувствуем себя обязанными это сделать. Поэтому, прежде чем мы начнем, хочу подчеркнуть: получение информации – это не обязательство, а всего лишь способ добиться большей ясности. Мы должны позволить себе иметь большую коллекцию идей, но отнюдь не все они должны переводиться в действия. Получение информации – даже самой безумной и невероятной – это важная часть интеллектуального процесса. И не пытайтесь при этом цензурировать собственные мысли. Пусть улавливание и коллекционирование идей течет свободно, без всякого вашего вмешательства. Вы сможете отвергнуть любую полученную идею только потом – на этапе организации, но не раньше. Если что-то пришло вам в голову, запишите свою мысль!

Идеи и мысли

«Любому действию предшествует мысль».

Ральф Уолдо Эмерсон

Один из главных ключей к продуктивному управлению вниманием – это опережение собственного мозга. Умение переводить расплывчатые мысли в ясные – бесценный навык для любого ниндзя, занимающегося квалифицированной работой. По оценкам ученых, в течение дня в нашем мозгу возникает около 65 тысяч «мыслей». Значительную их часть составляют мысли о базовых потребностях и побуждениях: «хочу есть», «хочу пить» или «Навстречу идет классный мужчина». Но в то же время мы постоянно мысленно оцениваем и переоцениваем свою работу. Если человек не зафиксирует действия и импульсы, которые роятся в его мозгу, то возможно следующее:

✓ Он не сможет быть уверен в том, что сделал наилучший выбор относительно того, на что направить свое внимание, а потенциально ценные и важные моменты могут так и остаться непроясненными.

✓ Он будет испытывать стресс.

✓ Он снова и снова будет возвращаться к одной и той же мысли, вместо того чтобы направить свое драгоценное проактивное внимание на сосредоточенное действие. Такой образ мыслей подавляет творческое начало и ведет к неэффективности!

«Любому действию предшествует мысль».

Вход
Поиск по сайту
Ищем:
Календарь