Книга Управленческие решения, страница 18 – Юрий Лапыгин, Денис Лапыгин

Авторы: А Б В Г Д Е Ж З И Й К Л М Н О П Р С Т У Ф Х Ч Ш Ы Э Ю Я
Книги: А Б В Г Д Е Ж З И Й К Л М Н О П Р С Т У Ф Х Ц Ч Ш Щ Ы Э Ю Я
Бесплатная онлайн библиотека LoveRead.in

Онлайн книга «Управленческие решения»

📃 Cтраница 18

Способности, знания и квалификация, выделяемые специалистами в области анализа параметров организации, определяют оценку потенциала работников организации.

Помимо отмеченных параметров следует установить соответствие (или несоответствие) ожиданий потребителей той ценности, которую для них представляет продукция организации, а также оценить показатели рентабельности с позиций собственников организации и сравнить их с показателями конкурентов.

Трудно рассчитывать на то, что все элементы, приведенные выше, реально будут оцениваться, однако даже выборочное сравнение может принести немалую пользу в анализе параметров организации.

В качестве параметров внешней оценки предлагается рассматривать ситуацию на рынке товаров и услуг, выполнять анализ внешнего бизнес-окружения и анализ той отрасли, в которой функционирует организация. В ходе процесса оценки удается определить те отличительные компетенции организации, которые могут лечь в основу стратегии развития организации.

Результаты анализа сильных и слабых сторон организации позволяют использовать такой инструмент определения значимых действий, который Хасси определяет как «равновесный подход». Суть подхода заключается в том, что строится диаграмма, на которой изображается положение равновесия организации по какому-либо параметру, исходя из условия равновесия: совокупность положительных факторов и их сила уравновешиваются совокупностью отрицательных факторов (рис. 5.1).

Иллюстрация к книге — Управленческие решения [i_017.jpg]

Рис. 5.1. Графическая модель «равновесного подхода» к анализу параметров организации

Диаграмма используется для попытки найти ответы на вопросы, касающиеся формулировки наиболее значимых мероприятий в области стратегического развития организации в целом.

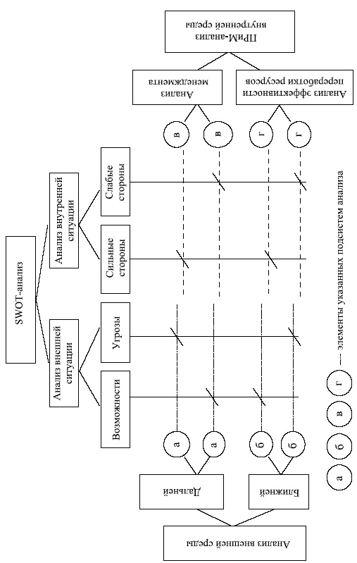
Разработанный алгоритм проведения SWOT-анализа основан на том предположении, что вся реальная действительность словно делится на две части: организацию как таковую и все остальное (внешнюю среду), а содержание каждой из частей – на благоприятную и неблагоприятную составляющие.

Иллюстрация к книге — Управленческие решения [i_018.jpg]

Рис. 5.2. Матрица анализа параметров организации

Матрица анализа параметров организации приведена на рис. 5.2. В месте пересечения столбцов и строк получаем следующие оценки состояния организации:

● ближняя внешняя среда – возможности и угрозы;

● дальняя внешняя среда – возможности и угрозы;

● анализ менеджмента – сильные и слабые стороны организации;

● анализ процесса трансформации ресурсов в продукцию и услуги – сильные и слабые стороны организации.

Как видим, внутренняя среда представлена анализом параметров трансформации всех видов ресурсов в готовую продукцию и анализом специфики управления организацией, а внешняя среда – дальним и ближним окружением.

PEST-анализ

Ближнее окружение оказывает непосредственное воздействие на системы, а дальнее – опосредованное.

Дальняя внешняя среда (или макроокружение) – часть внешней среды, но часть универсальная: общая для всех организаций. Однако реакция каждой конкретной организации на воздействие макроокружения оказывается специфической, отражающей особенность каждой организации и ту конкретную ситуацию, в которой она находится.

Макроокружение как система включает следующие подсистемы: политика, экономика, общество, технология, институты, природно-географические подсистемы и т. д.

Чаще всего проводится PEST-анализ. Аббревиатура PEST образована посредством соединения начальных букв от слов полного наименования: Policy – Economy – Society – Technology (Политика (Р) – Экономика (Е) – Социум (S) – Технология (Т)).

Политическая составляющая внешней среды оказывает мощное воздействие на все стороны жизнедеятельности организации и проявляется не только в изменении положения государства в международном сообществе, но и в отношениях организации со всеми ветвями власти.

Экономические аспекты воздействия внешней среды на организацию проявляются в изменении темпов курса национальной валюты, темпов инфляции (дефляции), ставки рефинансирования Центробанка и прочих параметров, влияющих на деловую активность организации.

Социальные факторы внешней среды в значительной степени связаны с изменением базовых социокультурных параметров населения, образом его жизни и среды обитания, а также с демографической ситуацией в стране и в конкретном регионе в частности. В отношении воздействия технологических изменений на организацию необходимо отметить, что оно проявляется в стремлении организации опередить конкурентов за счет своевременного использования результатов научно-исследовательских опытно-конструкторских работ (НИОКР).

Все четыре указанных компоненты внешней среды взаимосвязаны, поэтому анализ их воздействия на организацию должен быть скорректирован с учетом того, что изменения одного из факторов могут как создать новые возможности для организации, так и нести новые угрозы. Приоритетность указанных факторов для каждой организации имеет свою специфику.

В качестве ближней внешней среды анализируется воздействие на организацию со стороны поставщиков, потребителей, конкурентов и местного сообщества (рис. 5.3).

Иллюстрация к книге — Управленческие решения [i_019.jpg]

Рис. 5.3. Структура факторов внешней среды организации

Структурная схема анализа внешней среды организации приведена на рис. 5.4 и 5.5, а ниже – пример перечней возможностей и угроз.

ПРиМ-анализ

Внутренняя среда организации представляет собой стратегический ресурс ее развития.

Как и любая система, организация допускает описание ее содержания с помощью различных языков (экономического, технического, управленческого, социологического, экологического и т. д.) и представление ее посредством различных подсистем – это обусловлено постановкой конкретной задачи. Поэтому анализ внутренней среды организации всегда индивидуален и неповторим. Но общее для всех организаций – полнота анализа и его многофакторность.

Иногда анализ проводится по функциональному принципу, когда объектом анализа выступают функциональные подразделения организации, но такой подход может не обеспечить требуемой полноты и целостности результата. Или проводится стратегический анализ по отдельным бизнесам или бизнес-процессам.

На наш взгляд, рационально проводить анализ внутренней среды организации по двум направлениям: анализ эффективности переработки основных видов ресурсов в организации и анализ уровня менеджмента в организации (рис. 5.6 и 5.7).

В качестве ресурсов целесообразно рассматривать время, энергию, финансы, материалы, информацию и людские ресурсы. Анализ характеристик менеджмента в организации состоит из анализа уровня стратегии, качества торговой марки, организационной структуры, имиджа, структуры затрат и инновационности организации. Подобный анализ внутренней среды назовем анализом переработки ресурсов и менеджмента (ПРиМ-анализ).

Вход
Поиск по сайту
Ищем:
Календарь