Книга KPI и мотивация персонала. Полный сборник практических инструментов, страница 20 – Алексей Клочков

Авторы: А Б В Г Д Е Ж З И Й К Л М Н О П Р С Т У Ф Х Ч Ш Ы Э Ю Я
Книги: А Б В Г Д Е Ж З И Й К Л М Н О П Р С Т У Ф Х Ц Ч Ш Щ Ы Э Ю Я
Бесплатная онлайн библиотека LoveRead.in

Онлайн книга «KPI и мотивация персонала. Полный сборник практических инструментов»

📃 Cтраница 20
Иллюстрация к книге — KPI и мотивация персонала. Полный сборник практических инструментов [_086.jpg]

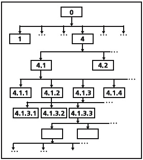
Рис. 3.2. Условный пример декомпозиции целей от главной цели компании – увеличения прибыли до цели сотрудника


В методологии стратегического анализа и планирования выделяют два вида бизнес-стратегий. К ним относятся стратегия, именуемая «лидерство по издержкам», и стратегия «дифференцирования». Для определения стратегии важно выделить факторы, влияющие на решение потребителей покупать данный товар или услугу. Среди этих факторов можно выделить цену, качество товара, время доставки, имидж компании, качество сервиса, бренд и т. п. Выбор фактора как доминирующего даст вам подсказку в определении вида бизнес-стратегии. Стратегия «лидерства в издержках» определяется, если доминирующем фактором является цена, в противном случае стратегия относится к стратегии «дифференцирования». Рассмотрим основные характеристики двух бизнес-стратегий на примере характерных для них целей и KPI (табл. 3.1).


Таблица 3.1. Бизнес-стратегии и характерные для них цели и показатели с использованием классификации целей их идеологии ССП

Иллюстрация к книге — KPI и мотивация персонала. Полный сборник практических инструментов [_087.jpg]
3.3. Критика и достоинства системы сбалансированных показателей

В настоящее время очень популярной стала система сбалансированных показателей (ССП) – Balanced Scorecard (BSC), подробно описанная в главе 1. ССП использует методологию систем управления эффективностью и дополняет ее инструментами стратегического картирования, которые помогают руководителям определять бизнес-факторы, цели, KPI и схематично изображать причинно-следственные связи между ними на разных иерархических уровнях организации. Пример использования стратегического картирования приведен на рис. 3.3.

Иллюстрация к книге — KPI и мотивация персонала. Полный сборник практических инструментов [_088.jpg]

Рис. 3.3. Пример стратегической карты ССП с использованием факторов стоимости


Система сбалансированных показателей была создана в 1991 г. профессорами Гарвардской школы экономики на основе исследований американских компаний и использует разработанную в 1930-х гг. во Франции концепцию tableau de bord, «Таблица показателей». Система сбалансированных показателей позволяет компании доступно описать свою стратегию в виде схемы (карты) и перевести стратегические цели в четкий план оперативной деятельности подразделений и ключевых сотрудников для последующей оценки результатов с помощью KPI. Вся информация, связанная со стратегическими целями, доступна сотрудникам всех уровней. Обработанная и проанализированная информация, согласованная со стратегическими аспектами деятельности, становится знанием. Наличие такого корпоративного знания – главная ценность предприятия, важнейший элемент принятия обоснованных эффективных решений.

Однако при внедрении системы ССП могут возникать сложности, связанные с непониманием того, что ССП – это система KPI, просто дополненная методикой картирования, которую Р. Каплан и Д. Нортон, собственно, и назвали ССП. Методику построения карт авторы взяли у Тони Бьюзена, дополнив ее идеей отражения с помощью интеллектуальных карт, охватывающих причинно-следственные связи между бизнес-целями. Очень важно понимать, что методика ССП – это в принципе также система показателей эффективности, в которой, перед тем как определить показатели, необходимо определить стратегические приоритеты (факторы успеха) и далее на их основании построить карту показателей, постепенно декомпозируя их до сотрудников. Поэтому ССП не разрабатывается для всех. ССП позволяет охватить определенные подразделения, которые получили при разработке стратегические KPI. Если вы захотите разработать показатели для всех, то вам необходимо совместить показатели, разработанные снизу вверх, и ССП, и системой KPI.

Авторы ССП совершенно справедливо в своих книгах отмечают, что традиционное измерение эффективности деятельности предприятия, сосредоточенное только на финансовых показателях, полученных из систем бухгалтерского учета, давно устарело и не дает полной картины состояния предприятия, не позволяет построить точный прогноз его развития. Появилась необходимость в более совершенных и эффективных способах глобальной оценки деятельности всего предприятия. Современные подходы к стратегическому менеджменту призывают обращать внимание на такие нефинансовые составляющие, как персонал, бизнес-процессы, инновации, отношения с потребителями. С этой целью Роберт Каплан и Дейвид Нортон определили четыре перспективы, являющиеся основными тематическими группами стратегических целей, достижение которых оценивается ключевыми показателями.

Финансовая перспектива: какую ценность мы представляем для наших акционеров?

Клиентская перспектива: какую ценность мы представляем для наших клиентов? y Перспектива внутренних процессов: какие процессы мы должны усовершенствовать, чтобы обеспечить конкурентоспособность предприятия? y Перспектива обучения и развития: имеются ли программы развития, мотивации и роста? Четыре перспективы – Финансы, Клиенты, Бизнес-процессы, Персонал и развитие обычно вызывают много противоречий в построении карт. Логичными перспективами, на мой взгляд, являются Финансы, Клиенты и маркетинг, Процессы, Персонал, Технологии, Проекты развития.

При этом в большинстве книг, описывающих систему ССП, не приводится практический материал, а путаница в терминологии вызывает затруднения в понимании системы ССП, хотя сама по себе данная система очень проста. Нужно просто понимать логику построения причинно-следственных связей между факторами стоимости, целями и KPI.

► Познакомившись с правилами постановки целей, вы сможете избежать многих трудностей. Важно помнить о том, что нельзя смешивать на одной карте показатели, факторы успеха и цели. Необходимо сначала построить рассуждения на основании факторов стоимости (успеха), а далее по изученному алгоритму превратить их в цели и KPI.

3.4. Важность автоматизации для эффективного применения системы KPI

В настоящее время многие компании для администрирования системы KPI используют электронные таблицы. Данный процесс представляет собой трудоемкую работу специалистов по компенсациям/мотивации. С помощью автоматизированной программы вы можете освободить себя от повседневных рутинных работ, требующих значительных затрат времени и сил, чтобы посвятить основную часть времени более важной и творческой деятельности.

«KPI.BZ» позволит специалистам кадровой сферы быстрее, точнее и эффективнее вводить и обрабатывать данные сотрудников предприятия. Они сразу почувствуют, насколько облегчают работу простые процессно-ориентированные процедуры ввода данных и удобный пользовательский интерфейс.

Вход
Поиск по сайту
Ищем:
Календарь