Книга Социальное предпринимательство. Миссия - сделать мир лучше, страница 51 – Джилл Кикал, Томас Лайонс

Авторы: А Б В Г Д Е Ж З И Й К Л М Н О П Р С Т У Ф Х Ч Ш Ы Э Ю Я
Книги: А Б В Г Д Е Ж З И Й К Л М Н О П Р С Т У Ф Х Ц Ч Ш Щ Ы Э Ю Я
Бесплатная онлайн библиотека LoveRead.in

Онлайн книга «Социальное предпринимательство. Миссия - сделать мир лучше»

📃 Cтраница 51
Процесс принятия инвестиционных решений

Универсальных рецептов принятия инвестиционных решений нет. Опрос, призванный оценить потенциал рынка инвестиций влияния, показал, что на рынке существует шесть сегментов инвесторов, имеющих различные приоритеты и мотивы. Участники первой группы считают безопасность основным критерием для принятия решения. Иными словами, для них финансовый возврат на инвестиции был важнее социального блага. Вторая группа, «социально сконцентрированные» инвесторы, поддерживает только наиболее важные для себя проекты. Участники третьей группы инвесторов уделяют особое внимание качеству организации, то есть сильной бизнес-модели и хорошим результатам в прошлом. Эту последнюю группу можно разделить на инвесторов, «не желающих проблем» и не слишком вникающих в дела проектов, инвесторов, принадлежащих к социальной сети предпринимателя, и, наконец, инвесторов-«скептиков», не заинтересованных в смешении социальной и финансовой ценности и предпочитающих разделять свои благотворительные взносы и финансовые инвестиции. Согласно результатам исследования, первые три сегмента контролируют более трех четвертей нынешнего (и будущего) рынка инвестиций влияния. И несмотря на все свои различия, каждый сегмент (за исключением скептиков) расставляет одинаковые приоритеты в отношении пяти барьеров, связанных с незрелостью рынка (как-то: отсутствие прежних результатов, незнание возможных источников финансирования, игнорирование советов, недостаток советов и нехватка рейтингов и эталонов для оценки), а не с социальными или финансовыми качествами самих инвестиционных возможностей.

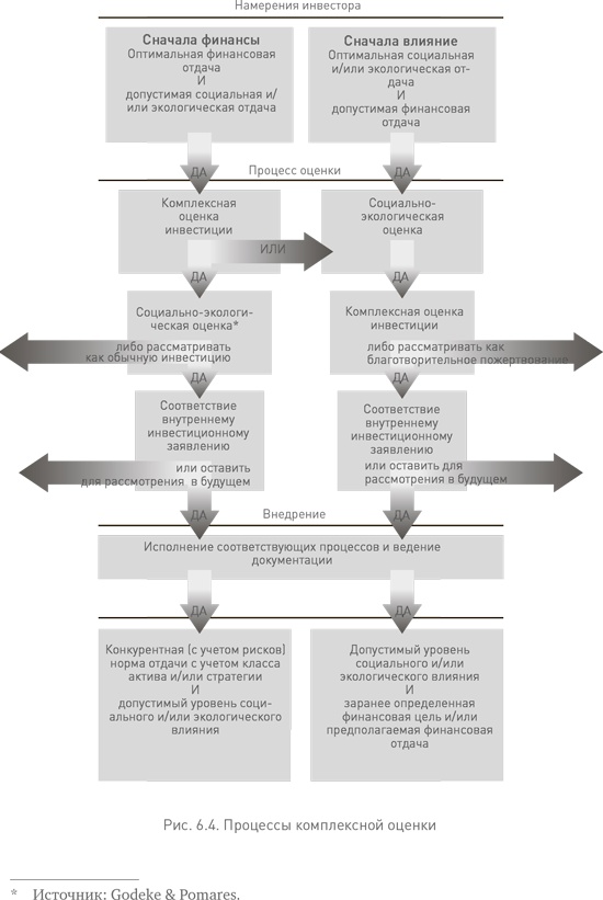
Процесс комплексной оценки

После первоначального обсуждения инвестор влияния тщательно изучает финансовую отчетность социального предприятия и другие организационные материалы, а также проектную документацию, например прогнозы и бизнес-планы. Четкая оценка качества управленческой команды – ключевой элемент комплексной оценки. Процесс оценки для инвестиций влияния также требует рассмотрения потенциала «рисков, связанных с влиянием», и их исключения. Крайне важно внимательно проанализировать соответствие миссии принципам управления проектом. Вот какие вопросы стоит задать:

• Для чего при реализации возможности нужны инвестиции влияния и каким образом формулируются цели, связанные с влиянием?

• К какому типу относится инвестиция – «сначала финансы» или «сначала влияние»?

• Какие еще инвесторы вовлечены в проект?

• Позволяет ли сделка использовать в интересах проекта другие источники капитала?

• В чем состоят риски, связанные с влиянием и финансами, и каким образом они распределяются?

• Станет ли предоставление инвестиции решающим фактором для реализации проекта в целом?

• Стоит ли рассмотреть какие-либо аспекты поведенческих финансов?

• Возможно ли возникновение для инвестора проблем, связанных с репутационными или политическими рисками?

• Как будет вписываться сделка в общий процесс распределения активов?


Инвесторы влияния, такие как KL Felicitas Foundation (см. рис. 6.4.), разработали процессы комплексной оценки возврата на инвестиции и социального или экологического воздействия. С ее помощью можно определить, соответствует ли та или иная возможность их требованиям, инвестиционной политике фонда и ожидаемым значениям показателей финансовой деятельности.

Иллюстрация к книге — Социальное предпринимательство. Миссия - сделать мир лучше [i_035.jpg]
Организация партнерств для создания влияния

Успешные инвестиции влияния основаны на отказе от ложного предположения о том, что социальные предприниматели и инвесторы должны выбирать между социальным и экологическим воздействием или финансовой отдачей. Как сами предприниматели, так и инвесторы могут извлечь пользу из:

• оптимизации экологического и социального влияния и жесткого применения инструментов управления инвестициями;

• улучшения новой бизнес-модели и ее подгонки под признанные финансовые теории;

• расширения масштаба и глубины капитала филантропов при условии сохранения фидуциарных обязанностей.


Считая инвесторов партнерами в создании осмысленного влияния, а не просто источниками финансирования, социальные предприниматели могут выстраивать более масштабируемые и эффективные предприятия. Им нужно искать инвесторов, которые не просто предоставляют средства, но и обеспечивают предприятию другие ресурсы. Понимая движущие силы своего предприятия, социальные предприниматели вполне могут найти правильных партнеров.

Контрольные вопросы

1. Какие два типа капитала социальные предприниматели традиционно использовали для финансирования своих предприятий? Как эволюционируют эти источники?

2. С какими барьерами (отсутствующими у традиционных предпринимателей) сталкиваются социальные предприниматели при привлечении капитала?

3. Какие элементы бизнес-плана, созданного социальным предпринимателем, будут способствовать привлечению грантов (получению кредитов, вливаниям капитала)?

4. Каким образом влияние может быть интегрировано в модель риска/отдачи?

5. Что такое «инвестиции влияния»? Какие две самые важные категории инвестиций влияния имеются на рынке?

6. Какие роли могут играть финансовые учреждения, корпорации и ангелы-инвесторы в привлечении капитала для социальных предприятий?

7. Какие новые формы инвестирования необходимы для социальных предприятий?

8. Что такое комплексная оценка и каким образом она осуществляется?

Голоса с полей
Новый подход к микрофинансированию

За тридцать лет, прошедших с начала работы Grameen Bank, микрофинансирование выросло в заметную отрасль. Несмотря на то что сектор смог внести весомый вклад в борьбу с бедностью, в его работе имелась масса противоречий. Мухаммад Юнус видел микрофинансирование как возможность прерывания цикла бедности с помощью кредитов для небольших бизнесов. Такие кредиты практически не обслуживались существовавшей в то время банковской инфраструктурой. Как показывал его опыт, при отсутствии других вариантов малоимущие заемщики попадали в зависимость от «акул», требовавших от них до 10 % от суммы кредита в день. Grameen мог в корне изменить ситуацию, предлагая микрозаймы по несоизмеримо меньшей ставке. Для масштабирования модели Grameen предложил один простой кредитный продукт, требовавший выплаты основной суммы долга в течение 52 недель. Сотрудники банка могли собрать все платежи в деревне в течение одного недельного визита. Grameen использовал своеобразную форму поручительства – возврат кредитов «гарантировали» четверо других жителей деревни. Это обеспечивало хорошую норму возврата. Модель легко масштабировалась, и к 2008 году микрофинансированием занималось свыше 3 000 учреждений, обслуживавших более 150 миллионов потребителей. Размер кредитов в обращении составлял около 30 миллиардов долларов. Большинство таких учреждений просто перенесли модель Grameen на свои рынки. Однако, несмотря на успех и высокую норму возврата кредитов, модель вызвала определенную критику. Кое-кто заявлял, что микрофинансирование создает долговую ловушку для бедных. Другие полагали, что ставки по кредитам все же слишком высоки (выше 20 % годовых). К тому же шумиха вокруг микрофинансирования привлекла внимание недобросовестных игроков, которые попросту обманывали бедных заемщиков.

Вход
Поиск по сайту
Ищем:
Календарь