Книга "Дикие карты" будущего. Форс-мажор для человечества, страница 49 – Сергей Переслегин, Елена Переслегина

Авторы: А Б В Г Д Е Ж З И Й К Л М Н О П Р С Т У Ф Х Ч Ш Ы Э Ю Я
Книги: А Б В Г Д Е Ж З И Й К Л М Н О П Р С Т У Ф Х Ц Ч Ш Щ Ы Э Ю Я
Бесплатная онлайн библиотека LoveRead.in

Онлайн книга «"Дикие карты" будущего. Форс-мажор для человечества»

📃 Cтраница 49

Гуманитарий: А у тебя есть способ помочь обывателю, который боится детей и женщин, потому что мало ли что, заставят на себя работать. Еще боится нищеты и все время скопидомничает, да еще – в ужасе от любых перемен и, чтоб их не было, готов даже доползти до площади и митинговать?

Юрист (смеясь): Так ведь точно заставят, и «от сумы не зарекайся», у нас государство такое: всю прошлую зиму снег не чистили, а в эту зиму изволь заплатить налог в декабре за то, что та зима холодная была, службы не справлялись…

Проснулся: Одеть в форму, дать ружье в руки, и пусть инспектирует заполярные земли, раз у него ни жены, ни детей… Пусть долг перед родиной выполнит, она тоже женщина…

Философ: Хороший метод, отсев большой

Психическая: Тут не обывателя надо поддерживать, а тех, кто что-то хочет сделать, а то они в одиночку о систему и людей разбиваются просто.

Проснулся: Нужно свободное место в системе, как Спилберг пришел, написал, что режиссер, и ничего, как-то на первые «Челюсти» средств ему накидали.

Танечка: Да, а у нас обычно с инновациями лезут в школу или в университет, там крепкие системы, их Спилбергами не прошибешь, они мыслят категориями: кадры, студенты, преподаватели, но никак не люди… Там тебя сразу превращают в социальную роль с жесткими рамками.

Психическая: А Никитин говорит, что среда, в которой живет мышление… Ну а там страхи-то есть?

Философ: Есть, но другие: страх вечных окольных троп, страх потерять себя, страх потерять друга, любимую, страх «Цветов для Элджернона» [30]

Проснулся: «Цветы…», пожалуй,самый подходящий пример к теме про «закрывающееся окно», это ж про деградацию, про то, что когда-то ты мерил скорость света, а теперь меряешь длину угря и отбраковываешь, если нестандарт, и сидишь не в университете, а на рыбной ферме в Финляндии. И что ты там делаешь? И кто в тебе знает про квантовые скачки?

Психическая: Ну хорошо, создадим мы эти среды, и что? Он выйдет в мир, и ему скажут: «Придурок! Какое будущее? Где ты эту траву берешь? Считать умеешь – иди в “Мегафон ”, там платят побольше!»


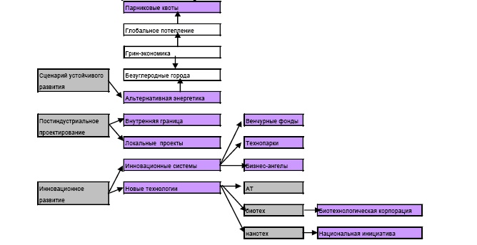
Изобразим обратные связи между социальными практиками, вызываемыми ими последствиями и вторичными социальными институтами («приспособление к приспособлению»):

Иллюстрация к книге — "Дикие карты" будущего. Форс-мажор для человечества [i_016.jpg]

Или, развертывая сценарные развилки (обозначены серым цветом) до политических и институциональных решений:

Иллюстрация к книге — "Дикие карты" будущего. Форс-мажор для человечества [i_017.jpg]

Понятно, что на диаграммах изображены только наиболее важные причинно-следственные и логические связи.

Вторичные социопрактики и соответствующие институты не решают базовых постиндустриальных проблем, но их успешная инсталляция позволяет выиграть время. Опыт Римской Империи и античного кризиса показывает, что это может оказаться принципиальным. И, во всяком, случае, возникает возможность какое-то время поддерживать привычные стандарты жизни, то есть оттянуть начало фазовой катастрофы.

Подчеркнем, что сегодня все вторичные институциональные решения «антикризисного типа» национальны, и в этом смысле политика глобализации мертва: своя рубашка всегда ближе к телу, а в тяжелые времена – особенно. Зато можно с уверенностью предсказать интереснейшее соревнование национальных стратегий – инженерные «гонки» в областях энергетики, инновационного развития, новых и новейших технологий [31].

Принципиальным шагом развития в этих условиях стала бы организация альтернативной гонки – онтологической, претендующей на «приз» в виде общего или хотя бы частного решения проблемы постиндустриального кризиса трансценденции [32].

Вторичные социопрактики: «жар-птица» инновационной экономики

Вся эта книга посвящена инновационной экономике – разным ее версиям, возможностям, проблемам. Здесь мы коснемся только одного вопроса: инновационного развития в условиях барьерного торможения и порожденным им социопрактик. Этот вопрос представляет особый интерес, поскольку позволяет проследить механизм непринятия решений в постдемократическом обществе, где лица, принимающие решения, вынуждены на каждый шаг вперед делать если не шаг назад, то хотя бы шаг в сторону.


«Когда старые приемы не работают, приходится делать что-то совсем новое. Идеи инноватики заложены в каждом человеке, но ни одна социальная система не дает этому потенциалу развиваться, т. к. это выводит систему из равновесного состояния. Любое инновационное действие представляет риск. Понятно, что политические деятели в условиях господства сейфера стремятся этого риска избегать. Поэтом инноватика в политике возникает в трех случаях:

– когда необходимо описать и привести к “общему знаменателю ” уже сложившуюся инновационную деятельность;

– когда настолько все хорошо, что государство может позволить себе роскошь инновационной политики;

– когда государство находится в зоне ожидания кризиса, когда необходимо каким-то образом от него уйти. Когда есть ожидание, что появление чего-то нового, не входящего ни в чьи расчеты, позволит уйти от кризиса.

Сейчас ситуация именно такая. Вот почему США, Франция, Германия, Голландия, Южная Корея, Тайвань, Япония, Россия говорят, пишут и даже что-то делают в области инноваций.

Необходимо отметить, что в мировой истории все инновационные системы воспринимались таковыми только ретроспективно. В реальности это всегда были случайные результаты, возникшие только благодаря способности социальных систем к самоорганизации. Любая инновационная система в тот момент, когда она создана и воспринята как таковая,как инновационная работать перестает. Это не означает, что она бесполезна. Она решает массу полезных задач, но перестает быть инновационной.

Университеты, Академия наук, технопарки – все это полезные вещи, но никакого отношения к современной инноватике уже не имеющие. Инноватика в том, что создается, но еще не создано. Мы должны стремиться к созданию инновационной системы, но ни в коем случае не создать ее. Это первое.

Второе. Поскольку инновации – это интерес государства и возникают они в головах небольшого количества человек, то все разговоры про бизнес, про две тысячи программистов и т. д. имеют отношение только к обслуживанию инновационного процесса, а не к нему самому (пример про “шведский стол”, придуманный одним сотрудником в одной из гостиниц, но внедренный тысячами бизнес-организаций). Тем не менее то, что на государственном уровне обсуждается инновационная повестка, снижает социальное противодействие инновациям. У человека, придумавшего что-то новое, появляется шанс быть услышанным и, может быть, использованным. Это и есть инновационная политика. В России, кстати, дела в этом отношении идут лучше, чем где-либо» [33].

Вход
Поиск по сайту
Ищем:
Календарь