![Иллюстрация к книге — Карты Таро в работе психолога [_42.jpg] Иллюстрация к книге — Карты Таро в работе психолога [_42.jpg]](img/book_covers/062/62466/_42.jpg)
Позиции карт:
S – Сигнификатор, характеристика спрашивающего.
1. Влияние отца.
2. Влияние матери.
3. Влияние кого-либо или чего-либо по отцовской линии рода.
4. Влияние кого-либо или чего-либо по материнской линии рода.
5. Что я передаю в данной ситуации моим потомкам?
6. Совет, урок (с чем стоит поработать).
Расклады на самореализацию
Иерофант
Используется полная колода.
Формулировка вопроса: какое у меня предназначение в жизни, в чем моя реализация?
![Иллюстрация к книге — Карты Таро в работе психолога [_43.jpg] Иллюстрация к книге — Карты Таро в работе психолога [_43.jpg]](img/book_covers/062/62466/_43.jpg)
Позиции карт:
1. Предназначение в жизни, принадлежность к своей традиции.
2. Путь сердца (что говорят чувства).
3. Путь ума (что говорит разум).
4. Ключи (ближайшие поступки, ведущие к раскрытию своего предназначения, Совет как можно себя реализовать).
5. Реализация человека в социуме.
6. 7. Что окружает человека, мир вокруг него или условия, в которых ему предстоит реализоваться.
Колесница
Используется полная колода.
Формулировка вопроса: достигну ли я успеха в этом деле, проекте?
![Иллюстрация к книге — Карты Таро в работе психолога [_44.jpg] Иллюстрация к книге — Карты Таро в работе психолога [_44.jpg]](img/book_covers/062/62466/_44.jpg)
Позиции карт:
1. Колесница: амбиции, цель (на ближайшее время или проект).
2. Черный сфинкс: выгода, сохранить сегодняшнее положение дел.
3. Белый сфинкс: выгода, изменить сегодняшнее положение дел.
4. Дорога: средства достижения цели.
5. Звездный покров: для чего сейчас благоприятен момент? К чему есть предопределенность?
6. 7. Город: окружение, обстоятельства реализации.
Расклады на бизнес
Маг
Используется полная колода.
Формулировка вопроса: как у меня обстоят дела в бизнесе?
![Иллюстрация к книге — Карты Таро в работе психолога [_45.jpg] Иллюстрация к книге — Карты Таро в работе психолога [_45.jpg]](img/book_covers/062/62466/_45.jpg)
Позиции карт:
1. Сигнификатор спрашивающего (его воля, желание, цель, амбиции).
2. Как дела с перспективами развития, карьерой?
3. Как дела с внешними влияниями?
4. Как дела с деньгами, финансовой стабильностью?
5. Как дела с взаимоотношениями, сотрудниками, партнерами?
6. Идея, идеалы, мотивы (зачем мне это дело?).
7. Реализация идеи, итог, результат.
Сделка
Используется полная колода.
Формулировка вопроса: как у меня обстоят дела с конкретной сделкой?
![Иллюстрация к книге — Карты Таро в работе психолога [_46.jpg] Иллюстрация к книге — Карты Таро в работе психолога [_46.jpg]](img/book_covers/062/62466/_46.jpg)
Позиции карт:
S1 Сигнификатор спрашивающего.
S2 Сигнификатор партнера.
1. Качество товара.
2. Цена на товар.
3,4,5. Развитие сделки.
6. Сейчас.
7. Развитие.
8. Итог.
9. Совет спрашивающему.
Расклады на взаимоотношения
Звезда для двоих
Используется полная колода.
Формулировка вопроса: в чем смысл нашей встречи?
![Иллюстрация к книге — Карты Таро в работе психолога [_47.jpg] Иллюстрация к книге — Карты Таро в работе психолога [_47.jpg]](img/book_covers/062/62466/_47.jpg)
Позиции карт:
1, 2, 3. Треугольник спрашивающего.
4, 5, 6. Треугольник того, о ком спрашивают.
7. Суть отношений.
1. С чем я вхожу в эти отношения и откуда иду.
2. С чем я выхожу из отношений и куда направляюсь.
3. Моя роль на его пути.
4. С чем он входит в эти отношения и куда идет.
5. С чем он выходит из отношений и куда направляется.
6. Его роль на моем пути.
Любовный треугольник
Используется полная колода.
Формулировка вопроса: какая ситуация в любовном треугольнике?
![Иллюстрация к книге — Карты Таро в работе психолога [_48.jpg] Иллюстрация к книге — Карты Таро в работе психолога [_48.jpg]](img/book_covers/062/62466/_48.jpg)
Позиции карт:
1. Роль человека, образующего любовный треугольник.
2. Роль человека, пришедшего в эти отношения раньше.
3. Роль человека, пришедшего в эти отношения позже.
4. Отношение 1 к 2.
5. Отношение 2 к 1.
6. Отношение 1 к 3.
7. Отношение 3 к 1.
8. Отношение 2 к 3.
9. Отношение 3 к 2.
10. Суть отношений, урок для спрашивающего.
Влюбленные
Используется полная колода.
Формулировка вопроса: какая ситуация в ваших отношениях?
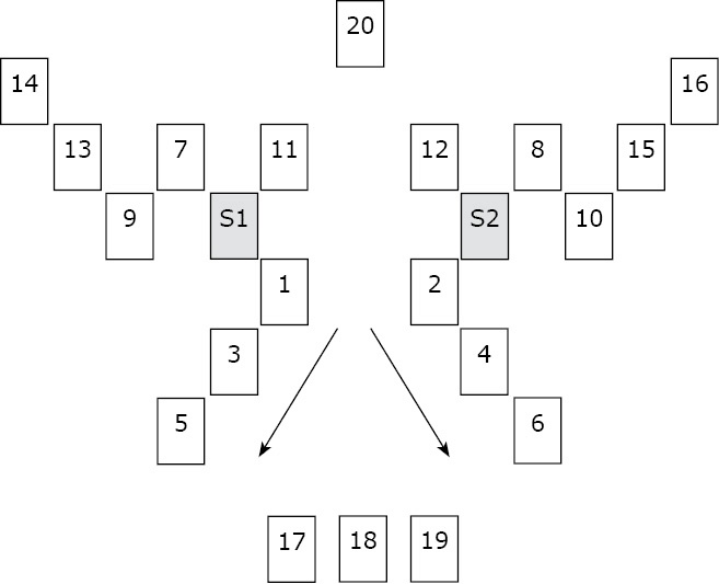
![Иллюстрация к книге — Карты Таро в работе психолога [_49.jpg] Иллюстрация к книге — Карты Таро в работе психолога [_49.jpg]](img/book_covers/062/62466/_49.jpg)
Позиции карт:
S1 – сигнификатор спрашивающего.
S2 – сигнификатор партнера.
1, 3, 5. Чувства спрашивающего, его желания, бессознательные сценарии.
2, 4, 6. Чувства партнера, его желания, бессознательные сценарии.
7. Мысли и планы спрашивающего.
8. Мысли и планы партнера.
9. Мотивы вступления в отношения спрашивающего.
10. Мотивы вступления в отношения партнера.
11. Как видит отношения сейчас спрашивающий.
12. Как видит отношения сейчас партнер.