Книга Как читать, запоминать и никогда не забывать, страница 23 – Марк Тигелаар

Авторы: А Б В Г Д Е Ж З И Й К Л М Н О П Р С Т У Ф Х Ч Ш Ы Э Ю Я
Книги: А Б В Г Д Е Ж З И Й К Л М Н О П Р С Т У Ф Х Ц Ч Ш Щ Ы Э Ю Я
Бесплатная онлайн библиотека LoveRead.in

Онлайн книга «Как читать, запоминать и никогда не забывать»

📃 Cтраница 23

Программа UseClark

Программа позволяет сделать чтение и запоминание цифровой информации проще и комфортнее. Она работает на всех устройствах и может стать незаменимым инструментом для тех, кто ежедневно сталкивается с обработкой больших объемов информации в электронном виде.


Подробнее о наших курсах и программе – на нашем сайте www.useclark.com.

Послесловие

Благодарю за прочтение этой книги! Она вам понравилась? Расскажите об этом! Вы закрепите материал и сильно поможете мне в распространении этих идей.

Если у вас возникнут вопросы, предложения или другие комментарии, поделитесь ими со мной – мне бы очень хотелось их услышать. Можете это сделать в Twitter с хештегом #UseClark или написать нам по электронной почте: info@useclark.com.

С наилучшими пожеланиями,
Марк Тигелаар
Заявление об ответственности

Представление результатов научных исследований – важная часть этой книги. Я приложил все усилия, чтобы передать их в доступном виде с акцентом на практическое применение. Результаты и заключения подтверждены многими учеными, однако я понимаю, что могут быть и другие мнения. Я открыт к обсуждениям и готов узнать о новых или альтернативных взглядах.

Насколько я знаю, я включил все источники информации, которые использовал. Если есть кто-то, кто имеет доказательства о причастности к описанным в книге рассуждениям или техникам, я прошу сообщить мне об этом. Вы всегда можете написать на адрес info@useclark.com.

Краткое содержание книги
Иллюстрация к книге — Как читать, запоминать и никогда не забывать [i_053.jpg]
Иллюстрация к книге — Как читать, запоминать и никогда не забывать [i_054.jpg]
Краткое содержание принципов

Чтобы помочь вам лучше запомнить принципы, представляем их краткое содержание.

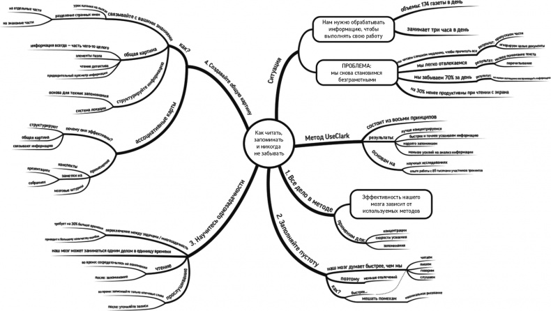
1. Все дело в методе.

То, как вы сосредоточиваетесь и как сохраняете информацию, зависит не от возраста или уровня интеллектуального развития, а от метода, который вы используете.

2. Заполняйте пустоту.

Наш мозг думает быстрее, чем мы говорим или читаем. В результате остается ментальное пространство для других мыслей. На практике это означает, что во время чтения и общения с другими людьми ваши мысли куда-то убегают. Заполняя пустоту, вы оставляете меньше пространства для сторонних мыслей и лучше концентрируетесь.

3. Научитесь однозадачности.

Наше сознательное внимание в единицу времени может быть сосредоточено на чем-то одном, каждое переключение между задачами требует от нас времени, усилий и энергии. Если вы пытаетесь выполнять несколько задач одновременно (или быстро переключаться туда-сюда между задачами), продуктивность и результативность снижаются. Поэтому сосредоточьтесь на одной задаче в единицу времени.

4. Создавайте общую картину.

Информация практически всегда – часть некоего целого. Глядя на общую картину, используйте ваши знания или структурируйте информацию – так вашему мозгу проще ее обрабатывать.

5. Думайте активно.

Чем активнее вы задействует мозг в процессе усвоения и пересмотра информации, тем лучше она будет обработана.

6. Используйте образы.

Преобразуя информацию в изображения, вы говорите на языке мозга. В результате информация запоминается быстрее и на более длительный срок.

7. Проявляйте фантазию.

Креативность обеспечивает более четкое сохранение информации в памяти. Одна из самых выдающихся особенностей человека – способность связывать фрагменты информации друг с другом и создавать на их основе что-то новое.

8. Не переусердствуйте!

Можно изучать что-то слишком много или слишком долго и получить низкий результат. Работая, учась, читая, получая информацию слишком долго, вы можете быть уверены, что запомните немного.

Приложение. Тест для четвертого принципа

В течение десяти секунд смотрите на эти два ряда знаков. Попробуйте запомнить каждый из них. Записывать нельзя – используйте свою память. Удачи!

Ряд A: РВП 7332 НМЛ 488 ЗВО


Ряд Б: США 2001 ЦРУ 911 ФБР

По окончании десяти секунд вернитесь к Четвертому принципу и продолжайте читать.

Литература

Ackerman, R. & Goldsmith, M. (2011). “Metacognitive Regulation of Text Learning: On Screen Versus on Paper”, Journal of Experimental Psychology Applied, 17 (pp. 18–32).

Andrade, J. (2009). “What Does Doodling do?”, Applied Cognitive Psychology, www.interscience.wiley.com.

Bahrick, H. P., Bahrick, L. E., Bahrick, A. S. & Bahrick, P. E. (1993). “Maintenance of Foreign Language Vocabulary and the Spacing Effect”, Psychological Science, Vol. 4, No. 5 (pp. 316–321).

Bouwer, G. H., Clark, M. C., Lesgold, A. M. & Winzez, D. (1969). “Hierarchical retrieval schemes in recall of categorical word lists”, Journal of Verbal Learning and Verbal Behaviour, 8 (pp. 323–343).

Bouwmeester, S., de Bruin, A., Camp, G., Engelen, J., Goossens, N., Tabbers, H. & Verkoeijen P. (2012). “Toolbox: 10 oefenstrategieën uit de geheugenpsychologie voor de klas”, Erasmus Universiteit Rotterdam.

Brandhof, J. W. van den (2007). Gebruik je hersens. Brainware.

Brown, C. M. (1988). Human-computer interface design guidelines. Ablex Publishing.

Cepeda, N. J., Pashler, H., Vul, E., Wixted J. T. & Rohrer D. (2006). “Distributed practice in verbal recall tasks; A review and quantitative synthesis”, Psychological Bulletin, 132 (pp. 354–380).

Cohen, G. (1990). “Why is it difficult to put names to faces?” British Journal of Psychology, 81 (pp. 287–297).

Compernolle, T. (2014). Ontketen je brein. Lannoo.

Delaney, P. F., Verkoeijen P. P. & Spirgel, A. (2010). “Spacing and testing effects: a deeply critical, lengthy and at times discursive review of the literature”, Psychology of learning and motivation, 53 (pp. 63–147).

Dorrestijn, N. & Svantesson, I. (2001). Mind-mapping in de praktijk. Bohn Stafleu Van Loghum.

Вход
Поиск по сайту
Ищем:
Календарь