Книга Государственный переворот. Стратегия и технологии, страница 12 – Олег Глазунов

Авторы: А Б В Г Д Е Ж З И Й К Л М Н О П Р С Т У Ф Х Ч Ш Ы Э Ю Я
Книги: А Б В Г Д Е Ж З И Й К Л М Н О П Р С Т У Ф Х Ц Ч Ш Щ Ы Э Ю Я
Бесплатная онлайн библиотека LoveRead.in

Онлайн книга «Государственный переворот. Стратегия и технологии»

📃 Cтраница 12

В подчинении у г-на П. находится 4 главных бюро (расположенных по адресу…..) и несколько уездных.

Силы КАПО:

1‑е главное бюро занимается контрразведкой,

2‑е — противодействие организованной преступности — и преступлениям в сфере экономики;

3‑е — оперативно — техническими мероприятиями и наружным наблюдением.

4‑е — информацией и анализом. Уездные бюро численностью 4–7 сотрудников, каждое занимается всем спектром контрразведывательной деятельности на подведомственным территориям.

Служба Ф (служба информации госканцелярии)

Директор — А. Ф.

Разрабатывает и представляет высшему политическому руководству обобщенные сведения особой важности. Координирует деятельность всех разведывательных систем.

Собирает информацию о общественных движениях, о готовящихся экономических санкциях против стран Балтии и "новых" "вредных" для Эстонии экономических и военных программах.

Свои специальные структуры имеет и министерство обороны Эстонии.

Есть отдел информации и планирования МО Эстонии (руководитель — Х. С., бывший генеральный директор департамента полиции) занимается анализом и обобщением поступающей разведывательной информации и подготовке на их основе военно — политических рекомендаций.

2‑й отдел занимается разведкой в войсковых частях противника, создание агентурной сети. Руководит отделом капитан Ю. Р. Численность отдела 8 человек.

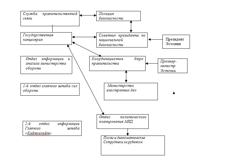
Организация спецслужб Эстонии

Иллюстрация к книге — Государственный переворот. Стратегия и технологии [img_0.jpg]

"Кайтселийт". Руководитель — С. Б. он руководит разведывательной деятельностью, обрабатывает поступающую информацию по пограничным районам сопредельных с Эстонией стран и пресекает деятельность иностранных разведок в частях "Кайтселийта".

Для активизации этой деятельности отдел создает свои спецподразделения в крупных городах, где базируются дружины "Кайтселийта". Эти спецподразделения обязаны собирать информацию о воинских частях в приграничных районах, системах охраны границ, сетях железнодорожных и автомобильных дорог. Каждое спецподразделение насчитывает в своих рядах 20–25 человек. В минуты опасности они имеют право пользоваться всем местным автопарком. Самые крупные базируются в городах Выру, Тарту, Пярну

Кроме того, в системе министерств и ведомств Эстонии есть еще подразделение, которые в военное время выполняют специальные операции по заказам министерства обороны Эстонии.

Сюда входят: рота "А" отдельного пехотного батальона им. Куперьянова, находящаяся в городе Выру, численностью до 100 человек; специальная рота оперативного поиска МВД, предназначенная для специальных операций в военное время. Общая численность около 80 человек. Пункт постоянной дислокации г. Таллин.

Подобные группы численностью до 15 человек создаются также в уездах. В них служат молодые люди, экипированные стрелковым оружием, купленным через коммерческие структуры.

Специальное подразделение "К" департамента полиции. В подразделении служат только граждане Эстонии не старше 25 лет, до этого не менее 2 лет отработавшие в полиции и прошедшие 4‑месячный испытательный срок. Командир подразделения — Л. К.

Группа разминирования при Департаменте спасательной службы. В мирное время работает на полигонах и стрельбищах принадлежавшим в прошлом Вооруженным силам СССР и СВУ. В военное время группа используется в диверсионно — террористической работе. По штату в группе — 9 человек, прошедших обучение в полицейской академии штата Луизиана по курсу борьбы с терроризмом. Командир группы — М. К. Его заместитель — Ю. К., выпускник Калининградского высшего военно — инженерного училища.

Все военные спецслужбы Эстонии подчинены начальнику главного штаба оборонительных сил страны и министру обороны Эстонии.

Подобные схемы позволяют определить, кто ключевые фигуры в вооруженных силах и спецслужбах, кто может вмешаться — за или против — в течение переворота. На предварительном этапе необходимо собрать достаточно информации относительно руководства вооруженных сил и спецслужб:

1. Военные лидеры способные помешать проведение переворота. (их психологический портрет, моральные качества, недостатки и т. п.).

2. Технические структуры министерства обороны и спецслужб, их персонал, оборудование.

После идентификации лидеров необходимо перейти к идентификации техников и технических средств, способных помешать осуществлению переворота. Например, во время переворота правительство призывает на помощь спецподразделение, находящиеся в другом регионе страны Его прибытие может быть предотвращено если под контролем заговорщиков будет находиться персонал диспетчерского пункта аэропорта или ж/д вокзала. Причем это надо сделать в короткий момент времени. Когда власть будет захвачена, они будут вынуждены подчиниться новой власти.

Необходимо учитывать одно преимущество заговорщиков — внезапность, поскольку громоздкость государственной машины и зависимость от технических средств не позволяет ей развернуться в кратчайший момент. Например, чтобы поставить под контроль такой мегаполис как Берлин, правительству потребуется ввести и разместить более 50 тысяч солдат. Ввод такого количества войск потребует не менее 1,5 суток. За этот период мобильные и хорошо подготовленные отряды заговорщиков способны взять под контроль жизненно важные центры государства. Техника переворота такова, что превосходство государства в силе направляется против него самого. В 1980 г. при попытке захвата власти в Польше "Солидарность" рассчитывала, что для оперативных действий правительство не сможет выставить из рядов сил безопасности более 100–120 тыс. чел.; "Солидарность" же окажется способной противопоставить им 200–300 тыс. вооруженных и соответствующим образом подготовленных своих членов.

Главком Сухопутных сил Валентин Варенников, был послан ГКЧПистами в Киев наводить там порядок. Вместо себя он оставил начальника штаба Михаила Колесникова и попросил его отправиться в штаб Московского округа к генералу Николаю Калинину, который был назначен комендантом Москвы помочь ввести комендантский час и установить чрезвычайное положение. (Колесников считался специалистом, поскольку в 90‑м успешно ввел ЧП и комендантский час в Баку).

В последствии генерал Колесников рассказывал: "Я пришел в штаб к Калинину и спросил: "Сколько у вас сил?" Доложил. Я сказал: "Ну, я пошел отсюда и вам советую — у вас нет никакой возможности установить в восьмимиллионной Москве комендантский час и ЧП".

В 1989 году в Пекин, который меньше Москвы в несколько раз, китайское руководство ввело более 10 армейских дивизий — до 150 тыс. человек с учетом сил безопасности и милиции. Для Баку Колесников провел частичную мобилизацию резервистов в Северо — Кавказском округе. В Москву для создания районных комендатур и организации сколько — нибудь эффективного круглосуточного патрулирования нужно было вводить более 100 тыс., а реально ввели чуть больше десяти.

Вход
Поиск по сайту
Ищем:
Календарь