Книга Управление личными (семейными) финансами. Системный подход, страница 36 – Михаил Штейнбок

Авторы: А Б В Г Д Е Ж З И Й К Л М Н О П Р С Т У Ф Х Ч Ш Ы Э Ю Я
Книги: А Б В Г Д Е Ж З И Й К Л М Н О П Р С Т У Ф Х Ц Ч Ш Щ Ы Э Ю Я
Бесплатная онлайн библиотека LoveRead.in

Онлайн книга «Управление личными (семейными) финансами. Системный подход»

📃 Cтраница 36

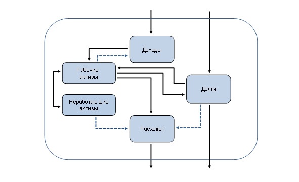
Поток, который поступает в наши финансы, приходит из внешней среды – либо через доходы, либо через долги.


Далее, эти два входящих потока поступают (преобразуются) в активы.


Из активов возможны три направления движения потока.


Часть денег преобразуется в расходы. Через расходы эта часть денег навсегда покидает наши финансы. Мы же в обмен получаем товары и услуги, которые нам нужны. Эти товары и услуги нужны именно нам, но не нашим финансам!


Другая часть денег идёт на погашение долгов. Эта часть тоже навсегда покидает наши финансы. При этом уменьшаются долги.


Третья часть остаётся в активах, преобразуется из одних активов в другие активы.


Важно: доходы напрямую не связаны ни с расходами, ни с долгами. Все потоки идут через активы.


Активы становятся центральным элементом при управлении семейными финансами. Именно в них происходит перераспределение входящих и исходящих потоков, которое нуждается в нашем контроле и целенаправленных действиях.


Реальную стоимость любого актива мы будем знать только тогда, когда его продадим. Сколько денег получим – такова и реальная стоимость. Если актив продать невозможно, то его реальная стоимость равна нулю.


Активы с нулевой стоимостью бессмысленно включать в свои финансы. Деньги, потраченные на покупку таких активов – это расходы, а не вложения.


Пока мы не продали свой актив, то лишь оценочно представляем себе его стоимость. Оценочная стоимость всегда субъективна; она основана только на нашем представлении о том, какая цена будет у актива к моменту его продажи.


Переоценка актива – это изменение его оценочной стоимости, т. е. стоимости, которая существует лишь в нашем сознании.


Активы, которыми мы пользуемся для своей жизни, назовём неработающими активами.


Активы, которые могут приносить доход или уже его приносят, назовём рабочими активами.


Главным отличием рабочих активов от неработающих является то, что рабочие активы могут приносить доход, а неработающие активы, во-первых, не могут приносить доход, во-вторых, порождают расходы на их содержание.


Другое важное отличие рабочих активов от неработающих заключается в том, что рабочие активы всегда можно продать без существенного влияния на наш образ жизни. Неработающие активы продать намного сложнее. Мы ими пользуемся в своей жизни.


Между некоторыми элементами семейных финансов существуют так называемые порождающие связи (пунктир):

– рабочие активы порождают доходы;

– неработающие активы порождают расходы;

– долги также порождают расходы.

Иллюстрация к книге — Управление личными (семейными) финансами. Системный подход [image28_55f2de089e9e5f936a2f1833_jpg.jpg]

Рис. 8. Потоки и порождающие связи в семейных финансах


Неработающие активы в наших финансах выглядят как «осадок», как зона, из которой ничего не выходит. Они лишь порождают расходы. Все потоки проходят через рабочие активы.


Общий капитал равен стоимости всех активов за минусом суммы всех долгов:


ОБЩИЙ КАПИТАЛ = АКТИВЫ – ДОЛГИ


Общий капитал является главной характеристикой финансового состояния семьи. Он показывает, сколько стоят финансы этой семьи.


Рабочий капитал равен стоимости всех рабочих активов за минусом суммы всех долгов:


РАБОЧИЙ КАПИТАЛ = РАБОЧИЕ АКТИВЫ – ДОЛГИ


Общий капитал характеризует наше общее финансовое состояние, а рабочий капитал характеризует наш финансовый потенциал.


Приобретение неработающих активов уменьшает рабочий капитал – независимо от того, куплены они за свои деньги или в долг. Не зависит от этого и общий капитал – он не меняется.


Погашение долга (основной суммы) никак не отражается ни на общем капитале (финансовом состоянии), ни на рабочем капитале (финансовом потенциале) – мы просто возвращаем чужие деньги.


Необходимость платить проценты за пользование чужими (кредитными) деньгами ухудшает и финансовое состояние семьи, и её финансовый потенциал.


Важно! Не надо путать капитал – общий или рабочий – с активами. Нельзя сказать: мы тратим свой капитал на то-то и на то-то. Тратить мы можем только активы. Капитал – это расчётный показатель, а не элемент наших финансов.

Часть 2. Контроль семейных финансов

Управление семейными финансами похоже на управление автомобилем.


Кто-то из нас умеет водить машину лучше, обладает большим опытом и рядом специфических навыков. Кто-то хуже. Но делаем мы по сути одно и то же:


1) контролируем ситуацию;

2) принимаем решения, направленные на достижение нашей цели.


Как и управление автомобилем, управление семейными финансами состоит на 80% из контроля и на 20% из выработки управленческих решений.


Контроль не является самоцелью. Нам не достаточно просто знать, сколько у нас активов и долгов; какой у нас доход и какие расходы. Нам нужно следить за тем, как меняются эти элементы с течением времени. Соответствуют ли эти изменения нашему плану.


«Всё под контролем» будет тогда, когда мы видим динамику изменения всех элементов семейных финансов, и эта динамика ведёт к достижению наших целей.


Простейший контроль – это периодический контроль. Наиболее удобным периодом для него является один месяц.


Инвентаризация на начало месяца:

– записываем все свои активы, аккуратно, по одному, от квартиры и машины до денег в кошельке; вычисляем их сумму;

– записываем все свои долги – основные суммы долга, без процентов; также аккуратно, каждый долг отдельно;

– рассчитываем общий капитал: из суммы всех активов вычитаем сумму всех долгов;

– разделяем активы на неработающие и рабочие; рассчитываем сумму неработающих и рабочих активов по отдельности;

– рассчитываем рабочий капитал: из суммы рабочих активов вычитаем сумму долгов.


В результате мы получаем значения двух важнейших показателей. Общий капитал показывает финансовое состояние семьи, а рабочий капитал – её финансовый потенциал. С этими показателями мы начинаем новый месяц.

Вход
Поиск по сайту
Ищем:
Календарь