Книга Управление личными (семейными) финансами. Системный подход, страница 10 – Михаил Штейнбок

Авторы: А Б В Г Д Е Ж З И Й К Л М Н О П Р С Т У Ф Х Ч Ш Ы Э Ю Я
Книги: А Б В Г Д Е Ж З И Й К Л М Н О П Р С Т У Ф Х Ц Ч Ш Щ Ы Э Ю Я
Бесплатная онлайн библиотека LoveRead.in

Онлайн книга «Управление личными (семейными) финансами. Системный подход»

📃 Cтраница 10

Такое представление о платежах по кредиту, как у моего знакомого, может привести к неэффективному управлению своими финансами. Мой знакомый воспринимает эти суммы как ежемесячный долг. Как данность. Просто платит и всё.

Но возможна ситуация, когда разумным будет решение о досрочном погашении долга. Тогда мы досрочно откажемся от услуги банка, а значит прекратим оплачивать эту услугу. Таким образом, мы сэкономим на процентах, а значит снизим расходы.

Мой знакомый не думает об этом.

Проценты банку – это расходы, порождаемые долгом. Возврат основной суммы – это погашение долга, а не расходы. Мы об этом уже говорили.


Ситуация с кредитами и процентами по ним является зеркальной по отношению к вкладам и процентам по вкладам.


Если мы открываем вклад, то банк платит нам проценты за то, что мы дали ему деньги в пользование. Банк возвращает нам лишь ту сумму, которую мы ему дали (сумму вклада). Проценты по вкладу – это доходы, порождаемые вкладом, а погашение вклада – это преобразование одного актива в другой.


>> Итак, между некоторыми элементами семейных финансов существуют так называемые порождающие связи:

– рабочие активы порождают доходы;

– неработающие активы порождают расходы;

– долги также порождают расходы.

Зона рабочих активов

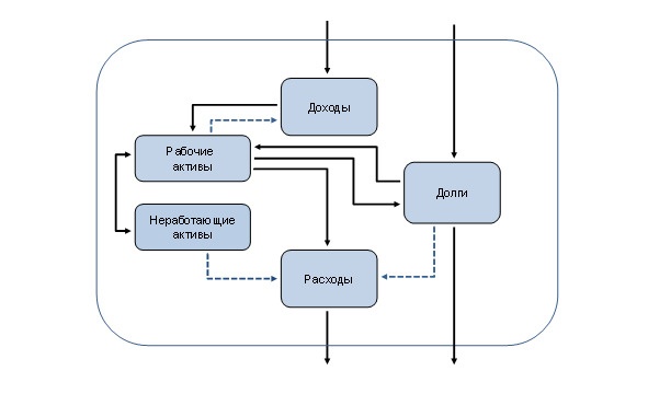
Выше, в разделе «Как они работают?» на рис.2 были изображены элементы семейных финансов и связи между ними в виде потоков.


Сейчас мы добавим в этот рисунок порождающие связи (пунктирной линией) и, кроме того, разделим активы на рабочие и неработающие.

Иллюстрация к книге — Управление личными (семейными) финансами. Системный подход [image2_55f2ddba9e9e5f936a2f1779_jpg.jpg]

Рис. 3. Потоки и порождающие связи в семейных финансах


Из рис.3 можно увидеть ещё один момент, очень важный для понимания работы семейных финансов.


Все потоки, входящие в наши финансы – через доходы или долги, поступают затем не просто в активы. Они поступают в зону рабочих активов. Это очевидно: мы зарабатываем деньги и берём в долг тоже деньги, а деньги – это рабочий актив.


Из зоны рабочих активов поток может затем уходить в неработающие активы, может возвращаться снова в рабочие активы.


Но все остальные потоки – в расходы и в погашение долгов – снова происходят только из зоны рабочих активов.


Это вроде бы тоже очевидно. Но рис.3 наглядно показывает, что неработающие активы в наших финансах выглядят как «осадок», как зона, из которой ничего не выходит. Они лишь порождают расходы.


Неработающие активы не только бесполезны, но даже вредны для наших финансов!


Конечно, эти наблюдения не должны вызвать ненависть к неработающим активам и желание от них избавиться. Неработающие активы нужны именно нам и только нам! За что же их ненавидеть?


Но нашим финансам они ничего не дают и даже мешают. В этом надо отдавать себе отчёт.

Контур обратной связи – ещё один тип связи между элементами финансов.


Финансы семьи всегда находится в состоянии некоторого баланса и имеют свойство сами поддерживать этот баланс.

Баланс основан на простом и понятном факте: мы не можем потратить денег больше, чем столько, сколько мы получили, плюс столько, сколько у нас уже было.


Финансы, которые мы тратим, которые выходят из системы – это расходы плюс погашение долгов.

Финансы, которые мы получаем, которые входят в систему – это доходы плюс новые долги.

Финансы, которые имеются в системе – это активы.


Таким образом, внутренним свойством этой системы является следующее:


Расходы + Погашение долгов ≤ Активы + Доходы + Новые долги


В случае, если по какой-либо причине потребуется увеличить расходы или погашение долгов больше указанного предела, система потребует увеличить доходы или привлечь новые долги.

Если ни то, ни другое не увеличится в достаточной степени, то не увеличатся и финансы, выходящие из системы. Система просто не позволит это сделать. Не позволит потратить больше, чем это возможно.

Это свойство можно отнести к так называемому контуру обратной связи. Контур обратной связи – это ещё один тип связи между элементами наших финансов.

Подчеркну: этим свойством наши финансы обладают объективно, независимо от того, хотим мы этого или нет.

Позже мы вернёмся к этому свойству, запишем его немного точнее и будем использовать для построения простых и гибких алгоритмов контроля финансового состояния семьи.

Общий капитал и рабочий капитал

Представьте, что вам надоело жить в нашей великой, но непростой стране, и вы решили уехать отсюда навсегда. Я не призываю вас к этому. Просто – представьте.


Вы распродаёте всё, что можно продать. То есть все свои активы – и рабочие, и неработающие – вы обращаете в деньги.


Затем, как порядочный человек, отдаёте все свои долги – и банкам, и соседке.


Какая сумма денег останется у вас на руках?


Так вот: собственно эта сумма денег показывает, сколько стоят ваши финансы. Подчеркну: не сколько вы стоите, а именно ваши финансы. Эта сумма денег называется капитал, или, иначе, собственный капитал или общий капитал.


В дальнейшем мы чаще всего будем использовать термин «общий капитал».


>> Общий капитал равен стоимости всех активов за минусом суммы всех долгов:


ОБЩИЙ КАПИТАЛ = АКТИВЫ – ДОЛГИ


Общий капитал является главной характеристикой финансового состояния семьи. Он показывает, сколько стоят финансы этой семьи.


Другой, не менее важной характеристикой финансового состояния, является рабочий капитал.


>> Рабочий капитал равен стоимости всех рабочих активов за минусом суммы всех долгов:


РАБОЧИЙ КАПИТАЛ = РАБОЧИЕ АКТИВЫ – ДОЛГИ


Какой смысл имеет эта характеристика? Чем рабочий капитал отличается по сути от общего капитала?


>> Во-первых, отметим, что общий капитал показывает, насколько мы можем закрыть все свои долги за счет всей своей собственности. И за счет имущества (неработающих активов), и за счет сбережений и денег (рабочих активов).

Вход
Поиск по сайту
Ищем:
Календарь