Книга Стандартизованная работа. Метод построения идеального бизнеса, страница 51 – Филипп Семёнычев

Авторы: А Б В Г Д Е Ж З И Й К Л М Н О П Р С Т У Ф Х Ч Ш Ы Э Ю Я
Книги: А Б В Г Д Е Ж З И Й К Л М Н О П Р С Т У Ф Х Ц Ч Ш Щ Ы Э Ю Я
Бесплатная онлайн библиотека LoveRead.in

Онлайн книга «Стандартизованная работа. Метод построения идеального бизнеса»

📃 Cтраница 51

Если посмотреть на все происходящие изменения с уровня управления всей организацией, основные изменения претерпевают система планирования и документооборота организации (где-то система менеджмента качества). Система планирования организации перестраивается в направлении заданного ритма производству и выравнивания загрузки для оптимального использования труда. Система документооборота обновляется, включая в себя документацию метода стандартизованной работы. Остальной объём работ, например, разработка СОК и визуальных приложений (наиболее трудоёмкая часть), реализуется постепенно, начиная с пилотного участка и распространяясь на другие участки и операции. Что касается основного объёма подготовительных работ (решения проблем, организации системы непрерывных улучшений, улучшения рабочих мест с помощью 5С), то их реализация осуществляется в любой стремящейся развиваться организации. И реализация этих работ должна проходить вне зависимости от реализации описываемого в настоящей книге метода.

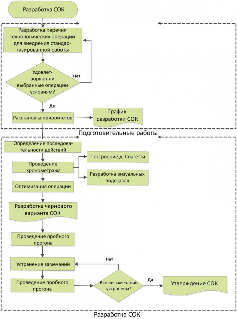
Разработка СОК

Самым трудоемким делом при реализации метода является разработка стандартных операционных карт и визуальных приложений к ним. Это обуславливается, как правило, значительной сложностью технологических процессов, наличием множества различных операций и вариантов их исполнения. Именно поэтому мы хотели немного остановиться на этом вопросе. Представим последовательность действий по разработке СОК в виде алгоритма (см. рисунок 7.3). Её можно принципиально разделить на две части: подготовительную (аналитическую) и практическую (непосредственно разработка СОК). Подготовительная часть выполняется один раз для выбранного процесса, в котором внедряется метод стандартизованной работы, а вторая повторяется при разработке каждой СОК (в некоторых случаях группы СОК).

Иллюстрация к книге — Стандартизованная работа. Метод построения идеального бизнеса [i_058.jpg]

Рис. 7.3


Уже на первой стадии стоит серьёзно задуматься о том, как стандартные операционные карты и основная часть документации метода впишутся в существующий документооборот организации. Что можно заменить, а что объединить? Как распределится ответственность?

Также необходимо помнить, что СОК – это основа качества, о чём подробней рассказывается в следующей главе, следовательно, нужно позаботиться о плавном встраивании стандартной операционной карты в систему управления качеством вашей организации.

Рассмотрим алгоритм по порядку. Вначале разрабатывается перечень технологических операций для внедрения стандартизованной работы. В перечень входят все операции рассматриваемого процесса. Основной момент, на который следует обращать внимание, это соответствие условиям, изложенным в предыдущем разделе (возможность работы в соответствии со временем такта, наличие повторяющейся последовательности действий и обеспечение стандартных рабочих запасом). Другими словами, рассматриваемый технологический процесс раскладывается на последовательно (или параллельно) выполняемые, логически понятные операции. При формировании операций необходимо следовать принципу завершённости процесса, описанному в предыдущем разделе, а также проверять соблюдение основных условий и обеспечивать их немедленно, если это возможно.

В большинстве случаев операции имеют различные варианты выполнения, например, лёгкий и тяжёлый модельный ряд, наличие опций или просто различные варианты выполнения одного и того же изделия, а это немного осложняет работу. При наличии множества вариантов выполнения одной и той же операции возникает необходимость расстановки приоритетов и выстраивания последовательности разработки СОК. Об этом нам напоминают следующие шаги алгоритма – расстановка приоритетов и график разработки СОК. Расстановка приоритетов осуществляется в двух направлениях. Во-первых, необходимо разработать СОК для выбранного пилотного участка, во-вторых, разобраться с множеством вариантов выполнения одних и тех же операций. Если с первым всё более или менее понятно, что же делать со вторым? Основной принцип расстановки приоритетов, при наличии большого количества вариантов выполнения одной и той же операции, заключается в выделении наиболее массовых из них, т. е. тех, которые по статистике выполняются чаще всего. Подобного рода анализ можно представить в виде таблицы 7.4.

Иллюстрация к книге — Стандартизованная работа. Метод построения идеального бизнеса [i_059.jpg]

Таблица 7.4


В примере отображены шесть модификаций изготавливаемых изделий, которые в данном случае отражают различные варианты выполнения определённых операций. Следующие колонки отражают объём производства соответствующих модификаций за последние 12 месяцев, и их процент к общему количеству. Таким образом, наиболее распространённой (массовой, ходовой и т. д.) модификацией является «вариант 1», который будет являться основой разрабатываемых СОК. Применяя принцип Парето к имеющимся данным, можно увидеть, что три модификации (вариант 1, 2 и 4) занимают 80 % всего объёма производства и поэтому являются основными для работы метода.

В качестве приоритетных вариантов выполнения операций, наряду с наиболее массовыми, могут оказаться особенно тяжёлые и сложные операции. Например, когда для выполнения определённого варианта операции последовательность и продолжительность её выполнения существенно меняется, возникают проблемы из-за частых ошибок в её выполнении (дефекты, поломки, переделки и т. п.).

По решению руководителя в график разработки СОК включаются операции согласно расставленным приоритетам, а также подобные дополнительные операции. Последовательность и скорость разработки СОК ограничивается только имеющимися ресурсами и желанием, поэтому при наличии возможности никто не мешает параллельно разрабатывать СОК на разных участках процесса. Сформировав последовательный план работы в виде графика, можно переходить к разработке СОК.

Непосредственно разработка стандартных операционных карт начинается с определения последовательности действий. Это командная работа, которая призвана не просто зафиксировать текущее состояние при выполнении работ, а оценить все возможные варианты с точки зрения минимизации потерь, удобства в работе и обеспечения лучшего качества. Часто на этом шаге уже появляются предложения по улучшению отдельных операций и рабочих мест, которые можно незамедлительно реализовать. Следующим шагом при разработке СОК проводится хронометраж выполнения определённой последовательности действий, призванный зафиксировать фактическое время выполнения конкретной операции, полагаясь на собственноручно полученные данные. Существуют определённые правила проведения хронометража:

– хронометраж проводится с момента начала выполнения первого действия последовательности до момента окончания последнего действия;

– потери времени на ожидание, решение проблем и т. д. не учитываются;

– необходимо выполнить несколько замеров времени (рекомендуется 5 замеров);

Вход
Поиск по сайту
Ищем:
Календарь