Книга Стандартизованная работа. Метод построения идеального бизнеса, страница 47 – Филипп Семёнычев

Авторы: А Б В Г Д Е Ж З И Й К Л М Н О П Р С Т У Ф Х Ч Ш Ы Э Ю Я
Книги: А Б В Г Д Е Ж З И Й К Л М Н О П Р С Т У Ф Х Ц Ч Ш Щ Ы Э Ю Я
Бесплатная онлайн библиотека LoveRead.in

Онлайн книга «Стандартизованная работа. Метод построения идеального бизнеса»

📃 Cтраница 47

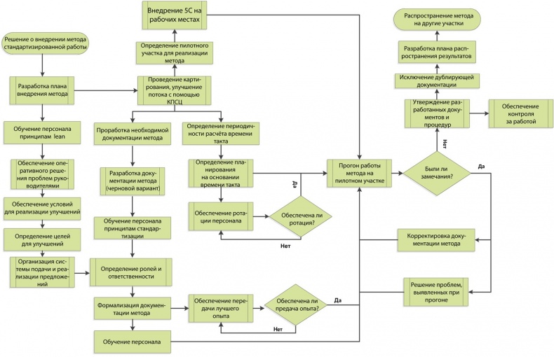
Началом алгоритма является принятие решения о внедрении метода стандартизованной работы, что уже может быть выражено в сформулированных целях, о которых мы упоминали чуть выше. Формально это может быть распоряжение или приказ высшего руководителя организации или что-то другое. Принимая данное решение, руководитель и вся команда, которая будет воплощать описанный в настоящей книге метод в реальность, должны понимать весь объём предстоящих работ, а также последовательность их выполнения. Понимание последовательности выполнения работ предотвращает команду и руководителя от многих, в том числе и серьёзных, ошибок, связанных со сложными взаимосвязями различных этапов работ. Это очередная распространённая ошибка при реализации lean инструментов и методов, заключающаяся в непоследовательности выполнения работ.

Иллюстрация к книге — Стандартизованная работа. Метод построения идеального бизнеса [img71.jpg]

Рис. 7.1


Вернёмся к примеру со строительством высотных домов. Неправильно разработанный или непоследовательно выстроенный план может привести к тому, что фундамент ещё не затвердел, но по плану необходимо уже крыть крышу, в результате чего на площадке остаётся лишь груда строительных материалов, даже издалека не напоминающих дом. В таких случаях наиболее распространённым выводом будет следующее: чертежи выполнены неправильно. Знакомо?

Так вот, чтобы «телега не ехала вперёди лошади», всем участникам внедрения метода необходимо иметь одинаковое понимание последовательности реализации метода. Поэтому перед принятием решения всем участникам рекомендуется прочитать настоящую книгу.

Первым этапом алгоритма является разработка плана внедрения метода. Всей команде и руководителю необходимо не просто понимать логическую последовательность внедрения метода, её нужно адаптировать под процессы своей организации, что должно быть отражено в плане внедрения. За основу плана можно принять данный алгоритм, однако его необходимо не просто адаптировать, но и детализировать насколько это возможно. При разработке плана необходимо учесть несколько правил, которые в последующем облегчат его выполнение и работу в целом.

Во-первых, важно, насколько возможно детализировать пункты плана и закрепить за каждым пунктом отдельного ответственного за его выполнение. Ответственный должен быть именно один, а пункты плана должны быть чётко, понятно и однозначно сформулированы.

Во-вторых, сроки выполнения каждого пункта должны быть конкретизированы (определены даты начала и завершения или, по крайней мере, календарные недели).

В-третьих, план должен быть структурирован по циклу PDCA (см. раздел 5), т. е. должны быть учтены работы по планированию и подготовке, реализации, внедрению, проверке, подтверждению, а также по стандартизации и распространению. Для того чтобы учесть это, рассмотрите каждый крупный этап работ в разрезе цикла PDCA и задайте себе вопросы о том, что в данной работе будет на стадии планирования, на стадии реализации, проверки и воздействия.

В-четвёртых, план должен быть визуализирован и доступен всем участникам работ. Визуализация будет способствовать не только общему пониманию плана, но и предотвращению простых, но достаточно распространённых ошибок, связанных с недостаточным или неоднозначным пониманием формулировок отдельных задач. Предпочтительней разместить план в месте работы группы внедрения. Это позволит иметь постоянный доступ к нему и отслеживать ход выполнения работ.

В-пятых, в разработке плана должны принимать участие все члены команды, которые будут задействованы во внедрении метода, что также значительно снизит количество ошибок и будет являться началом командной работы, которая является обязательным условием для реализации метода.


Разработка детального плана может занять достаточно продолжительный промежуток времени, однако уже в процессе этого можно начинать некоторые подготовительные работы, например, этап «обучения персонала принципам lean». В разделе «На каких принципах lean базируется культура непрерывного совершенствования», а также в дальнейших главах уже было рассказано о некоторых из них. Эти принципы являются базовыми для обучения персонала применительно к внедрению метода стандартизованной работы и непрерывным улучшениям, в частности. Обучение необходимо начинать с руководителей высшего и среднего звена основному, а затем и вспомогательным процессам. Необходимо объяснить значение и применение каждого принципа в работе вашей организации, возможно, изготовить памятки и визуализировать принципы для лучшего запоминания. В идеале, все работники должны понимать принципы lean и уметь их объяснить, однако этого не так просто добиться, тем более для обучения всех работников организации требуются значительные ресурсы. В таких случаях достаточно эффективно зарекомендовал себя каскадный метод обучения, когда обученные руководители обучают своих подчинённых и так далее, до каждого бригадира и рабочего. Для реализации такого метода необходимы простые методические материалы (брошюры, памятки и т. п.), которые помогут избежать потери и искажения информации при передаче. Обеспечение оперативного решения проблем руководителями является следующим этапом алгоритма, о чём подробно было рассказано в разделе 3 настоящей книги. Разумеется, не стоит ожидать моментального изменения отношения к проблемам в текущей работе руководителя после проведения учёбы или прочтения ряда книг. Однако, в его силах обеспечить своевременную реакцию на любую проблему от его подчинённых, исключить замалчивание и игнорирование мелких проблем. Необходимо хвалить своих подчинённых за то, что они выявляют и решают проблемы, но также требовать, чтобы решения были стандартизованы, а проблемы не повторялись. Культура оперативного решения проблем может формироваться годами, так как вклад в неё зависит от отношения каждого руководителя, в первую очередь вышестоящего. Научите руководителей всех звеньев управления выделять главные проблемы и не браться за решение множества проблем сразу, введите принцип ТОР 1 (3,5), означающий, что в работе должны находиться только 1 (3,5) проблем одновременно. Таким образом, организовав административными средствами оперативное выявление и решение проблем, а также мотивируя на это работников, вы постепенно будете приближаться к культуре решения проблем. Будьте принципиальны и помните, что работа руководителя заключается как раз в выявлении и решении проблем, а также в улучшении своего процесса. Совершенствование в направлении решения проблем также бесконечно, поэтому продолжайте им заниматься вне зависимости от того, какой метод вы внедряете: описываемый в настоящей книге или какой-либо другой. Переходить к следующим этапам алгоритма рекомендуется по достижению стабильности и предсказуемости выбранного процесса.

Продолжением следует этап обеспечения условий для реализации улучшений, о чём описывалось в разделе 4 «Какие должны быть условия для развития культуры непрерывного совершенствования?». Помимо всего множества условий, для реализации метода необходимо обеспечить информированность персонала о грядущих изменениях, а также определить тех работников, на которых будет опираться внедрение изменений, т. е. выявить лидеров. Персонал должен знать, что он может реализовывать (как и с чьей помощью) мелкие улучшения, должен понимать, какие предстоят крупные улучшения, и какую пользу они за собой влекут. Руководители, в свою очередь, должны иметь среди своих работников «проводников изменений», т. е. лидеров, с чьей помощью они будут реализовывать улучшения. Так как процесс улучшений должен быть не просто подготовленным, а управляемым, следующим этапом проводится определение целей для улучшений. В разделе 4 «Коротко о целеполагании» раскрывается общая схема постановки и достижения целей. Основная задача этого этапа заключается в установке некого вектора развития организации, а также ориентации работников в соответствии с его направлением. Так как внедряемый метод стандартизованной работы предполагает сохранение и накопление лучшего опыта, мелких улучшений, потенциал которых никогда не иссякнет, то актуальным вопросом в таком случае является направление этих улучшений. Таким образом, до реализации следующего шага необходимо принять определённые цели, в направлении которых вы собираетесь улучшаться. Это сэкономит вам множество ресурсов при работе с мелкими улучшениями, когда не придётся работать с предложениями, противоречащими стратегии организации или не влияющими на определённые показатели её работы. Только после принятия целей для улучшений следует организация системы подачи и реализации предложений, о которой подробней было рассказано в разделе 4 «Как работает система подачи и реализации предложений?» Так как лучше всего стандартизируемый основной процесс знают те люди, которые непосредственно в нём работают (создают ценность), необходимо обеспечить быстрое и качественное поступление информации от них. Накопление лучшего опыта, сокращение потерь, улучшение качества за счёт простых решений должны являться основными направлениями подаваемых предложений. Убедитесь, что работники знают о возможности подавать и реализовывать предложения, понимают, как это сделать, куда должны быть направлены их предложения. Не забывайте о поощрении и мотивации.

Вход
Поиск по сайту
Ищем:
Календарь