Книга Рисовый штурм и еще 21 способ мыслить нестандартно, страница 23 – Майкл Микалко

Авторы: А Б В Г Д Е Ж З И Й К Л М Н О П Р С Т У Ф Х Ч Ш Ы Э Ю Я
Книги: А Б В Г Д Е Ж З И Й К Л М Н О П Р С Т У Ф Х Ц Ч Ш Щ Ы Э Ю Я
Бесплатная онлайн библиотека LoveRead.in

Онлайн книга «Рисовый штурм и еще 21 способ мыслить нестандартно»

📃 Cтраница 23

ПЛАН ДЕЙСТВИЙ

Процесс составления схемы идей обычно протекает следующим образом: как только перед вами встает не поддающаяся решению задача, попытайтесь отразить на бумаге все мысли и впечатления на этот счет. Затем изучите полученную схему. Если после продолжительного изучения так и не осенит новая идея, вы можете почувствовать некоторый дискомфорт. В этом случае отложите схему на несколько дней. Вернувшись к ней позже, вы обнаружите, что сознание уже в большей степени сориентировано на решение задачи. Весьма вероятно, что впереди – момент озарения. Ну, а за ним должен последовать период сосредоточенных размышлений, во время которого снизошедшее озарение превратится в полномасштабную идею.

Несмотря на то что каждая из схем строго индивидуальна, все они должны включать пять основных пунктов.

1. Организация. Схема содержит информацию, организованную в соответствии с тем, как вы мыслите. Она отражает ход ваших мыслей, включая все шаблоны и взаимосвязи, и обладает удивительным свойством преподносить точную информацию вне зависимости от качества начертаний.

Можно сделать схему «пузырьков» своих мыслей и очень сложной, и очень простой – тут уж как получится. Можно рисовать ее на доске, или на большом листе бумаги, или на всем, что попадется под руку. Можно расположить группы взаимосвязанных идей равной значимости по горизонтали, либо использовать для соединения стрелки, либо обозначать различные типы отношений разным цветом. Визуальная, гибкая природа схем исключительно хороша для того, чтобы рассмотреть, охарактеризовать и обдумать самые сложные задачи.

Позднее схема будет разрастаться – и вы должны быть к этому готовы, поскольку с помощью первого варианта вряд ли выработаете идею, удовлетворяющую всем вашим требованиям.

2. Ключевые слова. Игнорируйте слова и фразы, не относящиеся к делу, целиком и полностью сосредоточьтесь на отражении существенных моментов и на тех ассоциациях, которые они у вас вызывают.

3. Ассоциации. Устанавливайте связи и соотношения между фрагментами информации, на первый взгляд совершенно независимыми и изолированными. Такого рода соединения открывают пути, ведущие к новым возможностям. Развивайте любые ассоциации, которые вам по душе, не заботясь о том, будут ли они понятны кому-нибудь другому.

Некий предприниматель в поисках нового продукта отразил свои идеи на бумаге. Составленная схема напомнила ему об анализе, анализ – о психоанализе, психоанализ – о Зигмунде Фрейде. Предприниматель написал «Зигмунд Фрейд» и заключил два этих слова в пузырек. Пузырек, в свою очередь, напомнил ему о подушке. Так поток ассоциаций навел нашего бизнесмена на идею.

Идея: наладить производство подушек с портретом Фрейда и «выбросить» их на рынок под девизом «Сам себе психоаналитик».

4. Кластеры. Составление схем мыслей ведет к формированию в вашем сознании так называемых кластеров, то есть однородных групп. Отраженная на бумаге информация становится более доступной для понимания. Объединив свои идеи в кластеры, постарайтесь занять позицию критика, видящего все это впервые. Это позволит проверить ассоциации, выявить упущенную из виду информацию, определить те области, где ощущается дефицит дельных мыслей. Схема – своего рода генератор идей. С ее помощью легко установить также сферы, где требуется собрать больше информации.

5. Сознательное участие. Разработка схемы мыслей требует сосредоточенности на стоящей перед вами проблеме, что способствует переходу информации из кратковременной памяти в долговременную. Вместе с тем непрерывное сознательное участие позволяет сгруппировывать и перегруппировывать концепции, побуждает к проведению сравнений и аналогий. Проникновение «пузырьков» мыслей в новые положения или противопоставления нередко сопровождается рождением новаторских идей.

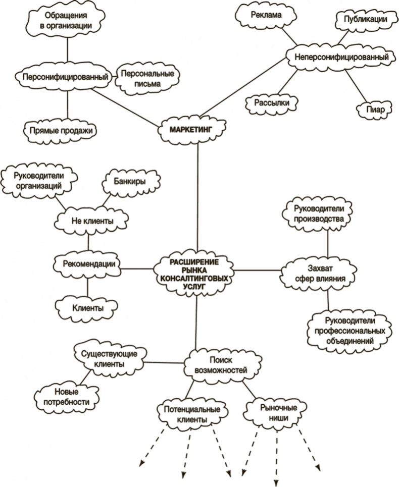
Теперь предположим, что перед нами стоит следующая задача: как расширить рынок консультационных услуг?

Посередине страницы записываем суть задачи: «Расширение рынка консалтинговых услуг» – и заключаем это в пузырек. Далее даем свободу ассоциациям и фиксируем на бумаге приходящие в голову мысли – все без исключения. Каждую помещаем в пузырек и соединяем заключенную в нем мысль с исходной. Продолжаем действовать в том же духе: записываем все, что приходит на ум, рисуем пузырьки и соединяем линиями те мысли, которые представляются нам взаимосвязанными. Одну из возможных схем вы видите ниже.

Иллюстрация к книге — Рисовый штурм и еще 21 способ мыслить нестандартно [i_043.jpg]

Кластеры пузырьков подсказывают следующие способы продвижения на рынке консультационных услуг:

1. Маркетинг с помощью рекомендаций бывших клиентов и знакомых, например руководителей банков и предприятий.

2. Персонифицированный маркетинг: рассылка персональных приглашений, писем, обращений в организации.

3. Неперсонифицированный маркетинг: прямая рассылка по почте, обращение в отделы внешних связей, реклама.

4. Захват сфер влияния: обращение к профессионалам, обслуживающим тех же клиентов, что и вы; к людям, от которых зависит принятие решений в организациях – потенциальных клиентах; к руководителям и директорам различных профессиональных объединений; к руководителям производства.

5. Поиск возможностей: новые потребности старых клиентов, потенциальные клиенты, не занятые на рынке сбыта ниши.


В результате графического отображения своих мыслей я, например, получил разного рода рекомендации, а также схему продвижения моих услуг на рынок с помощью персонифицированного и неперсонифицированного маркетинга. Кроме того, схема мыслей подсказала мне, где в плане поиска новых возможностей требуется дополнительная информация.

Теперь допустим, что вице-президент компании по производству электрических ламп хочет увеличить объем продаж. Посередине страницы он пишет слова «электрические лампы» и соединяет их с процессом «освещения» и системой «четырех тысяч дистрибьюторов». Он начинает записывать все, что приходит в голову, рисовать пузырьки и соединять. Ниже вы можете видеть составленную им схему мыслей. Ключевые концепции исходной схемы таковы:

1. Характеристики электрической лампы: срок службы, мощность, цвет, внешний вид.

2. Потребители: промышленные предприятия, учреждения, розничная торговля.

3. Наличие рынка сбыта.

4. Окупаемость затрат.

5. Повышение качества.

Иллюстрация к книге — Рисовый штурм и еще 21 способ мыслить нестандартно [i_044.jpg]

Со временем схема все более усложнялась, и это побуждало вице-президента задумываться о ведении дел по-новому. К окончательной идее его подтолкнул пузырек с надписью «Экономия энергии».

Идея: создать подразделение, которое, минуя всех дистрибьюторов, будет сосредоточивать свои усилия на рынке промышленных предприятий и учреждений, что в конечном счете позволит клиентам сократить затраты на электроэнергию. В результате компания начнет заключать крупные контракты на поставку ламп.

Вход
Поиск по сайту
Ищем:
Календарь