Книга Советские партизаны. Легенда и действительность. 1941-1944, страница 36 – Армстронг Джон

Авторы: А Б В Г Д Е Ж З И Й К Л М Н О П Р С Т У Ф Х Ч Ш Ы Э Ю Я
Книги: А Б В Г Д Е Ж З И Й К Л М Н О П Р С Т У Ф Х Ц Ч Ш Щ Ы Э Ю Я
Бесплатная онлайн библиотека LoveRead.in

Онлайн книга «Советские партизаны. Легенда и действительность. 1941-1944»

📃 Cтраница 36

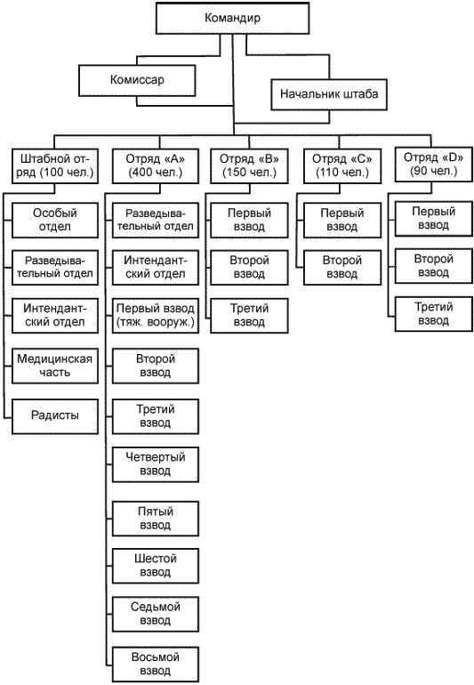
По мере увеличения численности отрядов и их ухода со своих территориальных баз их организационная структура становилась более военизированной. Отряд делился на взводы или приблизительно равные им по численности подразделения. Создавались отдельные штабные отряды, в составе которых находились разведывательный отдел, особый отдел (НКВД) и интендантская служба. «Начальники штабов» существовали во многих отрядах с самого начала, но в бригаде этот пост был более важен. Часто начальник штаба бригады был кадровым офицером Красной армии, оказавшимся отрезанным от основных сил или присланным с советской территории для выполнения функций военного специалиста. Помимо планирования военных операций, начальник штаба, по всей видимости, оказывал существенное влияние на организационную структуру отряда, которому он стремился придать черты военного подразделения. Как будет показано ниже, эти изменения были тесно связаны с созданием в различных регионах оккупированной территории постоянно действующих высших уровней командования партизанскими отрядами.

Эти изменения, происходившие еще весной, но ставшие общими для набравших силу отрядов летом и осенью 1942 года, должны были превратить партизанские отряды в нечто напоминающее формирования регулярной армии, но по многим важным параметрам они продолжали оставаться «доморощенными». Бригады существенно отличались друг от друга размерами, вооружением и организационной структурой, точно так же как и входящие в их состав отдельные отряды. Хотя были созданы штабные подразделения и штабы, во многих случаях командир продолжал осуществлять руководство не только самой бригадой, но и своим «личным» отрядом, на чьей основе она была создана. Более того, этот отряд обычно был больше любого другого в бригаде (часто таким же, как все остальные, вместе взятые) и имел лучшее вооружение. Ясно, что в основе такого превосходства лежала тесная связь командира и комиссара с отрядом и, наоборот, преданность бойцов отряда командиру и комиссару способствовала упрочению их авторитета во всей бригаде.

Обобщенная схема организационной структуры партизанского отряда конца 1942 года (рис. 1) иллюстрирует ряд описанных выше особенностей, хотя необходимо признать, что подобная структура никогда не разрабатывалась для большей части партизанских отрядов.

Иллюстрация к книге — Советские партизаны. Легенда и действительность. 1941-1944 [_129.jpg]

Рис. 1. Обобщенная схема организации партизанской бригады

Центральный штаб

Быстрый рост и увеличивавшаяся активность партизанских отрядов зимой 1941/42 года привели не только к реорганизации отдельно взятого отряда, но и к имевшему далекоидущие последствия преобразованию высших командных структур. 30 мая 1942 года был создан центральный орган руководства партизанскими отрядами – Центральный штаб партизанского движения. Вскоре после этого на уровне союзных республик и фронтов были созданы аналогичные штабы, призванные стать центрами управления партизанскими отрядами в зонах проведения ими своих операций. Прежде чем перейти к рассмотрению функций и организационной структуры этих штабов, необходимо кратко остановиться на органах, осуществлявших руководство партизанами зимой 1941/42 года, и проблемах управления, вызвавших необходимость введения совершенно новой высшей командной структуры.

К началу 1942 года распалась система контроля, осуществлявшегося территориальными партийными организациями, и сильно возросло влияние Красной армии. Как отмечалось выше, различные командные структуры Красной армии взяли на себя руководство значительной частью сформированных по территориальному принципу партизанских отрядов. В то же время группы парашютистов, хотя их часто возглавляли призванные партией люди, были переданы Красной армии для выполнения заданий и использования в качестве организаторов партизанских отрядов. Существенно возросло влияние руководителей таких групп в результате обретенного ими статуса офицеров Красной армии. Кроме того, увеличивающееся количество отрезанных от своих частей офицеров Красной армии, которые занимали командные посты в отрядах, стремилось отождествлять себя с армией в партизанском движении. Даже среди партизанских отрядов, непосредственно не связанных с Красной армией, ряд важных факторов обусловливал зависимость от нее. Партия и НКВД в последние месяцы 1941 года быстро теряли свой авторитет в результате поспешного отступления и беспорядочной эвакуации, свидетельствовавших о неподготовленности, а во многих случаях и о моральном упадке в политических структурах режима. Если престиж Красной армии тоже в определенной степени оказался подорванным, то ее впечатляющие победы в зимние месяцы быстро восстановили его. Кроме того, существовал еще один важный фактор, побуждавший партизанские отряды искать связи с Красной армией. После того как наступление немцев было остановлено, Красная армия посылала в глубокий тыл противника разведывательные группы, состоявшие из кадровых военных и, как правило, имевшие радиста. Встречи с такими группами часто являлись первым контактом, который партизанским отрядам удавалось установить с советской стороной. Такие контакты были важны не только для получения информации и поднятия боевого духа, но часто еще и давали возможность получить материальную поддержку от командования Красной армии, имевшего в своем распоряжении авиацию.

Совокупность приведенных выше факторов позволяла Красной армии оказывать существенное влияние на действовавшие в начале 1942 года партизанские отряды. Кроме того, контроль со стороны военных был более строгим. Командование Красной армии различных уровней – фронтов, армий, корпусов, дивизий – напрямую направляло приказы партизанам. Когда партизанский отряд был способен поддерживать связь с армейскими частями по воздуху, радио или с помощью курьеров, он мог рассчитывать на получение от них оперативной информации, а также необходимых поставок, взамен от него требовали выполнения задач, желательных для армейской части. Поскольку поддерживать такие контакты было трудно, а возможности партизанского отряда по выполнению военных задач в то время были ограниченны, управление партизанскими отрядами в большинстве случаев осуществлялось нерегулярно и беспорядочно. Для партизанских отрядов, действовавших в непосредственной близости к часто менявшейся линии фронта, через которую сравнительно легко можно было поддерживать связь, управление играло определенную роль; для отдаленных партизанских отрядов, даже тех, которые были созданы посланцами Красной армии, управление практически не имело никакого значения или, в лучшем случае, было крайне затруднено. Например, в конце весны 1942 года одному из видных командиров парашютистов, Г. Линькову, не позволили перебазироваться со своим штабом в западную часть Белоруссии, поскольку большое расстояние не позволяло поддерживать радиосвязь с вышестоящим штабом на советской стороне [126] .

Немецкие донесения и послевоенные советские мемуары предоставляют скудные сведения о механизме управления партизанами в период с конца 1941 и в начале 1942 года. Видимо, управление осуществлялось временно предназначенными для этой цели органами. Политические отделы на разных уровнях командной структуры Красной армии продолжали принимать меры по контролю, но партизанское движение слишком разрослось и стало слишком сложным для управления лишь одними этими органами. Особые отделы НКВД также играли определенную роль, но их участие в управлении было косвенным. Главную роль, во всяком случае в принятии наиболее важных решений, играли военные советы, в частности военные советы фронтов. Возросшая важность военных советов отчасти объяснялась тем, что они, как органы, куда входили представители как политического, так и чисто военного крыла Красной армии, собирали в своем составе руководителей, которых интересовали многие аспекты партизанских действий. Очень важным в этой связи было то, что военные советы фронтов имели в своем составе высших партийных чиновников, игравших ключевые роли на территориях, где теперь действовали партизаны. Например, А.А. Жданов, первый секретарь Ленинградского обкома партии, был членом военного совета Северо-Западного фронта, а также военных советов Волховского и Ленинградского фронтов после их создания; Н.С. Хрущев, первый секретарь Компартии Украины, был членом военного совета Южного фронта, а позднее и Воронежского фронта; П.А. Калинин, секретарь Компартии Белоруссии, являлся членом военного совета Западного фронта. Мало что известно о деятельности этих партийных руководителей на фронтах, но о том, что их участие в работе военных советов не было простой формальностью, свидетельствует их длительное личное присутствие в штабах фронтов.

Вход
Поиск по сайту
Ищем:
Календарь