Книга Третий Рейх. Гитлер-югенд, страница 47 – Сергей Кормилицын

Авторы: А Б В Г Д Е Ж З И Й К Л М Н О П Р С Т У Ф Х Ч Ш Ы Э Ю Я
Книги: А Б В Г Д Е Ж З И Й К Л М Н О П Р С Т У Ф Х Ц Ч Ш Щ Ы Э Ю Я
Бесплатная онлайн библиотека LoveRead.in

Онлайн книга «Третий Рейх. Гитлер-югенд»

📃 Cтраница 47

Даже несмотря на несогласованность действий департаментов, ответственных за ее осуществление, конечный эффект политики национал-социалистов по отношению к молодежи производит впечатление. В кратчайший срок руководителям Рейха удалось достичь результатов, о которых иные политические партии, даже находящиеся у власти, по сей день могут только мечтать. Препятствовать осуществлению молодежной политики НСДАП в условиях тоталитарного государства было практически невозможно. Ни в коем случае не восхваляя ее авторов, равно как и ее цели, следует признать, что подобной эффективности не смогла достигнуть даже масштабнейшая пионерская организация Советского Союза, вкупе с ВЛКСМ.

Если бы не поражение в войне против СССР, ничто не было бы в силах помешать осуществлению планов руководства Рейха. Еще несколько лет, и национал-социалисты выиграли бы свою «битву за молодежь». Предсказать вероятные последствия этого не сложно.

СХЕМЫ И ИЛЛЮСТРАЦИИ
Иллюстрация к книге — Третий Рейх. Гитлер-югенд [i_002.jpg]

Схема 1. Учителя — члены НСЛБ

Иллюстрация к книге — Третий Рейх. Гитлер-югенд [i_003.jpg]

Схема 2. Членство школьных учителей в НСДАП (по данным на 1 января 1935 г)

Иллюстрация к книге — Третий Рейх. Гитлер-югенд [i_004.jpg]

Схема 3. Средняя школа и варианты карьеры молодого немца в Третьем Рейхе

Иллюстрация к книге — Третий Рейх. Гитлер-югенд [i_005.jpg]

Схема 4. Старшая школа и варианты карьеры молодого немца в Третьем Рейхе

Иллюстрация к книге — Третий Рейх. Гитлер-югенд [i_006.jpg]

Схема 5. Понедельный план лагеря KЛB

Иллюстрация к книге — Третий Рейх. Гитлер-югенд [i_007.jpg]

Схема 6. Динамика охвата молодежи национал-социалистическими молодежными организациями

Иллюстрация к книге — Третий Рейх. Гитлер-югенд [i_008.jpg]

Схема 7. Система партийных школ и варианты карьеры молодого немца в Третьем Рейхе

Иллюстрация к книге — Третий Рейх. Гитлер-югенд [i_009.jpg]

Схема 8. «Вспомогательные школы» в Третьем Рейхе

Иллюстрация к книге — Третий Рейх. Гитлер-югенд [i_010.jpg]

Схема 9. Численность молодежных организаций Германии к 1932 г.

Иллюстрация к книге — Третий Рейх. Гитлер-югенд [i_011.jpg]

Схема 10. Число выпускников школ руководителей Гитлер-югенд 1933–1938 гг.

Иллюстрация к книге — Третий Рейх. Гитлер-югенд [i_012.jpg]

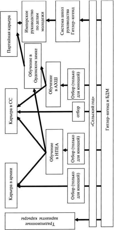
Схема 11. Гитлер-югенд и варианты карьеры молодого немца в Третьем Рейхе

Иллюстрация к книге — Третий Рейх. Гитлер-югенд [i_013.jpg]

Схема 12. Общее число преступлений среди молодежи крупнейших городов Германии 1933–1939 гг.

Иллюстрация к книге — Третий Рейх. Гитлер-югенд [i_014.jpg]

Лорд Баден-Пауэлл — основатель скаутского движения. Многие его идеи были использованы и развиты национал-социалистами

Иллюстрация к книге — Третий Рейх. Гитлер-югенд [i_015.jpg]

Настольная игра «Твоя машина КдФ». Пусть дети объяснят родителям: автомобиль купить просто

Иллюстрация к книге — Третий Рейх. Гитлер-югенд [i_016.jpg]

«Автомобиль вождя». Все дети любят играть с машинками

Иллюстрация к книге — Третий Рейх. Гитлер-югенд [i_017.jpg]

Та же машина, только уже настоящая

Иллюстрация к книге — Третий Рейх. Гитлер-югенд [i_018.jpg]

Даже обои на кукольной кухне могут быть орудием пропагандиста. На всех ее стенах — сцены из жизни «Гитлеровской молодежи»

Иллюстрация к книге — Третий Рейх. Гитлер-югенд [i_019.jpg]

«Молодежь служит вождю. Все десятилетние, вступайте в Гитлер-югенд!»

Иллюстрация к книге — Третий Рейх. Гитлер-югенд [i_020.jpg]

«Полевые учения Гитлер-югенд». Настольная игра для любителей походной романтики

Иллюстрация к книге — Третий Рейх. Гитлер-югенд [i_021.jpg]

Дети должны многое знать о вожде. В помощь им — его популярная биография

Иллюстрация к книге — Третий Рейх. Гитлер-югенд [i_022.jpg]

Предвыборная борьба Гитлера была нешуточной. Вождь выступал против самой государственной системы, не афишируя, как он намерен ее изменить

Иллюстрация к книге — Третий Рейх. Гитлер-югенд [i_023.jpg]

Штурмовик Бранд. Немецкий подросток должен был стремиться стать таким

Иллюстрация к книге — Третий Рейх. Гитлер-югенд [i_024.jpg]

Бальдур фон Ширах — имперский руководитель молодежи. Посредственный, но чрезвычайно плодовитый поэт. Один из самых молодых партфункционеров НСДАП

Иллюстрация к книге — Третий Рейх. Гитлер-югенд [i_025.jpg]
Иллюстрация к книге — Третий Рейх. Гитлер-югенд [i_026.jpg]

Барабанщики и трубачи завтрашнего дня. Аналогии с пионерской организацией напрашиваются сами собой

Иллюстрация к книге — Третий Рейх. Гитлер-югенд [i_027.jpg]
Иллюстрация к книге — Третий Рейх. Гитлер-югенд [i_028.jpg]
Иллюстрация к книге — Третий Рейх. Гитлер-югенд [i_029.jpg]
Иллюстрация к книге — Третий Рейх. Гитлер-югенд [i_030.jpg]

Вождь использовал каждый удобный случай, чтобы показать свою любовь к детям, близость к германской молодежи

Вход
Поиск по сайту
Ищем:
Календарь