Книга Коричневые тени в Полесье. Белоруссия 1941-1945, страница 86 – Олег Романько

Авторы: А Б В Г Д Е Ж З И Й К Л М Н О П Р С Т У Ф Х Ч Ш Ы Э Ю Я
Книги: А Б В Г Д Е Ж З И Й К Л М Н О П Р С Т У Ф Х Ц Ч Ш Щ Ы Э Ю Я
Бесплатная онлайн библиотека LoveRead.in

Онлайн книга «Коричневые тени в Полесье. Белоруссия 1941-1945»

📃 Cтраница 86

Таблица А.2

Общая таблица численности «восточных» добровольцев в германских вооруженных силах (1941–1945)

Категории добровольцев … Вермахт силы охраны правопорядка … Войска СС … Всего

Русские … ок. 289,5 тыс. … ок. 20,5 тыс. … ок. 310 тыс.

Украинцы … ок. 224 тыс. … ок. 26 тыс. … ок. 250 тыс.

Белорусы … ок. 7 тыс. … ок. 12 тыс. … ок. 19 тыс. [77]

Казаки … ок. 20 тыс. … ок. 50 тыс. … ок. 70 тыс.

Литовцы … ок. 36,8 тыс. … — … ок. 36,8 тыс.

Латыши … ок. 49 тыс. … ок. 39 тыс. … ок. 88 тыс.

Эстонцы … ок. 49 тыс. … ок. 20 тыс. … ок. 69 тыс.

«Туркестанцы» … ок. 178 тыс. … ок. 2 тыс. … ок. 180 тыс.

Северокавказцы … ок. 27,4–29.4 тыс. … ок. 0,6 тыс. … ок. 28–30 тыс.

Грузины … ок. 19,6 тыс. … ок. 0,4 тыс. … ок. 20 тыс.

Армяне … ок. 17,6 тыс. … ок. 0,4 тыс. … ок. 18 тыс.

Азербайджанцы … ок. 24–34 тыс. … ок. 1 тыс. … ок. 25–35 тыс.

Поволжские татары … ок. 38 тыс. … ок. 2 тыс. … ок. 40 тыс.

Крымские татары … ок. 12,6–17,6 тыс. … ок. 2,4 тыс. … ок. 15–20 тыс.

Калмыки … ок. 5 тыс. … — … ок. 5 тыс.

Всего: … ок. 997,5 тыс. — 1,01 млн … ок. 176,3 тыс. … ок. 1,17–1,18 млн. [78]


ПРИЛОЖЕНИЕ Б

Схема Б. 1

Система подчинения и руководства иностранными добровольческими в формированиями в германских вооруженных силах (вермахт)

Иллюстрация к книге — Коричневые тени в Полесье. Белоруссия 1941-1945 [i_010.jpg]

Схема Б. 2

Система подчинения и руководства иностранными добровольческими в формированиями в германских вооруженных силах (войска СС)

Иллюстрация к книге — Коричневые тени в Полесье. Белоруссия 1941-1945 [i_011.jpg]

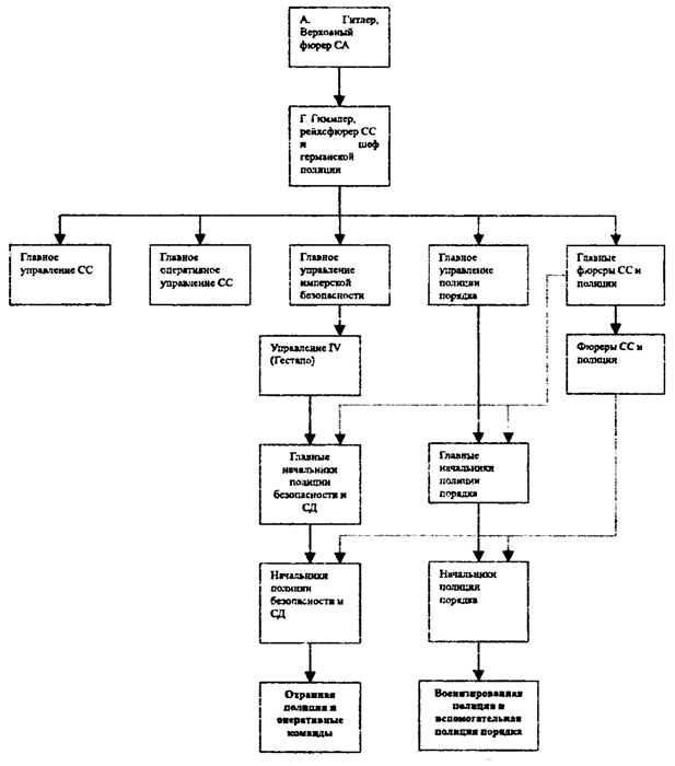
Схема Б. 3

Система подчинения и руководства иностранными добровольческими в формированиями в германских вооруженных силах (полиция)

Иллюстрация к книге — Коричневые тени в Полесье. Белоруссия 1941-1945 [i_012.jpg]

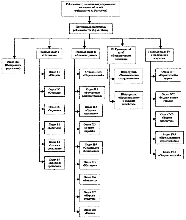
Схема Б.4

Структура министерства по делам оккупированных восточных областей (по состоянию на 1 декабря 1941 года)

Иллюстрация к книге — Коричневые тени в Полесье. Белоруссия 1941-1945 [i_013.jpg]

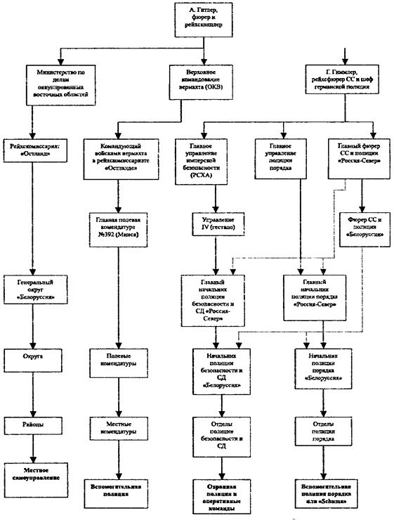
Схема Б.5

Военно-административная система на территории генерального округа «Белоруссия» (1941–1943 годов)

Иллюстрация к книге — Коричневые тени в Полесье. Белоруссия 1941-1945 [i_014.jpg]

Схема Б.6

Военно-административная система на территории генерального округа «Белоруссия» (1941–1943 годов)

Иллюстрация к книге — Коричневые тени в Полесье. Белоруссия 1941-1945 [i_015.jpg]

Таблица Б.6

Площадь и население генерального округа «Белоруссия» (по состоянию на апрель 1942 — декабрь 1943 года)

Округ Площадь, км2 Население Население на км2 По состоянию на
Барановичи 5694 341 522 59,2 07.03.1943 г.
Борисов [79] 1248 32 717 26,2 20.01.1943 г.
Глубокое 8746 340 217 38,9 16.12.1943 г.
Ганцевичи 6085 119 595 18,8 22.01.1943 г.
Лида 3641 278 508 60,0 11.11.1942 г.
Минск (город) 42 103 110 15.04.1942 г.
Минск (округ) 5429 304 241 56,0 13.12.1942 г.
Новогрудок 4301 194 504 45,2 03.03.1943 г.
Слоним 4704 171 563 36,4 08.12.1942 г.
Слуцк 5242 220 603 42, 1 10.12.1942 г.
Вилейка 7530 299 553 47, 7 23.01.1943 г.
Всего 53 660 2411 333 42,8 (45 с городом Минск)

Вход
Поиск по сайту
Ищем:
Календарь