Книга Власть рода. Родовые программы и жизненные сценарии, страница 21 – Валерий Докучаев, Лариса Докучаева

Авторы: А Б В Г Д Е Ж З И Й К Л М Н О П Р С Т У Ф Х Ч Ш Ы Э Ю Я
Книги: А Б В Г Д Е Ж З И Й К Л М Н О П Р С Т У Ф Х Ц Ч Ш Щ Ы Э Ю Я
Бесплатная онлайн библиотека LoveRead.in

Онлайн книга «Власть рода. Родовые программы и жизненные сценарии»

📃 Cтраница 21

Вот только снова возникают вопросы: а что, если Род жениха и Род невесты из разных культур, и они предлагают разные способы решения возникающих задач? А что, если и Род жениха, и Род невесты имели разный опыт общения с социумом и наработали разные способы взаимодействия с социумом? А может быть, эти способы неэффективны сейчас?

Потомок каждый раз стоит перед выбором: чьи способы решения эффективнее – его деда или деда его невесты, а может быть, в литературном примере или у кого-то из хороших знакомых?..

Мы действуем сообразно памяти, которая зафиксировала опыт предков, наш личный опыт, опыт популяции. Соотнося свои вопросы с этим опытом, мы решаем, правильные или неправильные ответы нам предлагают.

Но наследственная память не исчерпывает всех возможностей. Следовательно, опираясь на память, надо всегда иметь в виду, что способов решения любых задач много. Надо поверить в себя и найти то решение, которое будет в данной ситуации эффективным. При этом решение может оказаться новым, оригинальным. А может быть, мы извлекли из памяти хорошо забытый опыт решения аналогичных задач, приобретённый нашими предками.

В таком случае хорошо бы иметь какие-то критерии оценки, сравнения, выбора. Самый главный критерий простой: быть счастливыми. Но какой из стереотипов поведения, например, поиска партнёра, приведёт к счастью: знакомство по Интернету, на улице, в клубе по интересам, с помощью свахи?.. Уже на первой стадии желательно обладать неким промежуточным критерием для того, чтобы не ошибиться в выборе. Чтобы именно с этим партнёром обрести счастье.

Похоже, что древние предложили нам в разных формулировках хороший критерий для решения человеком его жизненных задач: «Чтобы холод головы соответствовал жару сердца!»

А если с этих позиций подойти к анализу жизни наших предков – к анализу той библиотеки файлов – набора способов решения различных жизненных задач? Может быть, тогда удастся выбрать каждому из личной библиотеки тот самый файл, за которым стоит родная, близкая, эффективная Родовая программа, следование которой – гарант счастья на всех этапах жизненного пути?


Давайте пообщаемся с обычной парой Олег – Ольга. Они притянулись друг к другу. У них возникли отношения, которые не отвечают их критерию счастья. При этом они стремятся остаться в паре, которая хотела бы видеть себя счастливой семьёй. Известный совет классика: «.Хотите быть счастливы? Будьте счастливы!» — не помогает. Олег говорит: «Почему-то возникает напряжение при моём общении с Ольгой». А Ольга говорит: «Что-то мешает гармоничному и счастливому союзу с Олегом». Что мешает?

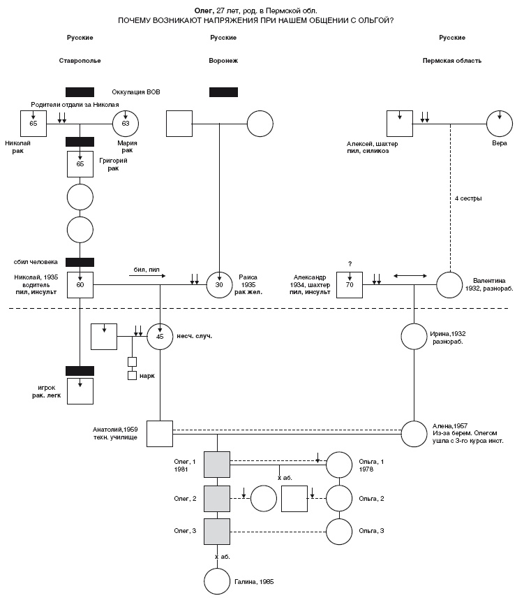
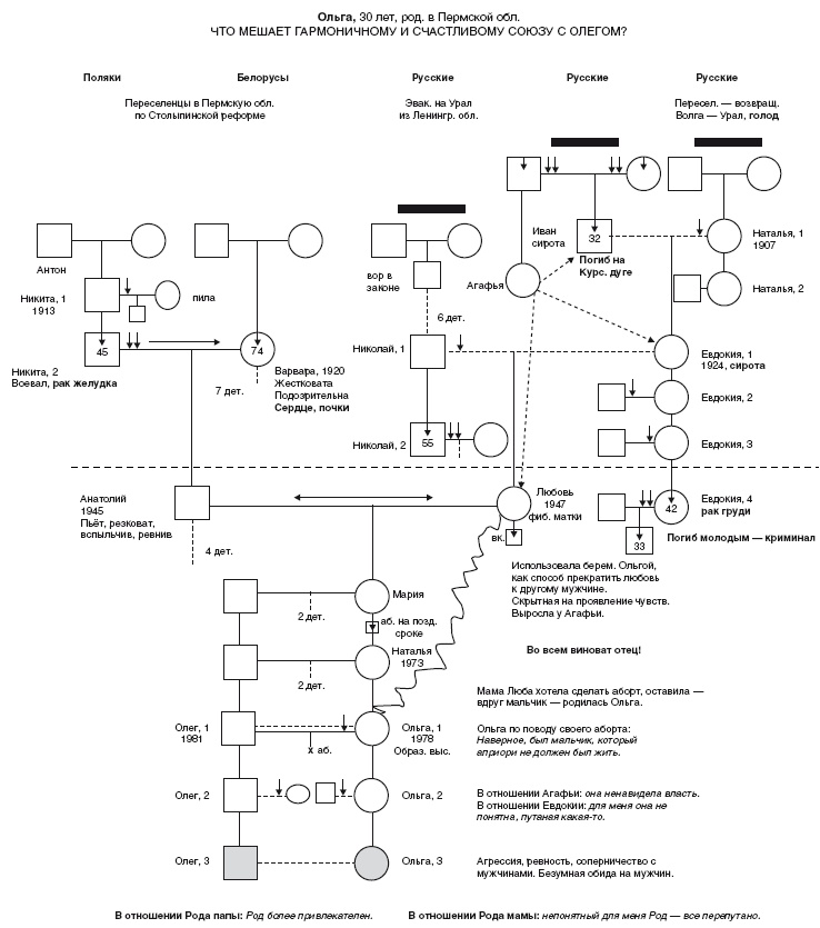
Многослойные сфокусированные геносоциограммы (генограммы) партнёров

Генограмма – стилизованное генеалогическое древо Рода. Выражаясь современным языком, генограмма – геном Рода, подборка системных файлов. Файлы прекрасно располагаются на генограмме, как на полках библиотечных стеллажей. Каждый системный файл может открыть родовые программы, которые систематизировали предки в долговременной памяти. На рисунках представлены генограммы Олега и Ольги.

Иллюстрация к книге — Власть рода. Родовые программы и жизненные сценарии [i_018.jpg]

Рис. 9. Род Олега – генограмма

Иллюстрация к книге — Власть рода. Родовые программы и жизненные сценарии [i_019.jpg]

Рис. 10. Род Ольги – генограмма


Комментарий родолога
Анализ – диагностика

По системным файлам, расположенным на генограмме, по словам и чувствам консультируемого во время беседы консультант делает заключение об эффективности удовлетворения потребностей консультируемого.

Род Олега

Краткая характеристика системных файлов Олега, расположенных на генограмме.


Олег – первый ребёнок у своих родителей.


Мужчины – предки Олега по отцу – пережили оккупацию.

1. Избегали участия в военных действиях, направленных на защиту Родины.

2. Из жизни уходили в возрасте шестидесяти – шестидесяти пяти лет от заболеваний: рак, цирроз печени.

3. Создавали семью не по любви, а в силу сложившихся обстоятельств.


Мужчины – предки Олега по маме.

1. Шахтеры.

2. Уходили из жизни: инсульт, силикоз.

3. Создавали семью по любви.


Женщины – предки Олега по отцу – пережили оккупацию.

1. Из жизни уходили в возрасте шестидесяти трех, тридцати лет. Причины ухода из жизни – рак.

2. Жили с нелюбимыми мужьями.


Женщины – предки Олега по маме.

1. Долгожительницы.

2. Не получили образования.

3. Бабушка и прабабушка пережили своих мужей.

Род Ольги

Из рассказа Ольги следует ряд фактов.

Одни из них субъективны – это представления Ольги, сохранённые её памятью, о взаимоотношениях между родственниками. Память о том, как они воспринимали власть, какими навыками владели…

Другие объективны – это даты, места жительства, социальные события в стране…

Краткая характеристика системных файлов Ольги, расположенных на генограмме.


Ольга – четвёртый ребёнок у своих родителей.


Женщины – предки Ольги по маме – пережили в результате реформ и войн смену места жительства, потерю родителей во время войны.

1. Женщины оставались сиротами.

2. Они стремились создать семью по любви. Поиск привёл к нескольким бракам.

3. Они теряли мужчин.

4. У них рождались и выживали только девочки.


Женщины предки Ольги по отцу – пережили в результате реформ смену места жительства.

1. Характерен один брак по жизни.

2. Много разнополых детей.

3. Многонациональны: поляки, белорусы.


Мужчины предки Ольги по маме – пережили в результате реформ и войн смену места жительства.

1. Погибали, уходили из семьи в молодом возрасте.

2. Не смогли создать устойчивые официальные семьи.

3. Теряли хозяйство, семью.

4. Оставляли детей сиротами.

Вход
Поиск по сайту
Ищем:
Календарь