Книга Психология влияния, страница 36 – Роберт Б. Чалдини

Авторы: А Б В Г Д Е Ж З И Й К Л М Н О П Р С Т У Ф Х Ч Ш Ы Э Ю Я
Книги: А Б В Г Д Е Ж З И Й К Л М Н О П Р С Т У Ф Х Ц Ч Ш Щ Ы Э Ю Я
Бесплатная онлайн библиотека LoveRead.in

Онлайн книга «Психология влияния»

📃 Cтраница 36

Я смею утверждать, что Сара является такой же жертвой тактики «выбрасывания низкого мяча», как покупатели, которые поддались стратегии «дать нечто и позднее это забрать» в агентстве по продаже новых автомобилей. Тим остается тем же парнем, каким был всегда. Но поскольку новые привлекательные качества, которые Сара открыла (или вообразила) в нем, для нее являются достаточно реальными, она теперь удовлетворена тем положением дел, которое было неприемлемым для нее до того, как она приняла на себя чудовищное обязательство в отношении Тима. Решение выбрать Тима, хотя оно, если судить объективно, было неправильным, «взрастило» собственную поддержку и, похоже, сделало Сару понастоящему счастливой. Я никогда не упоминал при Саре о том, что мне известно о тактике «выбрасывания низкого мяча». Причина моего молчания заключается не в моей уверенности в том, что Саре лучше оставаться в неведении. Я считаю, что больше информации всегда лучше, чем меньше. Дело просто в том, что я уверен — если я скажу хоть слово, Сара меня возненавидит.

Борьба за общественные блага

Любая из методик достижения уступчивости, которые обсуждаются в данной книге, может быть использована как во благо, так и во зло, в зависимости от мотивов человека, желающего ее применить. Естественно, тактика «выбрасывания низкого мяча» может использоваться для получения социально более значимых результатов, нежели продажа новой машины или восстановление отношений с бывшей любовницей. Давайте рассмотрим конкретный пример. Одно исследование, проведенное в Айове (Pallak, Cook & Sullivan, 1980), показало, как тактика «выбрасывания низкого мяча» может заставить домовладельцев экономить энергию. Доктор Майкл Поллак разработал интересный проект. В начале зимы с жителями Айовы, которые отапливали свои дома природным газом, встретился специальный консультант. Этот консультант дал домовладельцам некоторые советы, касающиеся экономии энергии, и попросил их экономить горючее. Все согласились попытаться, однако когда исследователи изучили платежные ведомости семей через месяц и затем в конце зимы, они не увидели никакой реальной экономии. Домовладельцы, которые обещали экономить энергию, использовали столько же природного газа, сколько те их соседи, которые не вступали в контакт с консультантом. Следовательно, добрых намерений в сочетании с информацией о том, как экономить горючее, было недостаточно для того, чтобы изменить привычки.

Еще до начала эксперимента Поллак и его коллегиисследователи осознали, что для изменения существующих моделей использования энергии потребуется нечто большее. Поэтому во втором случае они несколько изменили условия эксперимента. С пользующимися природным газом жителями Айовы также встретился консультант, который дал домовладельцам советы, касающиеся экономии топлива, и попросил их беречь газ, но на этот раз консультант предложил еще коечто. Он сказал, что имена тех жителей, которые будут экономить энергию, опубликуют в газетах как имена граждан, движимых заботой об интересах общества. Эффект был потрясающим. Уже через месяц при проверке счетчиков выяснилось, что домовладельцы сэкономили в среднем по 422 кубических фута газа каждый. Возможность увидеть свои имена в газете явилась для людей мощным стимулом к приложению значительных усилий с целью экономии газа.

Затем «коврик выдернули». Исследователи устранили причину, которая побудила людей экономить горючее. Каждой семье, которой была обещана публикация фамилии, в письменном виде сообщили, что выполнить данное обещание не представляется возможным.

В конце зимы Поллак и его коллеги изучили влияние разосланных писем на потребление природного газа в этих семьях. Вернулись ли люди к прежней привычной расточительности после того, как потеряли надежду увидеть свои имена на страницах газет? Нет! В каждом из остававшихся холодных месяцев эти семьи сэкономили даже больше горючего, чем в те месяцы, когда они думали, что их будут публично восхвалять за проявленную сознательность! В первый месяц домовладельцы потребили природного газа на 12,2% меньше, чем обычно, потому что надеялись увидеть свои имена напечатанными в газете. Однако после того, как хозяева домов узнали из полученных ими писем, что это невозможно, они не увеличили потребление энергии до прежнего уровня. Напротив, в каждом из оставшихся зимних месяцев они потребили газа на 15,5% меньше, чем потребляли в среднем ежемесячно до беседы с консультантом.

Конечно, мы никогда не можем быть абсолютно уверены в том, что получим подобный результат. Давайте попробуем разобраться, почему в данном случае все произошло именно так, как произошло. Домовладельцев вынудили взять на себя обязательство по экономии газа с помощью тактики «выбрасывания низкого мяча» — им пообещали широкую известность. Принятое обязательство сразу же стало создавать свою собственную поддержку: домовладельцы начали изменять свои привычки, начали получать удовольствие от своих усилий, направленных на общее благо, начали убеждать себя в необходимости уменьшения зависимости США от иностранных поставщиков природного газа, начали проявлять большее внимание к своим коммунальным счетам, начали гордиться своей способностью к самоограничению и, что важнее всего, начали считать самих себя экономными, радеющими об общем национальном благе гражданами. Если учесть все эти новые доводы, оправдывавшие принятое обязательство по экономии энергии, становится понятно, почему данное обязательство продолжало выполняться даже после того, как первоначальный стимул (публикация имен на страницах газет и, как следствие, широкая известность) был устранен.

Как объяснить то, что домовладельцы не просто продолжили экономить горючее, но стали делать это даже с большим усердием, когда фактор гласности перестал быть решающим? Можно поразному ответить на этот вопрос, но лично мне наиболее логичным представляется следующее объяснение. Возможность прославиться через газету мешала домовладельцам в полной мере почувствовать свою ответственность за принятое обязательство. Изза действия этого внешнего фактора хозяева домов не могли убедить себя в том, что они экономят газ потому, что верят в необходимость подобной экономии. Когда же всем жителям пришли письма, в которых людей извещали о невозможности опубликования их имен в газетах, было устранено единственное препятствие, не позволявшее домовладельцам считать себя патриотично настроенными, сознающими необходимость экономии энергии гражданами. Новое представление людей о самих себе подтолкнуло их к еще большей экономии. Так же как Сара, они взяли на себя обязательство под воздействием первоначального побудительного мотива и стали с еще большим рвением выполнять принятое обязательство после того, как этот побудительный мотив перестал действовать.19

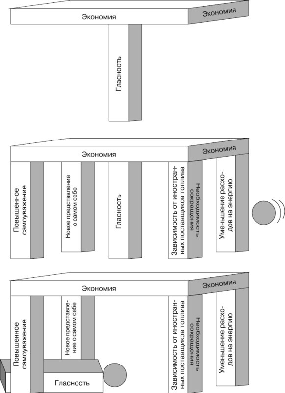
Иллюстрация к книге — Психология влияния [_17.jpg]

Рис. 3.6. «Выбрасывание низкого мяча» длительного действия

Здесь иллюстрируется исследование, проведенное в Айове с целью экономии энергии. Первоначальное усилие опиралось на обещание широкой огласки (вверху). Вскоре, однако, принятое обязательство по экономии энергии само выстроило поддерживающие его опоры, что позволило исследователям выбросить свой «низкий мяч» (в середине). В результате установился постоянный уровень экономии, который имел свои собственные точки опоры после того, как первоначальную опору (фактор гласности) свалили (внизу)

Вход
Поиск по сайту
Ищем:
Календарь