Книга Как победить свой возраст? 8 уникальных способов, которые помогут достичь долголетия, страница 30 – Алексей Москалев

Авторы: А Б В Г Д Е Ж З И Й К Л М Н О П Р С Т У Ф Х Ч Ш Ы Э Ю Я
Книги: А Б В Г Д Е Ж З И Й К Л М Н О П Р С Т У Ф Х Ц Ч Ш Щ Ы Э Ю Я
Бесплатная онлайн библиотека LoveRead.in

Онлайн книга «Как победить свой возраст? 8 уникальных способов, которые помогут достичь долголетия»

📃 Cтраница 30

Необъяснимая усталость

Недостаток кроветворения и доставки кислорода к тканям в результате анемии может вызывать усталость. Усталость является распространенным побочным эффектом дефицита железа и меди, витаминов B6, B12 и фолиевой кислоты, что может привести к низкому уровню красных кровяных клеток. Анемия может также проявляться как бледность лица. Нужно понимать, что другие факторы тоже могут вызвать чрезмерное утомление, в том числе сердечно-сосудистые заболевания, депрессии или болезни щитовидной железы.


Ломкость и сухость волос

Волосы в основном состоят из белка кератина. Ломкие волосы могут сигнализировать о дефиците незаменимых жирных кислот, белков, железа и других питательных веществ.


Ложковидные ногти

Могут быть признаком железодефицитной анемии.


Проблемы во рту

Воспаление в уголках рта может быть сигналом дефицита рибофлавина (витамина В2) или железа. Белый или припухший язык – признак нехватки железа или B-витаминной недостаточности. Состояние, которое называется синдром жжения во рту, может возникнуть, когда железо, цинк или уровни витаминов группы В падают ниже требуемых.


Диарея

Хроническая диарея может быть признаком нарушения всасывания, а это означает, что питательные вещества не в полной мере усваиваются организмом. Нарушение всасывания может быть вызвано инфекцией, приемом некоторых лекарственных препаратов, злоупотреблением алкоголем и расстройством пищеварения, таким как целиакия [165] и болезнь Крона [166] .


Апатия или раздражительность

Необъяснимые изменения настроения, особенно апатичность или раздражительность, могут быть симптомами серьезного заболевания – депрессии. Но они также могут быть симптомами того, что ваш организм не получает необходимых питательных веществ.


Отсутствие аппетита

С возрастом аппетит зачастую уменьшается. Вкусовые рецепторы теряют чувствительность. Пожилые люди, как правило, менее активны, поэтому они требуют меньшего количества калорий. Лекарства могут подавлять аппетит. Однако недоедание может быть причиной дефицита микро– и макронутриентов. Специализированный анализ крови поможет выявить, дефицит каких витаминов и минералов вы испытываете. Врач-диетолог вам также поможет установить и устранить недостатки в питании.

Метаболический синдром

Метаболический синдром включает в себя артериальную гипертонию, накопление жира в области талии, нарушение утилизации глюкозы и липидного обмена. Как известно, метаболический синдром увеличивает риск развития сахарного диабета 2-го типа и сердечно-сосудистых заболеваний. Инсулин регулирует уровень сахара в крови. Нечувствительность (резистентность) к инсулину – ключевой фактор развития метаболического синдрома. Под термином «инсулинорезистентность» принято понимать снижение реакции периферических тканей на инсулин при его достаточной концентрации. В результате того, что действие инсулина ослаблено, глюкоза из крови не может проникать в клетки, и ее уровень в крови возрастает. Организм пытается скомпенсировать ощущаемый им виртуальный «недостаток» инсулина, в результате чего уровень выработки инсулина начинает превышать норму. В организме здорового человека до 80 % глюкозы утилизируется скелетными мышцами, поэтому хроническое снижение физической нагрузки является одним из ключевых факторов риска инсулинорезистентности.

Ранняя диагностика метаболического синдрома является одним из методов первичной профилактики (табл. 12). Наиболее простым способом оценки резистентности к инсулину является индекс инсулинорезистентности HOMA-IR. Он оценивается как соотношение уровня инсулина и глюкозы натощак. Индекс HOMA-IR рассчитывают по формуле:


HOMA-IR = глюкоза натощак (ммоль/л) х инсулин натощак (мкЕд/мл) /22,5


Норма индекса HOMA – IR < 2,77. Инсулинорезистентность диагностируется, если HOMA-IR превышает 2,86 балла. Прогностическую роль также играет низкий уровень глюкагоноподобного пептида-1 и пептида С, свидетельствующий о нарушении регуляции выработки собственного инсулина.


Таблица 12. Критерии диагностики метаболического синдрома [167]

Иллюстрация к книге — Как победить свой возраст? 8 уникальных способов, которые помогут достичь долголетия [_165.jpg]

Согласно рекомендации Всероссийского научного общества кардиологов по диагностике и лечению метаболического синдрома, наличие у пациента центрального ожирения и двух дополнительных критериев является основанием для диагностирования у него метаболического синдрома.

Факторы риска возникновения метаболического синдрома:

● возраст старше 45 лет;

● центральное ожирение;

● гестационный сахарный диабет, сахарный диабет 2-го типа у родственников (прямая линия);

● сопутствующие заболевания (сердечно-сосудистой системы, неалкогольная жировая болезнь печени, синдром поликистозных яичников).


Профилактика заключается в здоровом питании, умеренных физических нагрузках и снижении избыточного веса.

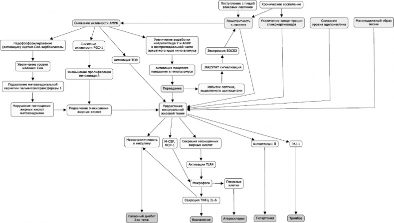
На схеме (рис. 18) показаны основные механизмы, приводящие к развитию метаболического синдрома и связанных с ним заболеваний. Далее мы рассмотрим основные проявления метаболического синдрома: ожирение, сахарный диабет 2-го типа и артериальную гипертонию.

Иллюстрация к книге — Как победить свой возраст? 8 уникальных способов, которые помогут достичь долголетия [_166.jpg]

Рис. 18. Механизмы возникновения проявлений метаболического синдрома.


Сахарный диабет 2-го типа

Сахарный диабет является хроническим заболеванием, которое развивается, если поджелудочная железа не производит достаточно инсулина или организм не может его эффективно использовать. Гипергликемия, или повышенный уровень сахара в крови, со временем приводит к серьезному повреждению многих систем организма, особенно нервов и кровеносных сосудов.

Вход
Поиск по сайту
Ищем:
Календарь