Книга Семь шагов для создания эффективного ИТ-подразделения, страница 12 – Сергей Гредников

Авторы: А Б В Г Д Е Ж З И Й К Л М Н О П Р С Т У Ф Х Ч Ш Ы Э Ю Я
Книги: А Б В Г Д Е Ж З И Й К Л М Н О П Р С Т У Ф Х Ц Ч Ш Щ Ы Э Ю Я
Бесплатная онлайн библиотека LoveRead.in

Онлайн книга «Семь шагов для создания эффективного ИТ-подразделения»

📃 Cтраница 12
Иллюстрация к книге — Семь шагов для создания эффективного ИТ-подразделения [image10_55e8266e4eac8a73645c835c_jpg.jpg]

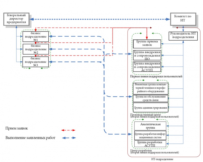
Рисунок 4. Схема взаимодействия структурных подразделений предприятия и ИТ-подразделения


В последующем разделе рассмотрим общую схему взаимодействия более подробно.

5.1. Организация взаимодействия

Для удобства дальнейшего изложения материала, аппаратно-программный комплекс, используемый для приема, регистрации заявок, контроля за выполнением работ, а также для получения статистики по Заявкам будем называть – HelpDesk, а специалистов, отвечающих за прием и распределение Заявок – менеджерами HelpDesk.

Согласно приведенной схеме на., основанием для выполнения работ сотрудниками ИТ-подразделения является Заявка Заказчика в специализированное программное обеспечение – Система регистрации заявок HelpDesk. Данное программное обеспечение становится единой точкой входа/выхода информации для ИТ-подразделения, следовательно исключительную важность в организации взаимодействия играет бизнес-процесс обработки Заявок пользователей.

Далее кратко рассмотрим бизнес-процесс работы с Заявками с применением программного обеспечения HelpDesk, состоящий из нескольких основных шагов.

Шаг первый – прием Заявки пользователя.

При поступлении новой заявки менеджеру HelpDesk приходит оповещение на электронную почту. Менеджер HelpDesk проводит первоначальный анализ заявки. В следующих случаях, когда нет возможности выполнить заявку по одной из следующих причин:

– Дублирующая заявка

– Не входит в компетенцию ИТ-подразделения

– Заявка снята Заказчиком

– Не согласовано с СБ и/или Руководителем по направлению

– Ошибка/неисправность не обнаружена

– Отсутствует техническая возможность

– Не запланирован бюджет

– Нет ТМЦ в наличии (по возможности не рекомендуется применять, а использовать механизм перенесения сроков, по договоренности с Заказчиком на более поздний период)

– Не поддерживаемый ИТ-сервис (отсутствует в списке SLA)

– Недостаточно информации для выполнения Задачи

– Незаинтересованность пользователя

– Другое (необходима расшифровка)

применяется инструмент «Мотивированный отказ».

Шаг второй – назначение Исполнителя работ по Заявке.

Если заявка принята в работу, возможны следующие варианты назначения Исполнителя:

Менеджер HelpDesk назначает исполнителем по заявке себя в случаях, если работы будут выполнены менеджером HelpDesk, если в заявке недостаточно исходных данных. Менеджер HelpDesk добавляет комментарий в заявку о необходимости предоставить дополнительную информацию. Если запрашиваемые данные по истечении трех дней не предоставлены, делает мотивированный отказ с указанием его обоснования.

При поступлении новой заявки по программному ИТ-сервису, требующей изменения программного обеспечения, Исполнителем назначается руководитель отдела разработки и внедрения информационных систем или руководитель подразделения АСУТП, который затем назначает Исполнителя из сотрудников своего отдела или передает заявку в работу сторонним организациям, осуществляющим третью линию поддержки по данному ИТ-сервису.

В прочих случаях Исполнитель по заявке назначается в соответствии с ИТ-сервисом.

Для обеспечения выполнения выше представленной схемы менеджер HelpDesk должен владеть следующей информацией:

Действующий каталог ИТ-сервисов предприятия – обычно перечень ИТ-сервисов закрепляется SLA;

Матрицей распределения ИТ-сервисов за ИТ-сотрудниками с указанием исполняемых функций по ИТ-сервису.

Утвержденный каталог выполняемых работ специалистами ИТ-подразделения.

Действующий регламент управления изменениями на предприятии, отражающий последовательность действий, в случаях внесения изменений в программное обеспечение, инфраструктуру, связь, АСУТП и т. п.

Шаг третий – установка плановых сроков выполнения работ Исполнителем работ по Заявке.

Минимальный срок выполнения работ по Заявке устанавливается три дня.

В случае если менеджер HelpDesk не может самостоятельно определить срок выполнения работ по заявке, он согласовывает сроки с конечным исполнителем по Заявке.

Шаг четвертый – выполнение работ Исполнителем работ по Заявке.

Далее, Исполнитель проводит окончательный анализ поступившей заявки. Руководствуясь регламентирующими документами по ИТ-сервису, наличием или отсутствием технической возможности реализации заявки, Исполнитель принимает заявку в работу или делает «Мотивированный отказ» с указанием его обоснования.

При приеме заявки в работу Исполнитель оценивает плановую трудоемкость работ, текущую загруженность по ранее поступившим заявкам и, при необходимости, изменяет сроки работ с помощью инструмента «Изменить сроки» с обязательным указанием обоснования. Этим инструментом также можно воспользоваться в ходе выполнения работ по заявке. Но, всегда при перенесении сроков выполнения работ по Заявке, Исполнитель должен согласовывать этот перенос с Заказчиком.

При необходимости привлечения других Исполнителей к выполнению работ по Заявке, или в случае выполнения работ по разным позициям каталога работ ИТ-подразделения, создается связанная заявка от имени автора (Заказчика) основной заявки. Причем, о всех происходящих действиях по Заявке, Заказчик уведомляется посредством электронной почты.

В случае, если работы по заявке будут выполнены позднее по объективным причинам, такие как отсутствие технической возможности до конкретного срока, задержка финансирования, приостановка проекта и т. п., Исполнитель может использовать инструмент «Отложить заявку» с обязательным указанием обоснования.

В ходе выполнения работ по заявке для уточнения возникающих вопросов, в программном обеспечении должен быть предусмотрен механизм коммуникации Исполнителя и Заказчика, который используется для фиксации переписки по Заявке, а также предоставляет возможность прикладывать к Заявке дополнительные файлы.

В случае необходимости, заявка может быть переведена в состояние «Изменение» в соответствии с действующим регламентом управления изменениями на предприятии. Ответственность за выполнение работ по изменениям возлагается на руководителя подразделения, в чью функциональную обязанность входит предоставление того или иного информационного сервиса.

Шаг пятый – завершение выполнения работ Исполнителем работ по Заявке.

После выполнения всех работ по заявке, Исполнитель оценивает фактическое время, затраченное на выполнение работ по заявке, фиксирует его и завершает работы с предоставление краткого отчета о выполненных работах.

Вход
Поиск по сайту
Ищем:
Календарь