Книга Лестница Якова, страница 144 – Людмила Улицкая

Авторы: А Б В Г Д Е Ж З И Й К Л М Н О П Р С Т У Ф Х Ч Ш Ы Э Ю Я
Книги: А Б В Г Д Е Ж З И Й К Л М Н О П Р С Т У Ф Х Ц Ч Ш Щ Ы Э Ю Я
Бесплатная онлайн библиотека LoveRead.in

Онлайн книга «Лестница Якова»

📃 Cтраница 144

КОНЕЦ

В этой истории использованы фрагменты писем из семейного архива и выписки из дела Якова Улицкого (Архив КГБ № 2160)

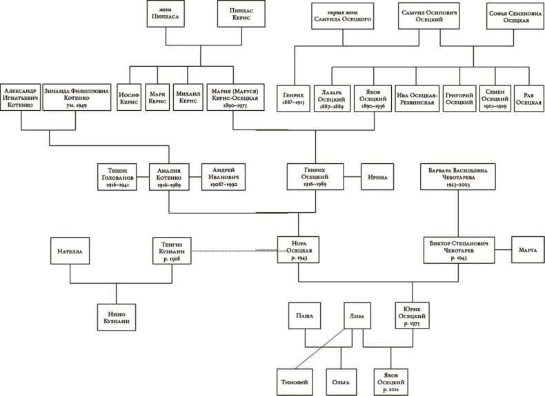
Генеалогическое древо семьи Осецких
Иллюстрация к книге — Лестница Якова [i_001.jpg]
Благодарность родственникам и друзьям

Эта книга не была бы написана без помощи и поддержки моей семьи: мужа Андрея Красулина – его благодарю за терпение и снисходительность; сыновей Алеши и, в особенности, Пети Евгеньева – их благодарю за поддержку всяческую и информационную; троюродную сестру Олю Булгакову благодарю за сохраненную атмосферу нашей семьи, от которой почти никого не осталось.


Мои друзья – Никита Шкловский, потративший много времени на разговоры и обсуждения биологических проблем, о которых заходит речь в книге, и Владимир Андреевич Успенский, вразумлявший меня по части математики, – в большой степени мои соавторы.


Особая благодарность Кате Гордеевой за гениальное соучастие – пока я рожала эту книгу, она родила сына Якова, который внес подлинность во всю эту частично придуманную историю.


Благодарю моих дорогих подруг – Лику Нуткевич, Иру Щипачеву, Любу Григорьеву, Таню Горину за заботу, терпение и всяческую поддержку, когда я совсем падала духом и отчаивалась, Дианочку, которая ежедневно помогает в той части жизни, которая для меня особенно трудна.


Благодарю моих первых читателей и редакторов: издателя Елену Шубину, Елену Костюкович, Юлю Добровольскую, Сашу Климина (его особенно – больше всех пота проливал!). Приношу благодарность всем друзьям, построгавшим немало текст, Диме Бавильскому, открывшему мне глаза на употребление притяжательных местоимений и некоторых навязчивых глаголов, Ире Уваровой и Алене Зайцевой за консультации, касающиеся театра, Мише Голубовскому за научные консультации. Благодарю дорогих Александров, которые сопровождают меня всю жизнь:

Хелемского, который прояснял мне вещи, которые я всю жизнь силилась понять и кой-чего достигла,

Горина, который давал консультации по программированию,

благодаря им обоим я теперь знаю несколько больше, чем до начала работы,

Бондарева и Смолянского – за въедливость,

Окуня – за поддержку в критическую минуту,

Варшавского – за снисходительность,

Борисова, который молился, чтобы я выжила,


и тех не менее дорогих друзей, которые мне помогали тем, что не мешали…


Приношу извинения тем, кого я забыла упомянуть в этом списке. В сущности, я должна была бы идти по алфавитной записной книжке и благодарить всех моих любимых и дорогих друзей, всех времен моей жизни, всех возрастов, некоторых ушедших… Это было бы правильно, но слишком хлопотно.


И особая точка: когда книга уже была закончена, умерла моя дорогая подруга Катя Гениева. Я успела с ней попрощаться, и ее уход был таким осмысленным и благородным, что полностью примирил меня с грядущим прощанием с нашим потрясающим, прекрасным и порой очень трудным миром, в котором мы пока еще живем. Благодарю всех.

Люся

Вход
Поиск по сайту
Ищем:
Календарь