Книга Здравый смысл врет. Почему не надо слушать свой внутренний голос, страница 29 – Дункан Дж. Уоттс

Авторы: А Б В Г Д Е Ж З И Й К Л М Н О П Р С Т У Ф Х Ч Ш Ы Э Ю Я
Книги: А Б В Г Д Е Ж З И Й К Л М Н О П Р С Т У Ф Х Ц Ч Ш Щ Ы Э Ю Я
Бесплатная онлайн библиотека LoveRead.in

Онлайн книга «Здравый смысл врет. Почему не надо слушать свой внутренний голос»

📃 Cтраница 29

Эта, как ее называют психологи, тенденция к детерминизму [30] связана с хорошо известным явлением ошибки хиндсайта или суждения задним числом — то есть склонности после того, как результат стал известен, думать: «Так мы и знали!» В разнообразных лабораторных экспериментах участников просили сделать прогнозы о будущих событиях, а после того как последние происходили, интервьюировали людей повторно. Вспоминая свои прогнозы, испытуемые всякий раз переоценивали прежнюю уверенность в тех, что оказались правильными, и недооценивали — в ошибочных {138}. Тенденция к детерминизму (так называемый «пресмыкающийся детерминизм»), однако, несколько отличается от ошибки хиндсайта и более обманчива. Склонность к суждениям задним числом, оказывается, можно легко компенсировать — напомнить человеку, о чем он говорил до того, как узнал ответ. Или попросить записывать свои прогнозы. Но даже если мы точно помним собственную неуверенность в будущем — и даже если признаем, что тот или иной поворот событий застал нас врасплох, — то по-прежнему расцениваем результат как неизбежный. Забегая вперед, например, можно сказать: «большая волна» с одинаковой вероятностью могла как вызвать снижение насилия, так и не иметь к нему ни малейшего отношения. Но стоит нам узнать, что первый вариант таки имел место, тут же становится неважно, знали мы раньше о том, что это должно произойти, или нет (ошибка хиндсайта). Раз это произошло, убеждены мы, значит, это должно было произойти {139}.

Склонность к избирательности

Тенденция к детерминизму подразумевает недостаточное внимание к событиям, которые могли произойти, но не произошли. Впрочем, не уделяем мы его и большей части случившегося. Привлекают наше внимание и вызывают стремление объяснить только те события, которые кажутся нам интересными. Мы замечаем, что опоздали на поезд, но не задумываемся обо всех тех случаях, когда приходим вовремя. Мы замечаем, что встретили в аэропорту знакомого, но ни о чем не вспоминаем, когда встреча не происходит. Мы замечаем, что благодаря некоему управляющему показатели доходности его фонда превышают индекс S&P 500 10 лет кряду, что у баскетболиста — «горячая рука», а у бейсболиста отличный удар, но ничего не видим при отсутствии столь экстраординарных показателей. Мы замечаем появление нового тренда и феноменальный успех компании, но не обращаем внимания, когда потенциальные тренды или новые компании исчезают, даже не успев запечатлеться в общественном сознании.

Равно как и склонность акцентировать произошедшее в ущерб не случившемуся, предвзятое отношение к «интересным» вещам совершенно понятно. С какой такой стати мы должны задумываться о неинтересном? Тем не менее эта предвзятость усугубляет тенденцию предлагать версии, «объясняющие» лишь часть данных. Если мы хотим выяснить, почему одни люди богаты или почему некоторые компании успешны, разумно найти таковых и определить их общие качества. Беда в том, что небогатый человек и неуспешная фирма, оказывается, обладают рядом тех же самых качеств. Единственный способ определить разницу между одними и другими — изучить оба типа и постараться выявить систематические различия. Однако, поскольку нас интересует только успех, интересоваться отсутствием такового кажется бессмысленным — или неинтересным. В результате мы связываем определенные качества с успехом, хотя на самом деле они в равной степени связаны и с провалом.

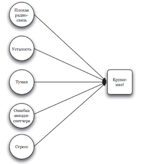
Проблема «избирательности» стоит особенно остро, когда события, на которые мы обращаем внимание, происходят лишь изредка. Например, когда борт 903 авиакомпании Western Airlines врезался в грузовик, стоявший на заброшенной полосе в Мехико-Сити, 31 октября 1979 года, следователи быстро определили пять содействовавших этому факторов. Во-первых, и пилот и штурман были уставшими — за последние сутки каждый поспал всего по нескольку часов. Во-вторых, случилось недопонимание между экипажем и авиадиспетчером, приказавшим самолету ориентироваться на неиспользуемую полосу, а затем сместиться на другую, активную. В-третьих, недопонимание усугублялось плохой радиосвязью, не позволившей вовремя прояснить путаницу. В-четвертых, аэропорт был окутан густым туманом, скрывавшим от пилота и грузовик, и активную полосу. И, в-пятых, во время захода на посадку авиадиспетчер запутался — вероятно, вследствие стрессовой ситуации — и решил, что освещена заброшенная полоса.

Как объясняет психолог Робин Дауэс в своем отчете о той авиакатастрофе, следствие заключило: хотя ни один из этих факторов — усталость, недопонимание, плохая радиосвязь, погода и стресс — не вызвали аварию сами по себе, их комбинация оказалась фатальной. Довольно разумный вывод, согласующийся с объяснениями авиакатастроф в общем. Но, как указывает ученый, те же самые пять факторов присутствуют и во многих, многих других случаях, когда самолеты не разбиваются. Если бы вместо выяснения причин задним числом мы бы собирали сведения о каждом отдельном полете и считали все разы, когда имела место некая комбинация усталости, недопонимания, плохой радиосвязи, погоды и стресса, то, весьма вероятно, оказалось бы, что большинство таких полетов не закончились авариями {140}.

Различие между двумя вышеизложенными подходами представлено на рисунке ниже. На левой панели мы видим пять факторов риска, определенные следствием по борту 903, и соответствующие исходы. Один из этих исходов — действительно крушение, в других же случаях полет пройдет нормально. Другими словами, мы бы назвали эти факторы «обязательными, но недостаточными». Они обязательны в том смысле, что без них крушение крайне маловероятно. Но при этом сам факт их наличия не означает ни неизбежности крушения, ни его высокой вероятности. Однако, если авария все-таки произошла, наше видение мира смещается к правой панели. Исчезли все «не-крушения» (мы теперь пытаемся объяснить не их, а саму катастрофу) и все стрелки от факторов к ним. В результате один и тот же набор событий, который в левой панели гарантией катастрофы не являлся, теперь, похоже, стал таковой.

Иллюстрация к книге — Здравый смысл врет. Почему не надо слушать свой внутренний голос [i_002.jpg]
Иллюстрация к книге — Здравый смысл врет. Почему не надо слушать свой внутренний голос [i_003.jpg]

Благодаря тщательным расследованиям всех авиакатастроф и установлению приведших к ним обстоятельств они случаются относительно нечасто. Что, конечно, хорошо. Однако эта редкость пагубно сказывается на нашем представлении о том, почему крушения случаются тогда, когда они случаются. То же справедливо и в отношении других редких событий — таких, как стрельба в школе, теракты и обвалы фондовых рынков. Большинство стреляющих в школах, например, — это подростки, имеющие напряженные взаимоотношения с родителями, насмотревшиеся сцен насилия в фильмах и видеоиграх, отдалившиеся от сверстников и вбившие себе в голову мысль о мести. Но ведь о том же самом говорят буквально тысячи подростков, которые никому не причиняют вреда {141}! Аналогичным образом так называемый системный сбой, из-за которого 23-летний нигериец Умар Фарук Абдулмуталлаб едва не взорвал авиалайнер, приземлившийся в Детройте в канун Рождества 2009 года, включал ошибки и недосмотры — с подобным разведка и службы внутренней безопасности, должно быть, сталкиваются тысячи раз в год, но это, как правило, ни к каким страшным последствиям не приводит. И, наконец, на каждый день, в который на фондовом рынке случается резкий спад, приходятся тысячи дней, когда те же самые обстоятельства не вызывают ничего экстраординарного.

Вход
Поиск по сайту
Ищем:
Календарь