Онлайн книга «Головоломки. Задачи. Фокусы. Развлечения»
|
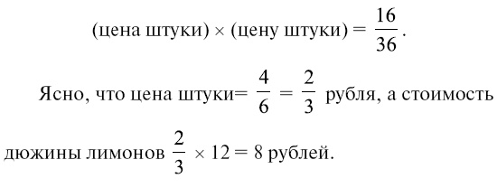
Если бы правую часть не делили на цену штуки, то в левой части получили бы больше в (цену штуки) раз, т. е. 16: 36 × (цену штуки) × (цену штуки) = 16. Если бы левую часть не множили на 36, то в правой части получили бы меньше в 36 раз: ![]() Книжный червь (102) Обычно отвечают, что червь прогрыз 800 + 800 страниц да еще две крышки переплета. Но это не так. Поставьте рядом две книги: первую налево, вторую направо, как показано на рисунке на стр. 125. И тогда посмотрите, сколько страниц между первой страницей первой книги и последней страницей второй книги. Вы убедитесь, что между ними нет ничего, кроме двух крышек переплета. Книжный червь испортил, значит, только переплеты книг, не тронув их листов. Одна лодка на троих (103) Замки должны быть продеты один сквозь другой, как показано на рисунке. Легко видеть, что эту цепь из трех замков каждый владелец может разнять и вновь замкнуть своим ключом. ![]() Из шести спичек (104) Вы, вероятно, пытались составить плоскую фигуру из шести спичек, и, конечно, безуспешно, потому что так задача неразрешима. Но ведь никто не мешает вам располагать треугольники в пространстве. И тогда она решается очень просто: стоит лишь построить из шести спичек пирамидку. У вас получается тогда четыре равносторонних треугольнику из шести спичек. ![]() Шесть монет (105) Шесть монет можно расположить в три ряда по три в каждом следующим образом: ![]() Девять монет (106) Девять монет в десяти рядах по три монеты в каждом располагаются так: ![]() В пять рядов (107) Вот решение задачи. Монеты образуют, как видите, пятиконечную красноармейскую звезду. ![]() Девять нулей (108) Задача решается так, как показано на чертеже. ![]() Тридцать шесть нулей (109) Так как из 36 нулей надо зачеркнуть 12, то должно остаться 36–12, т. е. 24, по 4 нуля в каждом ряду. Расположение незачеркнутых нулей таково: ![]() В девяти клетках (110) ![]() Запретной монеты вы не трогаете, но весь нижний ряд клеток переносите наверх. Расположение изменилось, однако требование задачи выполнено: монета со спичкой не двинута с места. Карандаш на острие (111) Чтобы карандаш устойчиво держался на конце пальца, надо воткнуть в него сбоку клинок перочинного ножа. С первого взгляда кажется, что карандаш с таким грузом еще труднее удержать стоймя. Но попробуйте, и вы убедитесь, что карандаш стоит очень устойчиво. ![]() Монета на пальце (112) Задача разрешается удачным щелчком. Надо дать сильный щелчок по краю картонной полоски: она будет вышиблена этим ударом, а монета останется лежать. ![]() Ока и Волга (120) Признак, по которому отличают приток от главной реки, состоит не в длине, не в ширине или глубине рек, а в количестве протекающей в них воды. Так как в Оке, близ места ее соединения с Волгой, протекает ежесекундно меньше кубометров воды, нежели в Волге, то Оку считают притоком, а Волгу — главной рекой. В противном случае считали бы наоборот. |
![Иллюстрация к книге — Головоломки. Задачи. Фокусы. Развлечения [i_102.jpg] Иллюстрация к книге — Головоломки. Задачи. Фокусы. Развлечения [i_102.jpg]](img/book_covers/045/45453/i_102.jpg)
![Иллюстрация к книге — Головоломки. Задачи. Фокусы. Развлечения [i_103.jpg] Иллюстрация к книге — Головоломки. Задачи. Фокусы. Развлечения [i_103.jpg]](img/book_covers/045/45453/i_103.jpg)
![Иллюстрация к книге — Головоломки. Задачи. Фокусы. Развлечения [i_104.jpg] Иллюстрация к книге — Головоломки. Задачи. Фокусы. Развлечения [i_104.jpg]](img/book_covers/045/45453/i_104.jpg)
![Иллюстрация к книге — Головоломки. Задачи. Фокусы. Развлечения [i_105.jpg] Иллюстрация к книге — Головоломки. Задачи. Фокусы. Развлечения [i_105.jpg]](img/book_covers/045/45453/i_105.jpg)
![Иллюстрация к книге — Головоломки. Задачи. Фокусы. Развлечения [i_106.jpg] Иллюстрация к книге — Головоломки. Задачи. Фокусы. Развлечения [i_106.jpg]](img/book_covers/045/45453/i_106.jpg)
![Иллюстрация к книге — Головоломки. Задачи. Фокусы. Развлечения [i_107.jpg] Иллюстрация к книге — Головоломки. Задачи. Фокусы. Развлечения [i_107.jpg]](img/book_covers/045/45453/i_107.jpg)
![Иллюстрация к книге — Головоломки. Задачи. Фокусы. Развлечения [i_108.jpg] Иллюстрация к книге — Головоломки. Задачи. Фокусы. Развлечения [i_108.jpg]](img/book_covers/045/45453/i_108.jpg)
![Иллюстрация к книге — Головоломки. Задачи. Фокусы. Развлечения [i_109.jpg] Иллюстрация к книге — Головоломки. Задачи. Фокусы. Развлечения [i_109.jpg]](img/book_covers/045/45453/i_109.jpg)
![Иллюстрация к книге — Головоломки. Задачи. Фокусы. Развлечения [i_110.jpg] Иллюстрация к книге — Головоломки. Задачи. Фокусы. Развлечения [i_110.jpg]](img/book_covers/045/45453/i_110.jpg)
![Иллюстрация к книге — Головоломки. Задачи. Фокусы. Развлечения [i_111.jpg] Иллюстрация к книге — Головоломки. Задачи. Фокусы. Развлечения [i_111.jpg]](img/book_covers/045/45453/i_111.jpg)
![Иллюстрация к книге — Головоломки. Задачи. Фокусы. Развлечения [i_112.jpg] Иллюстрация к книге — Головоломки. Задачи. Фокусы. Развлечения [i_112.jpg]](img/book_covers/045/45453/i_112.jpg)