Книга По воле судьбы, страница 211 – Колин Маккалоу

Авторы: А Б В Г Д Е Ж З И Й К Л М Н О П Р С Т У Ф Х Ч Ш Ы Э Ю Я
Книги: А Б В Г Д Е Ж З И Й К Л М Н О П Р С Т У Ф Х Ц Ч Ш Щ Ы Э Ю Я
Бесплатная онлайн библиотека LoveRead.in

Онлайн книга «По воле судьбы»

📃 Cтраница 211

Лигер — река Луара.

Ликтор — особое должностное лицо при высших магистратах и некоторых жрецах. В зависимости от ранга каждому магистрату полагалось определенное количество ликторов (диктатору — 24, консулу — 12, претору — 6). Вооруженные фасциями, они шли впереди магистрата, расчищая путь. Среди их обязанностей — нести охрану во время телесных наказаний или смертных казней. Ликторы были римскими гражданами (обычно из числа вольноотпущенников). Жалованье ликторов было минимальным; ликтор мог лишь полагаться на милость того, кого он сопровождал. В коллегии ликторы подразделялись на группы по десять человек (декурионы), каждая из которых возглавлялась префектом. Внутри Рима ликторы носили белые тоги; выходя из города, надевали малиновую тунику с широким черным поясом, орнаментированным латунью; при похоронах — черную тогу. Реальных свидетельств о местоположении коллегии ликторов не сохранилось.

Лисс — современный Лежа в Албании.

Лугдун — современный Лион.

Лузитаны — народ западной и северо-западной Испании (Дальней Испании). Меньше подверженные влиянию греческой и римской культуры, чем кельтиберы, лузитаны были, вероятно, в меньшей степени кельтами, чем иберийцами, хотя в них смешались обе породы. Жили племенами, занимались сельским хозяйством, скотоводством, добывали железо.

Лютеция — остров на реке Секвана (Сена), служивший главной крепостью племени кельтов, называемых паризиями. Современный Париж.

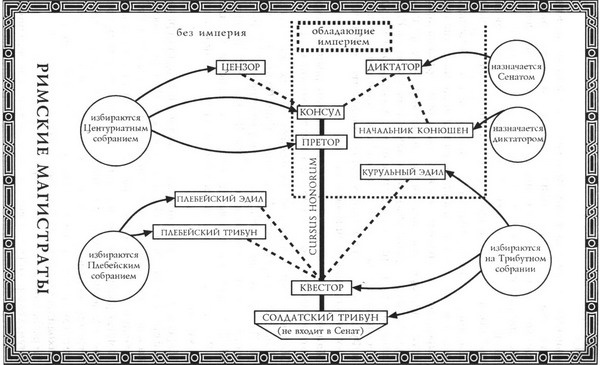
Магистраты — выборные исполнительные органы и должностные лица Сената и народа Рима. Во времена Цезаря все они, за исключением солдатских трибунов, автоматически входили в Сенат. Таблица на с. 855 наглядно показывает природу каждого магистрата, его старшинство, кем он выбирался и обладал ли империем. Cursus honorum проходит прямой линией от квестора к консулу. Кроме цензора, все магистраты выбирались только на один год (диктатор — особый случай).

Иллюстрация к книге — По воле судьбы [pic01.jpg]

Малярия — заразная болезнь, весьма досаждавшая тогдашней Италии. Римляне делили ее на три вида: квартана (четырехдневная перемежающаяся лихорадка), терциана (приступы повторяются каждый третий день) и более вредная форма, при которой приступы случаются нерегулярно. Римляне также знали, что малярия преобладает в болотистых местностях. Отсюда их страх перед Помптинскими болотами и Фуцинским озером. Они только не знали, что переносчиками инфекции были москиты.

Мантелет — укрытие, обычно с крышей и стенами из шкур, которое защищало римские войска от вражеских снарядов.

Марсы — один из наиболее важных италийских народов, населявший нагорья средней Италии в районе Фуцинского озера. Их территория простиралась до верхних перевалов Апеннин и граничила с землями пелигнов. До Италийской войны 91–88 гг. до н. э. марсы всегда были лояльны по отношению к Риму. Марсы поклонялись змеям и считались заклинателями змей.

Марсово поле — обширное пространство к северу от Сервиевой стены, ограниченное Капитолием с юга, Пинцием с востока и заключенное в могучий изгиб реки Тибр. В эпоху Республики эта окраина города не была заселена, а служила местом, где разбивали лагерь армии, дожидающиеся триумфа, где молодежь проходила военную подготовку, где содержали и тренировали лошадей, предназначенных для гонок колесниц, где проходили центуриатные комиции (собрания), где находились огороды и публичные сады. В излучине реки были расположены публичные купальни, известные как Тригариум, а севернее Тригариума — горячие лечебные источники Тарентум. Длинная улица (Фламиниева дорога) пересекала Марсово поле по направлению к Мульвиеву мосту, а Задняя улица пересекала ее под прямым углом.

Массилия — современный Марсель.

Матискон — одна из крепостей, принадлежавших клану эдуев, известному как амбарры. Расположена на реке Арар (Сона). Современный Макон.

Мелодун — крепость клана паризиев, называемого мельды. Это остров на реке Секвана (Сена). Современный Мелен.

Мерцедоний — так назывались двадцать с лишним дней, вставляемых в римский календарь после февраля, чтобы привести в соответствие календарь и сезоны.

Миля — римская миля равнялась примерно 1500 м.

Моза — река Маас (в Бельгии), Мез (во Франции).

Мозелла — река Мозель.

Нарбон — современный Нарбонн.

Народ Рима — термин, формально относившийся ко всем римским гражданам, не входившим в Сенат, без различия между патрициями и плебеями.

Наше море — принятое у римлян название Внутреннего (Средиземного) моря.

Немауз — современный Ним во Франции.

Неметоценна — крепость атребатов племени белгов. Современный Аррас.

Нестроевые солдаты — обслуживающий персонал, приданный числом в тысячу шестьсот человек каждому легиону. Эти своеобразные слуги не были рабами и в большинстве своем имели гражданство. Можно предположить, что нестроевая служба была для них чем-то вроде освобождения от военной, хотя они должны были быть физически крепкими, чтобы на маршах не отставать от регулярных солдат. Известны случаи, когда они брали в руки мечи и щиты и сражались. Их набирали, по всей вероятности, из селян.

Новиодун — крепость, принадлежавшая битуригам. Современный Неви.

Новиодун Невирн — крепость, судя по всему принадлежавшая эдуям, хотя граничила с землями сенонов. Она находилась на слиянии рек Луары и Алье. Современный Невер.

Новый Ком — колония римских граждан, образованная Цезарем на западной окраине озера Ларий (сейчас озеро Комо). Были ли ее жители гражданами, спорный вопрос, поскольку такие магистраты, как старший Гай Клавдий Марцелл, могли выпороть гражданина Нового Кома. Современный Комо.

«Новый человек» — в среде римского нобилитета так презрительно именовали выходцев из сословия всадников, тех, кто первым в своей семье занял консульскую должность; позднее: «всякий», «выскочка».

Ноны — второй из трех дней месяца, имевших свое имя (календы, ноны, иды), которые представляли собой дни отсчета в месяце. Ноны падали на седьмой день длинных месяцев (март, май, июль, октябрь) и на пятый день других месяцев.

Норик — область кельтско-иллирийских племен, занимавшая приблизительно территорию современной Австрии; богата полезными ископаемыми. Римская провинция.

Обструкция — это современное слово для характеристики политической деятельности на самом деле старо, как Сенат Рима. И тогда, и теперь оно обозначает «затягивание прений».

Общественный дом — официальная резиденция великого понтифика и, во времена Республики, также место жительства шести весталок, находившихся в подчинении великого понтифика.

Октодур — современный Мартиньи-Виль в Швейцарии.

Вход
Поиск по сайту
Ищем:
Календарь