Книга Армия Наполеона, страница 119 – Олег Соколов

Авторы: А Б В Г Д Е Ж З И Й К Л М Н О П Р С Т У Ф Х Ч Ш Ы Э Ю Я
Книги: А Б В Г Д Е Ж З И Й К Л М Н О П Р С Т У Ф Х Ц Ч Ш Щ Ы Э Ю Я
Бесплатная онлайн библиотека LoveRead.in

Онлайн книга «Армия Наполеона»

📃 Cтраница 119

Всего же в битве под Эсслингом из десяти адъютантов Ланна восемь были убиты или ранены! Хотя, конечно, подобные потери не являлись характерными для нормального сражения, они не были и редкостью. «Я прошу у Вашей светлости (Бертье) полковников штаба и особенно младших офицеров штаба, потому что все, которые у меня были, убиты или ранены, – доносил командир 3-го корпуса Великой Армии маршал Даву после знаменитой битвы под Ауэрштедтом. – Полковник Эрво, заместитель начальника штаба, также как и его храбрый начальник Дольтан, особенно отличились. Полковник Эрво был ранен, но продолжает следовать за нами» [487].

Когда затихала канонада и усталые почерневшие от пороховой гари солдаты наконец опускались вокруг наспех разведенных бивачных огней, работа офицеров штаба, несмотря на всю их смертельную усталость, еще не кончалась. Тьебо наставлял: «По окончании битвы необходимо будет привести в порядок части, вернуть в ряды потерявшихся солдат… послать людей, чтобы подобрали оружие и обмундирование убитых, собрать трофеи, которые будут распределены впоследствии между дивизиями, бригадами и полками, принявшими участие в бою. Начальники штабов должны распорядиться о погребении погибших, позаботиться о том, чтобы были подобраны раненые, чтобы были собраны все пушки, зарядные ящики, захваченные у неприятеля, равным образом как наши подбитые орудия, проконтролировать сбор военнопленных и отправку их в тыл…

Нужно позаботиться о том, чтобы раненые получили в госпитале всю помощь, которую возможно им оказать. Затем нужно позаботиться об эвакуации самих госпиталей…

Военнопленные должны быть собраны и классифицированы; необходимо подсчитать рядовых, переписать всех офицеров поименно с указанием части и звания. Офицеров надо отделить от солдат, составить конвой для военнопленных и направить их в пункт, указанный главнокомандующим…» [488].

Офицеры штаба должны были позаботиться также и о размещении войск на биваке в соответствии с указаниями главнокомандующего, а инженерам-географам положено было снять точный план поля боя. Наконец необходимо было подготовить рапорты об участии того или иного соединения в битве. «Чтобы ускорить их редакцию и сделать рапорты как можно более полными, каждый командир части, бригады или дивизии должен направить вечером после боя свой отчет начальнику штаба корпуса, последний с помощью полученных материалов и собственных замечаний составит общий рапорт» [489].

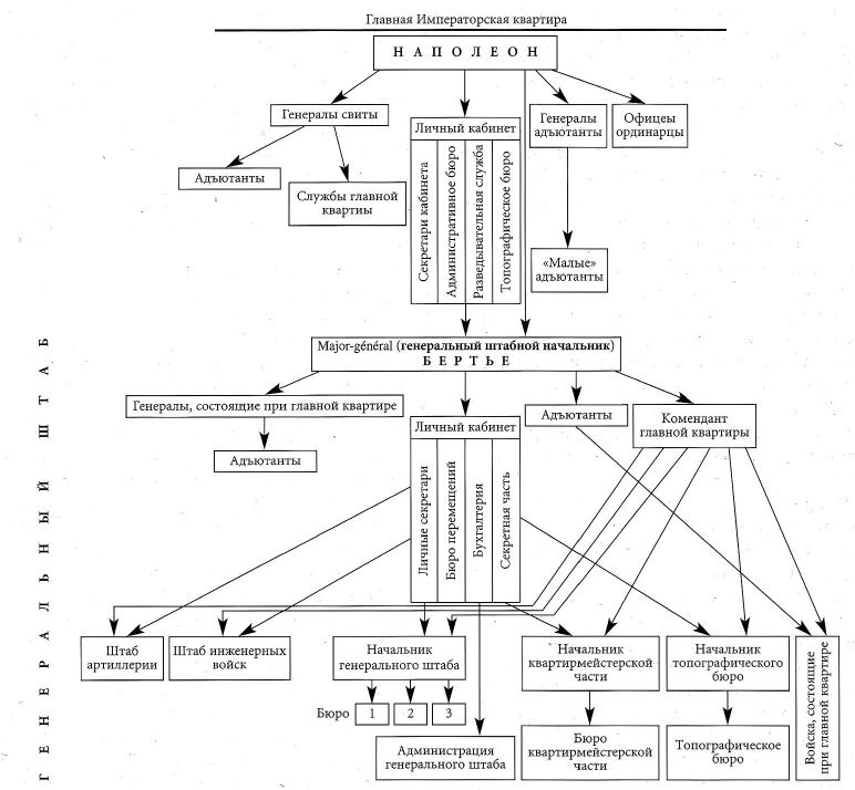
Иллюстрация к книге — Армия Наполеона [i_128.jpg]

Структура генерального штаба и общая организация руководства Великой Армии


Из всего вышесказанного вполне понятно, что офицеры штаба не прохлаждались в блаженном безделье и не отсиживались в течение боя в каком-нибудь «бункере». Однако перечисленные обязанности, будучи основными, не исчерпывали весь комплекс штабной работы. Офицеры штаба должны были также совершать периодические поездки в авангард армии во время наступления и в арьергард во время отступления и, приняв самое активное участие во всех происходящих там столкновениях, подробно информировать о них главнокомандующего; сопровождать колонны войск на марше; производить рекогносцировки мест для разбития лагерей и биваков; исполнять при необходимости обязанности парламентеров; руководить фуражировками; возглавлять различные специальные отряды, например группы, выделенные для действий на тылах неприятеля. Им же поручалась организация этапной линии армии, они выступали в роли комендантов занятых городов, помогали военным губернаторам оккупированных провинций; руководили действиями подразделений при осаде и обороне крепостей, вели сводные батальоны на штурм укреплений и т. д.

Все, что было сказано о работе штаба корпуса, применимо и к штабу дивизии, только в сокращенном виде. При командире дивизии состояло три адъютанта, начальник штаба – обычно штабной полковник с двумя-тремя помощниками в чине капитана (adjoints à l’état-major), командир артиллерии дивизии, командир инженерных войск и несколько чиновников военной администрации. Обязанности офицеров корпусного штаба, о которых мы говорили до сих пор, были общими и для офицеров штабов всех уровней: дивизионного, корпусного и генерального, разница состояла лишь в сфере их полномочий. Поэтому, зная обязанности офицеров штаба корпуса, нам гораздо легче будет понять и функционирование аппарата верховного командования Великой Армии.

Генеральный штаб, а точнее, генеральная квартира Великой Армии, был, как нетрудно догадаться, куда более многочисленным, чем описанный нами корпусной, разница была фактически на целый порядок: вместо нескольких десятков здесь было несколько сотен офицеров. Кроме этого, он представлял собой гораздо более сложную структуру (см. схему).

Прежде всего из приведенной схемы видно, что над генеральным штабом стояла целая система, обеспечивающая работу лично главнокомандующего, то есть императора – фактически его личный штаб. Не следует забывать, что по стилю своего командования Наполеон был в определенном смысле своим собственным начальником штаба. Многие его приказы были столь точны и подробны, что практически не требовали дополнительной обработки генеральным штабом. Чтобы подготовить подобные детальные распоряжения, необходим был немалый штат сотрудников. Основную роль в этом выполнял личный императорский кабинет. Штат секретарей, обладавших большим доверием Наполеона, составлял его основную часть и фактически исполнял обязанности основных штабных бюро.

К личному кабинету императора относилось и то, что можно было бы назвать персональной разведывательной службой. В течение долгого времени этот отдел возглавлял адъютант Наполеона генерал Савари. В 1812 году при императорском кабинете появился некто Лелорнь д’Идевиль, который официально занимал пост секретаря-переводчика. На самом же деле отныне он возглавлял секретную службу. В обязанности д’Идевиля входили обработка иностранной прессы, допрос пленных и связь с тайными агентами. Впрочем, как уже отмечалось, не стоит преувеличивать значение этой и подобных ей служб, которые с легкой руки вульгаризаторов истории превратились чуть ли не в ЦРУ ХIХ века. Их эффективность в военном смысле была весьма ограниченной.

Иллюстрация к книге — Армия Наполеона [i_129.jpg]

Э. Детайль. Император, генералы и офицеры штаба


Напротив, значение другой службы императорского кабинета трудно переоценить – это личное топографическое бюро Наполеона, в течение долгого времени бессменно возглавляемое знаменитым инженером-географом Бакле д’Альбом (с 1804 по 1814 г.). Полковник в 1807 году, бригадный генерал в 1813-м, Бакле д’Альб был блистательным картографом и замечательным художником. Снятые под его руководством карты Италии и Германии и по сей день удивляют точностью, подробностью и прекрасным художественным вкусом. Без сомнения, высокое качество карт топографического бюро императора было немаловажной составляющей успехов Великой Армии.

Вход
Поиск по сайту
Ищем:
Календарь