Онлайн книга «Аутентичная коммуникация. Практика честного и бережного общения»
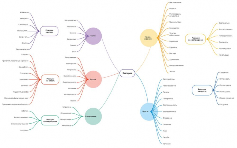
![]() Инструкция: пройдитесь по схеме и напишите прямо на ней ответы на вопросы: ● На каких уровнях вы общаетесь с важными людьми в своей жизни? ● С кем бы вы хотели общаться на другом уровне, которого не получается достичь? ● Как вы можете начать общаться на другом уровне? Пример ![]() Глава 2. Замечаем эмоции Задание. Вспомните различные разговоры, происходившие за последнюю неделю, в том числе и непростые. Укажите, что вы делали, слышали и чувствовали в ходе общения. Заполните таблицу по впечатлениям нескольких последних дней (см. пример ниже). ![]() Пример заполненной таблицы. ![]() Дополнительные материалы Как пользоваться. Посмотрите на колесо эмоций. Какие эмоции чаще всего возникают во время сложных разговоров? Используйте эту модель, чтобы замечать и обозначать эмоции. ![]() Атлас эмоций Далай-ламы XIV и Экмана Как пользоваться. Выберите эмоции, которые чувствуете при сложных разговорах. Какие реакции вы обычно проявляете? ![]() Универсальная карта человеческих эмоций Как пользоваться. Выберите эмоции, которые вы чувствуете, когда обсуждаете ту или иную тему. ![]() Карта эмоций Йельского центра эмоционального интеллекта Как пользоваться. Выберите эмоции, рассмотрите, на каких осях координат они располагаются. ![]() Глава 3. Границы Задание. Укажите, где проходят границы в любых трех областях жизни (на выбор). Что допустимо, а что нет? Как вы собираетесь обозначить эти границы (см. пример ниже)? ![]() Пример: ![]() ![]() Глава 4. Потребности Задание. 1. На каких уровнях вы общаетесь с важными людьми в своей жизни? 2. С кем бы вы хотели общаться на другом уровне, которого не получается достичь? 3. Как вы можете начать общаться на другом уровне? ![]() Пример: ![]() Дополнительные материалы ![]() Глава 5. Конфликты Задание. Вспомните несколько недавних конфликтных ситуаций или тех, что разворачиваются сейчас. Каждый конфликт проанализируйте и распишите по схеме, отвечая на вопросы: 1. Какие интересы были у меня? 2. Какие интересы были (или могли быть) у другой стороны? 3. Какие могут быть совместные интересы? 4. Как можно их реализовать и прийти к решению конфликта? ![]() Пример: ![]() Дополнительные материалы Позиция в конфликте Ниже один из дополнительных материалов к главе – «Карта разрешения конфликтов Томаса – Килманна». Она демонстрирует, как человек может оказаться в одной из пяти позиций в конфликте. ![]() Глава 6. Эмпатия к себе Задание. Сформируйте эмпатичный, ненасильственный диалог для трех ситуаций – реальных и гипотетических. В каждом случае проделайте все шаги (не забудьте прислушаться к себе и своим потребностям в самом начале). |
![Иллюстрация к книге — Аутентичная коммуникация. Практика честного и бережного общения [i_001.jpg] Иллюстрация к книге — Аутентичная коммуникация. Практика честного и бережного общения [i_001.jpg]](img/book_covers/103/103676/i_001.jpg)
![Иллюстрация к книге — Аутентичная коммуникация. Практика честного и бережного общения [i_002.jpg] Иллюстрация к книге — Аутентичная коммуникация. Практика честного и бережного общения [i_002.jpg]](img/book_covers/103/103676/i_002.jpg)
![Иллюстрация к книге — Аутентичная коммуникация. Практика честного и бережного общения [i_003.jpg] Иллюстрация к книге — Аутентичная коммуникация. Практика честного и бережного общения [i_003.jpg]](img/book_covers/103/103676/i_003.jpg)
![Иллюстрация к книге — Аутентичная коммуникация. Практика честного и бережного общения [i_004.jpg] Иллюстрация к книге — Аутентичная коммуникация. Практика честного и бережного общения [i_004.jpg]](img/book_covers/103/103676/i_004.jpg)
![Иллюстрация к книге — Аутентичная коммуникация. Практика честного и бережного общения [i_005.jpg] Иллюстрация к книге — Аутентичная коммуникация. Практика честного и бережного общения [i_005.jpg]](img/book_covers/103/103676/i_005.jpg)
![Иллюстрация к книге — Аутентичная коммуникация. Практика честного и бережного общения [i_006.jpg] Иллюстрация к книге — Аутентичная коммуникация. Практика честного и бережного общения [i_006.jpg]](img/book_covers/103/103676/i_006.jpg)
![Иллюстрация к книге — Аутентичная коммуникация. Практика честного и бережного общения [i_007.jpg] Иллюстрация к книге — Аутентичная коммуникация. Практика честного и бережного общения [i_007.jpg]](img/book_covers/103/103676/i_007.jpg)
![Иллюстрация к книге — Аутентичная коммуникация. Практика честного и бережного общения [i_008.jpg] Иллюстрация к книге — Аутентичная коммуникация. Практика честного и бережного общения [i_008.jpg]](img/book_covers/103/103676/i_008.jpg)
![Иллюстрация к книге — Аутентичная коммуникация. Практика честного и бережного общения [i_009.jpg] Иллюстрация к книге — Аутентичная коммуникация. Практика честного и бережного общения [i_009.jpg]](img/book_covers/103/103676/i_009.jpg)
![Иллюстрация к книге — Аутентичная коммуникация. Практика честного и бережного общения [i_010.jpg] Иллюстрация к книге — Аутентичная коммуникация. Практика честного и бережного общения [i_010.jpg]](img/book_covers/103/103676/i_010.jpg)
![Иллюстрация к книге — Аутентичная коммуникация. Практика честного и бережного общения [i_011.jpg] Иллюстрация к книге — Аутентичная коммуникация. Практика честного и бережного общения [i_011.jpg]](img/book_covers/103/103676/i_011.jpg)
![Иллюстрация к книге — Аутентичная коммуникация. Практика честного и бережного общения [i_012.jpg] Иллюстрация к книге — Аутентичная коммуникация. Практика честного и бережного общения [i_012.jpg]](img/book_covers/103/103676/i_012.jpg)
![Иллюстрация к книге — Аутентичная коммуникация. Практика честного и бережного общения [i_013.jpg] Иллюстрация к книге — Аутентичная коммуникация. Практика честного и бережного общения [i_013.jpg]](img/book_covers/103/103676/i_013.jpg)
![Иллюстрация к книге — Аутентичная коммуникация. Практика честного и бережного общения [i_014.jpg] Иллюстрация к книге — Аутентичная коммуникация. Практика честного и бережного общения [i_014.jpg]](img/book_covers/103/103676/i_014.jpg)
![Иллюстрация к книге — Аутентичная коммуникация. Практика честного и бережного общения [i_015.jpg] Иллюстрация к книге — Аутентичная коммуникация. Практика честного и бережного общения [i_015.jpg]](img/book_covers/103/103676/i_015.jpg)
![Иллюстрация к книге — Аутентичная коммуникация. Практика честного и бережного общения [i_016.jpg] Иллюстрация к книге — Аутентичная коммуникация. Практика честного и бережного общения [i_016.jpg]](img/book_covers/103/103676/i_016.jpg)
![Иллюстрация к книге — Аутентичная коммуникация. Практика честного и бережного общения [i_017.jpg] Иллюстрация к книге — Аутентичная коммуникация. Практика честного и бережного общения [i_017.jpg]](img/book_covers/103/103676/i_017.jpg)