Книга Теория смыслов. Книга о том, как смыслы порождают энергию, предопределяют нашу жизнь и формируют судьбу Вселенной, страница 19 – Елена Нам

Авторы: А Б В Г Д Е Ж З И Й К Л М Н О П Р С Т У Ф Х Ч Ш Ы Э Ю Я
Книги: А Б В Г Д Е Ж З И Й К Л М Н О П Р С Т У Ф Х Ц Ч Ш Щ Ы Э Ю Я
Бесплатная онлайн библиотека LoveRead.in

Онлайн книга «Теория смыслов. Книга о том, как смыслы порождают энергию, предопределяют нашу жизнь и формируют судьбу Вселенной»

📃 Cтраница 19

Процесс отделения идеальной стороны знака как носителя значения от его физической стороны был неизбежен, но происходил тоже постепенно. Навыки абстрактного мышления очень тяжело нарабатываются. Человеку сложно перейти с уровня конкретного представления реальности через знаки-указания к уровню знаков-выражений. Даже в современном мире многим людям сложно мыслить абстрактно, что же мы можем сказать о людях далекого прошлого? В этом смысле религия христианства, пришедшая на смену языческим религиям, сыграла большую роль в развитии мыслительных способностей человека. Идея невидимого, «надмирного» бога формировала навыки абстрактного мышления, а проповеди о плотских грехах помогали человеку отвлекаться от телесных переживаний, что облегчало процесс соприкосновения с миром идей.

Очень важную роль в становлении человека как личности сыграла христианская идея о душе. Она сильно отличается от своего первобытного предшественника, о котором мы говорили выше, хотя выполняет схожие функции. Душа-двойник выполняла функцию телесного собирания человека, а христианская «душа» осуществляла его ментальное собирание. На уровне мысли человек тоже должен был получить навык, который бы позволил ему представить себя как носителя достаточно абстрактных характеристик, таких как доброта, любовь к ближнему, ответственность и т. д., то есть ему необходимо было осуществить процедуру самоидентификации на ментальном уровне. Христианская проповедь давала возможность отождествления себя с кем-то, а именно с богом, по образу и подобию которого был создан человек, и образом бога в человеке является его душа.

Именно в христианской традиции постепенно вырастает человек как личность. Но как личность он вырастает и из рамок самой религии. Формирование личности связано с процессами интериоризации, то есть со способностью обращения внешних по отношению к человеку образов и знаков во внутреннее содержание. Личность ― это совокупность представлений человека о самом себе, как существе целостном и неделимом. Мы все время говорили с вами о разделениях, осуществляющихся в сознании человека. Но одновременно с этим в сознании проходят и процессы синтеза, связанные с понятиями «душа» и «личность». Через эти понятия и связанные с ними процессы осуществляется переход от «мира-для-других» к «миру-для-меня». То есть мир, когда-то отчужденный через знаки и ставший «миром-для-других», возвращается к человеку, становясь его «внутренним миром». И центральную роль в этом процессе играют именно знаки-выражения, рожденные через синтез логических и ассоциативных связей, которые устанавливает между фрагментами реальности наше мышление.

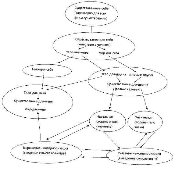
Дополним нашу схему. Через процессы разделения знака на две составляющие возникают идеальный и материальный мир. Но по схеме видно, насколько упрощенным является такое понимание. Знаки-выражения составляют основу отвлеченного знания, а знаки-указания формируют прикладное знание. Знаки-указания и знаки-выражения постоянно обмениваются информацией. Например, христианская идея единого Бога (единого в трех лицах) имеет отношение к знакам-выражениям. Мы не можем почувствовать Бога с помощью органов чувств. Но эта идея через идеальную сторону изменила многие знаки-указатели и способствовала созданию новых знаков, то есть изменила мир, который принято называть материальным. Знаки-указания меняют свои значения под влиянием знаков-выражений. Это свойство знаков легло в основу идеалистических теорий, полагающих, что идея первична по отношению к материи. В то же время знаки-выражения способны надстраиваться над знаками-указаниями, являясь результатом их обобщения. Это свойство знаков составило основу материалистических концепций бытия. Но процессы развития осуществляются по-разному. В науке Нового времени они осмыслялись через процессы движения мысли от общего к частному (дедукция) и от частного к общему (индукция).

Через знаки-указания и знаки-выражения происходит постоянная циркуляция смыслов. Обобщение знаков-указаний порождает новые знаки-выражения, которые в свою очередь «питают» новыми значениями знаки-указания. Эти значения способны менять и тело знака, то есть его внешнее проявление. Кроме этого знаки-выражения порождают новую реальность ― «мир-для-меня», то есть мир, принадлежащий только мне, мой внутренний мир, мир невыразимый вовне. Любое его знаковое выражение будет лишь его бледной тенью. Именно наличие внутреннего мира делает нас по-настоящему личностями. Мы как бы заново присваиваем себе отчужденный когда-то мир, вводя его во внутреннее пространство нашей личности (См. рис. 3).

Иллюстрация к книге — Теория смыслов. Книга о том, как смыслы порождают энергию, предопределяют нашу жизнь и формируют судьбу Вселенной [i_004.jpg]

Рисунок 3

Мое существование в «мире-для-других» определяется процессами идентификации с различными социальными группами: профессиональными, половозрастными, гражданскими и т. д. Мы имеем определенную профессию, пол, возраст, статус в семье (сын, дочь, отец, мать) и т. д. Но существование в «мире-для-меня» предполагает замену процессов идентификации или отождествления на процессы индивидуализации или разотождествления. Мне необходимо понять, чем я не похож на других, что во мне особенного. Мой внутренний мир ― это мир, не похожий на другие миры, с его помощью я соприкасаюсь с миром и переживаю свое присутствие в нем. И это переживание ― только мое. Именно оно позволяет мне чувствовать себя в мире как дома. А для того чтобы это переживание было более полным, мне нужно знать «кто я», то есть я должен понять, какой запах, какой вкус я люблю, какая музыка в наибольшей степени отзывается во мне, какие цветы мне нравятся, какая литература и т. д. Чем меньше навязанных мне шаблонов остается в моей жизни, чем больше я знаю о себе, тем более насыщенной и интересной жизнью я буду жить. И это будет именно моя жизнь, а не чья-то другая, навязанная мне извне.

Точно также человек способен вернуть себе свое тело через осознанный внутренний контакт с ним. Исторически этот опыт был прекрасно опробован в восточных религиозно-философских системах даосизма и индуизма. Процессы отчуждения тела были необходимы для телесной идентификации человека в мире. Но в последующей истории отчужденному телу внимание уделялось либо как носителю греховных желаний (христианская традиция), либо как носителю физиологических характеристик и различных болезней. Однако внутренний контакт с телом ― это тоже исключительно индивидуальный, интимный процесс. И слушать свое тело нужно не только тогда, когда оно начинает кричать нам через боль о своих проблемах. Через тело человек тоже ищет себя, и только объединив в себе «мир-для-меня» и «тело-для-меня», человек может достичь гармонии своего существования.

Мы как будто замыкаем цикл жизни в круг, вернувшись к своим истокам. Ребенок сначала существует как будто в своем мире. Затем он взрослеет, познает мир вокруг себя и, став зрелой личностью, снова делает этот мир своим. Главная задача нашей жизни ― найти свой мир, а значит найти себя, а не жить в чужом, отчужденном мире. Мы как будто уже знаем этот «свой мир», ведь он уже был с нами в самом начале (см. схему). Не случайно в детстве мы иногда как будто предчувствуем свою судьбу, как будто знаем, что нас ждет и что мы должны делать. Потом мы забываем эту информацию под грузом знания о мире, которое приходит к нам извне. Искусство слышать себя ― главное искусство. Родители думают, что ребенок не знает, чего он хочет, ведь у него нет жизненного опыта и его нужно научить, направить. Но у ребенка уже есть опыт «знания себя», и строить свою жизнь, опираясь на этот опыт, гораздо правильнее, чем строить ее на опыте других людей. Только замыкая свою жизнь в круг, человек способен достигнуть гармонии. Но он никогда не достигнет ее, воспринимая свою жизнь как забег на определенную дистанцию, за что полагаются призы в виде каких-то достижений или благ. Рассмотренная нами схема отражает не только цикл жизни отдельного человека, но и цикл жизнедеятельности человечества, в котором мы можем выделить отдельные вехи от первобытности к современности.

Вход
Поиск по сайту
Ищем:
Календарь