Книга Разгадка кода майя: как ученые расшифровали письменность древней цивилизации, страница 17 – Майкл Ко

Авторы: А Б В Г Д Е Ж З И Й К Л М Н О П Р С Т У Ф Х Ч Ш Ы Э Ю Я
Книги: А Б В Г Д Е Ж З И Й К Л М Н О П Р С Т У Ф Х Ц Ч Ш Щ Ы Э Ю Я
Бесплатная онлайн библиотека LoveRead.in

Онлайн книга «Разгадка кода майя: как ученые расшифровали письменность древней цивилизации»

📃 Cтраница 17

Языки майя, наряду с такими совершенно не связанными друг с другом и разбросанными языками, как баскский, эскимосский, тибетский и грузинский, являются эргативными. Этот специальный лингвистический термин, означающий, что субъект непереходного глагола (у которого нет объекта, например, «спать») и объект переходного глагола (например, «ударить») выражаются при помощи одного и того же падежа или, если мы имеем дело с местоимениями, обозначаются одинаково.

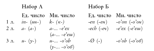
В языках майя есть два набора местоимений, которые мы будем называть «набор A» и «набор B». В юкатекском они таковы [36].

Иллюстрация к книге — Разгадка кода майя: как ученые расшифровали письменность древней цивилизации [i_019.jpg]

С переходными глаголами местоимения из набора А обозначают субъект действия, а из набора Б – объект. С непереходными глаголами, такими как «спать», местоимения из набора Б обозначают субъект. И, чтобы запутать новичков еще больше, местоимения из набора А используются также как притяжательные местоимения. Это то же самое, как я использовал бы одно и то же местоимение 3-го лица единственного числа u– в значении «он» во фразе «он ударил его» и в значении «его» во фразе «его книга» (мы увидим это позже в иероглифах майя).

Однако если действие, описанное в высказывании, еще не закончено, то субъект обозначается местоимением из набора А! Это связано с вопросом о грамматической категории времени: времена не существуют в языках майя, таких как юкатекский; другими словами, в них нет прошлого, настоящего и будущего, к которым мы привыкли. Вместо них присутствуют виды, которые обозначаются специальными словами или частицами и указывают, было ли действие завершено или нет, начинается ли оно или заканчивается, или уже выполнялось какое-то время. Эти специальные слова или частицы стоят перед глаголами, напоминая наречия, и управляют глаголами. Как следствие, чтобы вести разговор о событиях, случившихся в прошлом, вы должны отличать отдаленное прошлое от более недавнего прошлого. Если вы говорите о будущем, конкретный видовой показатель, который вы должны использовать, зависит от того, насколько точно событие произойдет – например, есть неопределенное «я буду ходить», определенное «я планирую ходить» и совершенно определенное утверждение «я точно буду ходить».

В языках майя просто невозможно использовать глагол несовершенного вида, относящийся к действиям или событиям в прошлом, настоящем или будущем, которые не были завершены, без указания на дату или без видового наречия времени перед ним. Майя всегда очень точны в этом отношении, гораздо точнее, чем мы, – и мы увидим это на примерах сложных хронологических конструкций, на которые нанизаны все тексты, даже те, что записаны испанскими буквами в колониальное время.

Вот несколько примеров юкатекских предложений, дающих представление о том, как эти принципы воплощаются на практике. Для начала предложение с использованием переходного глагола:


t u hatz’-аh-o’on-o’ob (ту хац’а-о’он-о’об) «Они ударили нас» (в прошлом)

t– показатель совершенного вида переходных глаголов

u-… – o’оb «они» (местоимение из набора A)

hatz’ «ударить»

аh – суффикс совершенного вида

– o’on «мы/нас» (местоимения из набора Б)


И другой:


taan in-hatz’-ik-ech (таан ин-хац’-ик-еч) «Я бью тебя»

taan – показатель длительного аспекта

in– «я» (местоимение из набора A)

hatz’ «ударить»

ik – суффикс глагола

ech «тебя» (объект, местоимение из набора Б)


И, наконец, предложение с непереходным глаголом:


h ween-en (х веен-ен) «Я спал»

h – показатель совершенного вида непереходных глаголов

ween «спать»

en «я» (местоимение из набора Б)


И не забыли про притяжательные местоимения?


in hu’un «моя книга»

in «моя» (местоимение из набора А)

hu’un «книга»


Не только время играет ключевую роль в майяских глагольных конструкциях. Есть целый класс непереходных элементов, которые описывают положение и форму объекта или субъекта в пространстве. Например, существуют разные глаголы «лежать лицом вниз» и «лежать лицом вверх». Эти так называемые позиционные глаголы имеют свои собственные суффиксы.

Как носители индоевропейского языка, мы считаем само собой разумеющимся, что можно сказать «четыре птицы» или «двадцать пять книг», но такого рода конструкции невозможны в языках майя, где между числом и предметом счета должны стоять классификаторы числительных (или счетные слова), описывающие класс существительных, к которому принадлежит объект (животное, растение или вещь). У нас есть элементы такого рода конструкций, когда мы говорим о «двух стадах гусей» или о «прайде львов», но это бледная тень по сравнению с богатством майяских классификаторов. В колониальных словарях юкатекского перечислены десятки таких классификаторов, из которых лишь несколько сохранились на Юкатане по сей день; тем не менее их все равно надо использовать, даже если числительное испанское [6]. Если я вижу на лугу трех коней, я буду считать их как ox-tul tzimin (ош-туль цимин): ox «три»; – tul, классификатор для одушевленных существительных; tzimin «конь» или «тапир». Однако если бы на этом лугу лежало три камня, мне пришлось бы сказать ox-p’el tunich (ош-п’ель тунич): ox «три»; – p’el, классификатор неодушевленных существительных; tunich «камень».

До прошлого столетия, когда большая часть древней системы счета была утеряна, майя использовали двадцатеричный счет (на основе числа 20) вместо десятеричного (на основе числа 10, как у нас). Физиологически у человека двадцать пальцев, а не десять – человек как мера наглядно присутствует в системе счета майя. Посредством этого они могли считать очень большие числа – до миллионов, если это было необходимо.

По сравнению с языками индоевропейской семьи майяские довольно безразличны к категории рода: в большинстве грамматик нет различия между мужским, женским или средним родом. Одно и то же местоимение используется, чтобы сказать «он», «она» или «оно». Тем не менее мужские и женские личные имена и названия профессий часто начинаются с префиксов, обозначающих род. В юкатекском это aj (ах) для мужчин и ix (иш) для женщин. Так, в раннеколониальных источниках встречается термин aj tz’ib (ах ц’иб) «писец» (буквально «тот, кто от письма») и имя богини-матери Ix Cheel (Иш-Чель) (буквально «Женщина-Радуга»).

Вход
Поиск по сайту
Ищем:
Календарь